首页 > 其他 > 详细

驻极体麦克风

时间:2015-08-13 17:49:23      阅读:286      评论:0      收藏:0      [点我收藏+]

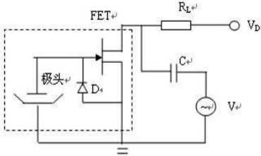
驻极体麦克风的组成:驻极体话筒由声电转换和阻抗变换两部分组成。声电转换的关键元件是驻极体振动膜。它是一片极薄的塑料膜片,在其中一面蒸发上一层纯金薄膜。然后再经过高压电场驻极后,两面分别驻有异性电荷。膜片的蒸金面向外,与金属外壳相连通。膜片的另一面与金属极板之间用薄的绝缘衬圈隔离开。这样,蒸金膜与金属极板之间就形成一个电容。当驻极体膜片遇到声波振动时,引起电容两端的电场发生变化,从而产生了随声波变化而变化的交变电压。驻极体膜片与金属极板之间的电容量比较小,一般为几十pF。因而它的输出阻抗值很高(Xc=1/2~tfc),约几十兆欧以上。这样高的阻抗是不能直接与音频放大器相匹配的。所以在话筒内接入一只结型场效应晶体三极管来进行阻抗变换。场效应管的特点是输入阻抗极高、噪声系数低。普通场效应管有源极(S)、栅极(G)和漏极(D)三个极。这里使用的是在内部源极和栅极间再复合一只二极管的专用场效应管。接二极管的目的是在场效应管受强信号冲击时起保护作用。

驻极体麦克有两根连出线,一根接麦克的D极也就是漏极,一根接地。D极与电源之间有一个电阻r,经阻抗变换输出的信号经漏极在经外部电容输出技术分享

在使用过程中会在DS极并一个电阻。

驻极体麦克风

原文:http://www.cnblogs.com/panzhang/p/4727602.html

(0)
(0)
   
举报
评论 一句话评论(0
关于我们 - 联系我们 - 留言反馈 - 联系我们:wmxa8@hotmail.com
© 2014 bubuko.com 版权所有
打开技术之扣,分享程序人生!