
在ZooKeeper中,客户端和服务端建立连接后,会话随之建立,生成一个全局唯一的会话ID(Session ID)。服务器和客户端之间维持的是一个长连接,在SESSION_TIMEOUT时间内,服务器会确定客户端是否正常连接(客户端会定时向服务器发送heart_beat,服务器重置下次SESSION_TIMEOUT时间)。因此,在正常情况下,Session一直有效,并且ZK集群所有机器上都保存这个Session信息。在出现网络或其它问题情况下(例如客户端所连接的那台ZK机器挂了,或是其它原因的网络闪断),客户端与当前连接的那台服务器之间连接断了,这个时候客户端会主动在地址列表寻址(实例化ZK对象的时候传入构造方法的那个参数connectString)中选择新的地址进行连接。
2) 连接断开在这个过程中,两类异常CONNECTIONLOSS(连接断开)和SESSIONEXPIRED(Session过期)。
连接断开(CONNECTIONLOSS)一般发生在网络的闪断或是客户端所连接的服务器挂机的时候。ZooKeeper客户端自己会首先感知到这个异常,具体逻辑是在如下方法中触发的:一种场景是Server服务器挂了,这个时候,ZK客户端首选会捕获异常。核心流程如下: ZK客户端捕获“连接断开”异常 ——> 获取一个新的ZK地址 ——> 尝试连接 在这个流程中,我们可以发现,整个过程不需要开发者额外的程序介入,都是ZK客户端自己会进行的,并且,使用的会话ID都是同一个,所以结论就是:发生CONNECTIONLOSS的情况,应用不需要做什么事情,等待ZK客户端建立新的连接即可。
3) 会话超时
SESSIONEXPIRED发生在上面蓝色文字部分,这个通常是ZK客户端与服务器的连接断了,试图连接上新的ZK机器,但是这个过程如果耗时过长,超过了SESSION_TIMEOUT 后还没有成功连接上服务器,那么服务器认为这个Session已经结束了(服务器无法确认是因为其它异常原因还是客户端主动结束会话),由于在ZK中,很多数据和状态都是和会话绑定的,一旦会话失效,那么ZK就开始清除和这个会话有关的信息,包括这个会话创建的临时节点和注册的所有Watcher。在这之后,由于网络恢复后,客户端可能会重新连接上服务器,但是很不幸,服务器会告诉客户端一个异常:SESSIONEXPIRED(会话过期)。此时客户端的状态变成 CLOSED状态,应用要做的事情就是的看自己应用的复杂程序了,要重新实例zookeeper对象,然后重新操作所有临时数据(包括临时节点和注册Watcher),总之,会话超时在ZK使用过程中是真实存在的。
所以这里也简单总结下,一旦发生会话超时,那么存储在ZK上的所有临时数据与注册的订阅者都会被移除,此时需要重新创建一个ZooKeeper客户端实例,需要自己编码做一些额外的处理。
4) 会话时间(Session Time)会话超时时间控制先确认 ZooKeeper 客户端设置大小
在ZooKeeper API 实例化一个ZK客户端的时候,需要设置一个会话的超时时间。这里需要注意的一点是,客户端并不是可以随意设置这个会话超时时间,在ZK服务器端对会话超时时间是有限制的,主要是minSessionTimeout和maxSessionTimeout这两个参数设置的。(详细查看这个文章《ZooKeeper管理员指南》)Session超时时间限制,如果客户端设置的超时时间不在这个范围,那么会被强制设置为最大或最小时间。 默认的Session超时时间是在2 * tickTime ~ 20 * tickTime。所以,如果应用对于这个会话超时时间有特殊的需求的话,一定要和ZK管理员沟通好,确认好服务端是否设置了对会话时间的限制。
一次性触发器
一个watch事件将会在数据发生变更时发送给客户端。例如,如果客户端执行操作getData(“/znode1″, true),而后/znode1 发生变更或是删除了,客户端都会得到一个/znode1 的watch事件。如果/znode1 再次发生变更,则在客户端没有设置新的watch的情况下,是不会再给这个客户端发送watch事件的。
发送客户端
一个事件会发送给客户端,但可能在操作成功的返回值到达发起变动的客户端之前,这个事件还没有送达watch的客户端。Watch是异步发送的。但ZooKeeper保证了一个顺序:一个客户端在收到watch事件之前,一定不会看到它设置过watch的值的变动。网络时延和其他因素可能会导致不同的客户端看到watch和更新返回值的时间不同。但关键点是,每个客户端所看到的每件事都是有顺序的。(ZooKeeper 为watch 提供了一个有序的一致性)
设置 watch 数据
可以认为ZooKeeper维护了两个watch列表:数据 watch和 子 watch。getData()和exists() 设置 data watch,而 getChildren()设置child watch。或者,可以认为watch是根据返回值设置的。getData()和exists()返回节点本身的信息,而getChildren()返回子节点的列表。一个成功的 setData() 触发znode上设置的data watch。一个 create() 操作会触发被创建的znode上的数据watch,以及其父节点上的child watch。而一个成功的?delete()操作将会同时触发一个znode的data watch和child watch(因为这样就没有子节点了),同时也会触发其父节点的child watch。(需验证)
Watch由client连接上的ZooKeeper服务器在本地维护。减小设置、维护和分发watch的开销。当一个客户端连接到一个新的服务器上时,任何事件都可能会触发 watch 。当与一个服务器失去连接的时候,是无法接收到watch的。而当client重新连接时,如果需要的话,所有先前注册过的watch,都会被重新注册。(通常这是完全透明的。只有在一个特殊情况下,watch可能会丢失:对于一个未创建的znode的exist watch,如果在客户端断开连接期间被创建了,并且随后在客户端连接上之前又删除了,这种情况下,这个watch事件可能会被丢失)。
ZooKeeper对Watch提供了什么保障
Watch与其他事件、其他watch以及异步回复都是有序的。ZooKeeper客户端库保证所有事件都会按顺序分发。
客户端会保障它在看到相应的znode的新数据之前接收到watch事件。
从ZooKeeper接收到的watch事件顺序一定和ZooKeeper服务所看到的事件顺序是一致的。
Watch是一次性触发器,如果你得到了一个watch事件,而你希望在以后发生变更时继续得到通知,你应该再设置一个watch。
因为watch是一次性触发器,而获得事件再发送一个新的设置watch的请求这一过程会有延时,所以你无法确保你看到了所有发生在ZooKeeper上的一个节点上的事件。所以请处理好在这个时间窗口中可能会发生多次znode变更的这种情况。(你可以不处理,但至少请认识到这一点)。

Server可以崩溃后(Crash)重启。考虑到容错性,Server必须“记住”之前的数据状态,因此数据需要持久化,但吞吐量很高时,磁盘的IO便成为系统瓶颈,其解决办法是使用缓存,把随机写变为连续写。

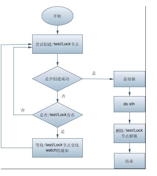
ZooKeeper 将按照如下方式实现加锁的操作:
1 ) ZooKeeper 调用 create ()方法来创建一个路径格式为“ _locknode_/lock- ”的节点,此节点类型为sequence (连续)和 ephemeral (临时)。也就是说,创建的节点为临时节点,并且所有的节点连续编号,即“lock-i ”的格式。
2 )在创建的锁节点上调用 getChildren ()方法,来获取锁目录下的最小编号节点,并且不设置 watch 。
3 )步骤 2 中获取的节点恰好是步骤 1 中客户端创建的节点,那么此客户端获得此种类型的锁,然后退出操作。
4 )客户端在锁目录上调用 exists ()方法,并且设置 watch 来监视锁目录下比自己小一个的连续临时节点的状态。
5 )如果监视节点状态发生变化,则跳转到第 2 步,继续进行后续的操作,直到退出锁竞争。
原文:http://www.cnblogs.com/rocky24/p/4764058.html