源代码
import java.util.*;
public class qiuhe
{
public static void main(String args[])
{
int count;//count用来表示第几个数
double next,sum;//next,sum 分别用来存放输入的4个整数和4个整数的和.
sum=0;
Scanner sc =new Scanner(System.in);//定义一个Scanner对象,Scanner是一个使用正规表达式来解析基本类型和字符类型的简单扫描器用来读取输入的4个数
System.out.println("请输入4个整数:");
for(count=0;count<4;count++)//
{
next=sc.nextInt();//在循环语句中调用该类的nextInt()的方法读取输入的数,将它放到next中
sum+=next;//将输入的每个数加入sum中
}
System.out.println("4个整数的和为:"+sum); //将sum输出
}
程序截图
设计思路
初次设计java的程序,一开始还是很打怵的,因为自己的c能力不是很过关,再自己巡查=资料和请教同学之后才开始着手编写。编写的过程其实和c差不多,这也说明了语言之间都是互通性的。首先就是定义一系列的变量,如表示第几个数的count,存放输入数的next,存放求和的sum,这里的Scanner是一个使用正规表达式来解析基本类型和字符串的简单文本扫描器,来读取用户输入的整数,再通过循环,进而求和。
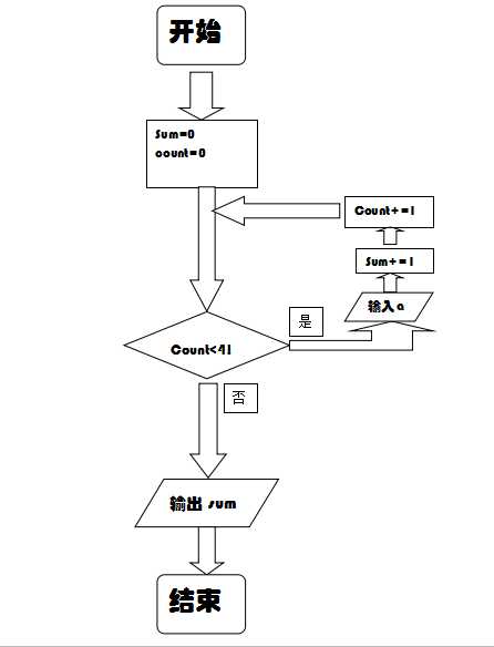
程序框图
原文:http://www.cnblogs.com/xiaoweixiao/p/4841764.html