(1)认证:对用户的身份进行验证。
.NET基于的RBS(参考1)的认证和授权相关的核心是2个接口System.Security.Principal.IPrincipal和System.Security.Principal.IIdentity。我们自己实现认证过程,通过Thread.CurrentPrincipal来设置和读取认证结果。认证成功后设置认证状态和标识。
Java内置了的JAAS(参考2),核心是javax.security.auth.Subject类和javax.security.Principal接口。java对认证过程也提供了2个类型,javax.security.auth.login.LoginContext类和javax.security.auth.spi.LoginModule接口。我们自己实现认证过程,但只要实现了LoginModule就可以通过LoginContext使用一致的语法。
(2)授权:对用户的权限进行验证,通常使用Role(角色)管理权限。
.NET的支持基于角色的授权。.NET的IPrincipal接口的IsInRole方法是授权的核心。有两种方式使用:1.使用内置的IPrincipal对象(如GenericIdentity),在认证的同时加载用户的角色roles。2.自定义IPrincipal实现,实现自己的IsInRole逻辑。ASP.NET中实现的的RolePrincipal就通过将逻辑转发给System.Web.Security.Roles静态类。Roles依赖System.Web.Security.RoleProvider接口实现角色的查询,我们可以通过web.config的相关节点来配置自定义的RoleProvider。
JAAS的IPrincipal接口没有提供IsInRole方法,我们有2个选择,要么通过多个IPrincipal表示角色,要么自定义实现IPrincipal添加角色支持。Tomcat容器实现的org.apache.catalina.realm.GenericPrincipal就和.NET中的System.Security.Principal.GenericIdentity十分类似的角色实现。
Java的Subject类和IPrincipal接口与.NET的IPrincipal接口和IIdentity的接口不容易对应。为了便于统一理解.NET和Java的核心类型,我们可以从成员的理解,可以认为Java的Principal类型相当于.NET中的IPrincipa和IIdentity两个类型的作用。Subject只是作为Principal的聚合根。之前提到的Tomcat容器中的GenericPrincipal就即提供了hasRole和getName成员。Tomcat实现的HttpServletRequest对应的成员就是通过GenericPrincipal实现的。
| # | 成员 | .NET | Java |
| 认证类型 | AuthenticationType | System.Security.Principal.IIdentity.AuthenticationType | javax.servlet.http.HttpServletRequest.getAuthType() |
| 标识名称 | Name | System.Security.Principal.IIdentity.Name | java.security.Principal.getName() |
| 角色验证 | IsInRole | System.Security.Principal.IPrincipal.IsInRole | javax.servlet.http.HttpServletRequest.isUserInRole() |
ASP.NET Forms认证主采用RolePrincipal主体,未认证用户设置为GenericIdentity标识,已认证用户设置为FormsIdentity。RolePrincipal在验证角色时将使用Roles静态类通过RoleProvider进行角色验证。通过HttpContext.User可以直接调用主体。
实现一个最简单的自定义RoleProvider只需要继承并实现GetRolesForUser和IsUserInRole两个方法,通常可以使用委托在Application_Start中注入的方式实现通用的RoleProvider。
ASP.NET的forms验证通过FormsAuthentication发送和注销用于认证的token,通过配置web.config可以让不同的Web服务器以相同的方式对token加密和解密以适应Web服务器负载均衡。不适用cookie承载token时,可以自定义认证逻辑,比如通过url参数方式承载token配合ssl用于app客户端验证等。
.NET的认证和授权示意图:
自定义RoleProvider的示例,省略了不需要实现的部分代码,GetRolesForUserDelegate和IsUserInRoleDelegate在Application_Start中注入即可彻底实现RoleProvider和应用服务代码的解耦:
public class SimpleRoleProvider : RoleProvider
{
public static Func<string, string[]> GetRolesForUserDelegate;
public static Func<string, string, bool> IsUserInRoleDelegate;
public override string[] GetRolesForUser(string username)
{
return GetRolesForUserDelegate(username);
}
public override bool IsUserInRole(string username, string roleName)
{
return IsUserInRoleDelegate(username, roleName);
}
}
Forms身份验证和RoleProvider的分别定义在web.config配置文件中。ASP.NET的配置文件示例(省略了其他配置):
<?xml version="1.0" encoding="utf-8"?>
<configuration>
<system.web>
<authentication mode="Forms">
<forms loginUrl="~/Home/Login" cookieless="UseCookies" slidingExpiration="true" />
</authentication>
<roleManager defaultProvider="SimpleRoleProvider" enabled="true">
<providers>
<clear />
<add name="SimpleRoleProvider" type="Onion.Web.SimpleRoleProvider" />
</providers>
</roleManager>
</system.web>
</configuration>
.NET中还有用于配置Pricipal的两个方法System.AppDomain.SetThreadPrincipal和System.AppDomain.SetPrincipalPolicy以及控制访问的两个类型System.Security.Permissions.PrincipalPermission和System.Security.Permissions.PrincipalPermissionAttribute。
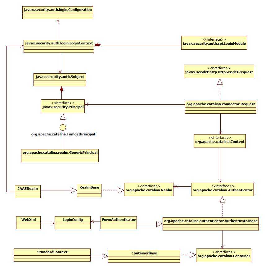
HttpServletRequest接口定义了6个验证和授权相关的方法getAuthType()、login()、logout()、getRemoteUser()、isUserInRole()、getUserPrincipal()。类似ASP.NET,Forms身份验证也在配置文件中进行配置。但由于Java热衷于定义一堆接口将实现推迟到容器级别,LoginContext依赖的具体的LoginModule的配置也必须在容器中进行配置。因此除了web.xml,还需要配置在容器中配置JAAS的配置文件。JAAS的示意图:
(1)JAAS 内置的登录模块使用:NTLoginModule:
配置:
first{
com.sun.security.auth.module.NTLoginModule Required debug=true;
};
代码
package com.test.jaas1; import java.security.Principal; import javax.security.auth.login.LoginContext; import javax.security.auth.login.LoginException; public class App { public static void main(String[] args) { System.setProperty("java.security.auth.login.config", Thread.currentThread().getContextClassLoader().getResource("jaas.config").getPath()); try { LoginContext lc = new LoginContext("first"); lc.login(); System.out.println(lc.getSubject().getPrincipals().size()); for (Principal item : lc.getSubject().getPrincipals()) { System.out.println(String.format("%s principal:%s", item.getClass().getTypeName(), item.getName())); } lc.logout(); System.out.println(lc.getSubject().getPrincipals().size()); } catch (LoginException e) { e.printStackTrace(); } } }
(2)JAAS Tomcat容器下的登录模块使用(参考3):
用于配置Forms认证:web.xml
<?xml version="1.0" encoding="UTF-8"?> <web-app xmlns="http://xmlns.jcp.org/xml/ns/javaee" xmlns:xsi="http://www.w3.org/2001/XMLSchema-instance" xsi:schemaLocation="http://xmlns.jcp.org/xml/ns/javaee http://xmlns.jcp.org/xml/ns/javaee/web-app_3_1.xsd" version="3.1"> <display-name>Archetype Created Web Application</display-name> <security-constraint> <web-resource-collection> <web-resource-name>Admin</web-resource-name> <url-pattern>/admin/*</url-pattern> </web-resource-collection> <auth-constraint> <role-name>admin</role-name> </auth-constraint> </security-constraint> <security-role> <role-name>admin</role-name> </security-role> <login-config> <auth-method>FORM</auth-method> <form-login-config> <form-login-page>/login.html</form-login-page> <form-error-page>/error.html</form-error-page> </form-login-config> </login-config> </web-app>
用于JAAS的LoginModule的配置:/main/java/resources/jaas.config
MyLogin{
MyLoginModule Required debug=true;
};
用于Tomcat的配置:/main/webapp/META-INF/context.xml配置(这个依赖至少还在项目内,不需要修改tomcat):
<?xml version="1.0" encoding="UTF-8"?> <Context> <Realm className="org.apache.catalina.realm.JAASRealm" appName="MyLogin" userClassNames="UserPrincipal" roleClassNames="RolePrincipal" /> </Context>
用于Tomcat的UserClass和RoleClass代码:
import java.security.Principal; public class UserPrincipal implements Principal { private String _name; public UserPrincipal(String name) { this._name = name; } @Override public String getName() { return this._name; } }
RoleClass:
import java.security.Principal; public class RolePrincipal implements Principal { private String _name; public RolePrincipal(String name) { this._name = name; } @Override public String getName() { return this._name; } }
用于JAAS配置文件初始化的代码(为了依赖tomcat的配置,在Filter中设置配置文件):
import java.io.IOException; import javax.servlet.Filter; import javax.servlet.FilterChain; import javax.servlet.FilterConfig; import javax.servlet.ServletException; import javax.servlet.ServletRequest; import javax.servlet.ServletResponse; import javax.servlet.annotation.WebFilter; import javax.servlet.http.HttpServletRequest; @WebFilter("/*") public class MyFilter implements Filter { @Override public void init(FilterConfig filterConfig) throws ServletException { // TODO 自动生成的方法存根 System.setProperty("java.security.auth.login.config", Thread.currentThread().getContextClassLoader().getResource("jaas.config").getPath()); } @Override public void doFilter(ServletRequest request, ServletResponse response, FilterChain chain) throws IOException, ServletException { chain.doFilter(new MyRequest((HttpServletRequest) request), response); } @Override public void destroy() { // TODO 自动生成的方法存根 } }
用于登录的login.html:
<!DOCTYPE html> <html> <head> <meta charset="UTF-8"> <title>Insert title here</title> </head> <body> <form method="post" action="j_security_check"> <table> <tr><td><label>UserName</label></td><td><input type="text" name="j_username"></td></tr> <tr><td><label>Password</label></td><td><input type="password" name="j_password"></td></tr> <tr><td></td><td><input type="submit" value="Login"></td></tr> </table> </form> </body> </html>
MyLoginModule实现:其中的三个name属性必须是固定值:j_security_check、j_username和j_password。
import java.io.IOException; import java.util.Map; import javax.security.auth.Subject; import javax.security.auth.callback.Callback; import javax.security.auth.callback.CallbackHandler; import javax.security.auth.callback.NameCallback; import javax.security.auth.callback.PasswordCallback; import javax.security.auth.callback.UnsupportedCallbackException; import javax.security.auth.login.LoginException; import javax.security.auth.spi.LoginModule; public class MyLoginModule implements LoginModule { private CallbackHandler handler; private Subject subject; @Override public void initialize(Subject subject, CallbackHandler callbackHandler, Map<String, ?> sharedState, Map<String, ?> options) { handler = callbackHandler; this.subject = subject; } @Override public boolean login() throws LoginException { Callback[] callbacks = new Callback[2]; callbacks[0] = new NameCallback("login"); callbacks[1] = new PasswordCallback("password", true); try { handler.handle(callbacks); String name = ((NameCallback) callbacks[0]).getName(); String password = String.valueOf(((PasswordCallback) callbacks[1]).getPassword()); if (name != null && name.equals("user123") && password != null && password.equals("pass123")) { return true; } // If credentials are NOT OK we throw a LoginException throw new LoginException("Authentication failed"); } catch (IOException e) { throw new LoginException(e.getMessage()); } catch (UnsupportedCallbackException e) { throw new LoginException(e.getMessage()); } } @Override public boolean commit() throws LoginException { subject.getPrincipals().add(new UserPrincipal("user123")); subject.getPrincipals().add(new RolePrincipal("admin")); return true; } @Override public boolean abort() throws LoginException { // TODO 自动生成的方法存根 return false; } @Override public boolean logout() throws LoginException { subject.getPrincipals().clear(); return true; } }
在.NET的RBS基础上实现RBAC(参考4)是可行的,但JAAS....。JAAS只要用过的人都对其印象深刻。
(1)https://msdn.microsoft.com/en-us/library/52kd59t0(v=vs.90).aspx
(2)http://docs.oracle.com/javase/8/docs/technotes/guides/security/jaas/JAASRefGuide.html
(3)http://www.byteslounge.com/tutorials/jaas-form-based-authentication-in-tomcat-example
(4)http://csrc.nist.gov/groups/SNS/rbac/
原文:http://www.cnblogs.com/easygame/p/5063911.html