Linux各目录的作用

朕的图,谁盗用干他丫的!

朕的图,谁盗用干他丫的!

朕的图,谁盗用干他丫的!
/bin:
是
binary
的缩写
,
这个目录是对
Unix
系统习惯的沿袭
,
存放着使用者最经常使用的命
令。如
:ls,cp,cat
等。
/boot:
这里存放的是启动
Linux
时使用的一些核心文档。
/dev:
是
device
的缩写
.
这个目录下是任何
Linux
的外部设备
,
其功能类似
Dos
下的
.sys
和
Win
下的
.vxd
。
在
Linux
中设备和文档是用同种方法访问的。
例如
:/dev/hda
代表第一
个物理
IDE
硬盘。
/etc:
这个目录用来存放任何的系统管理所需要的配置文档和子目录。
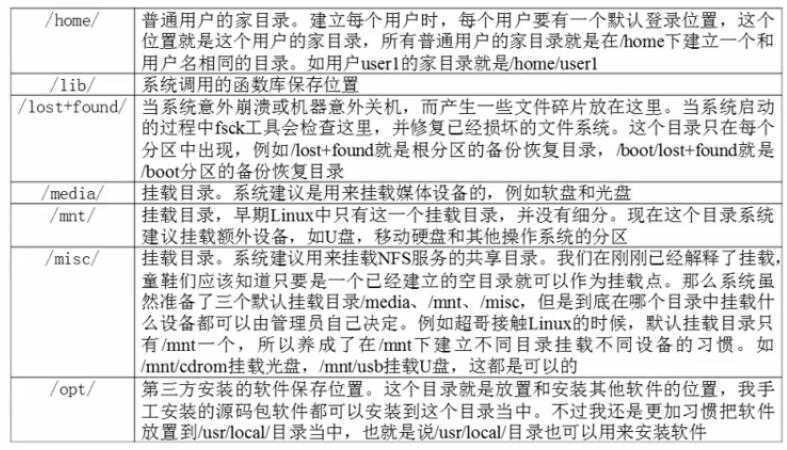
/home:
用户主目录
,
比如说有个用户叫
sina,
那他的主目录就是
/home/sina
,说到这里打
个岔
.
您现在应该明白,在我们访问一些个人网页。如
:http://www.sina.com/sina
的时
候
,sina
就是表示访问
www.sina.com
站点中的用户
sina
的用户主目录
.
假如这个网站的操作系统是
Linux,
那就是表示
/home/sina
。
/lib:
这个目录里存放着系统最基本的动态链接共享库
,
其作用类似于
Windows
里的
.dll
文
档。几乎任何的应用程式都需要用到这些共享库。
/lost+found:
这个目录平时是空的
,
当系统不正常关机后
,
这里就成了一些无家可归的文档
的避难所。对了
,
有点类似于
Dos
下的
.chk
文档。
/mnt:
这个目录是空的
,
系统提供这个目录是让用户临时挂载别的文档系统。
/proc:
这个目录是个虚拟的目录
,
他是系统内存的映射
,
我们能够通过直接访问这个目录来
获取系统信息。也就是说,这个目录的内容不在硬盘上而是在内存里啊。
/root:
系统管理员
,
也叫终极权限者的用户主目录。当然系统的拥有者
,
总要有些特权啊。
/sbin:s
就是
Super
User
的意思
,
也就是说这里存放的是一些系统管理员使用的系统管理
程式。
/tmp:
这个目录不用说
,
一定是用来存放一些临时文档的地方了。
/usr:
这是个最庞大的目录
,
我们要用到的很多应用程式和文档几乎都存放在这个目录了。
具
体来说
:
/usr/X11R6:
存放
X-Windows
的目录。
/usr/bin:
存放着许多应用程式
.
/usr/sbin:
给终极用户使用的一些管理程式就放在这
.
/usr/doc:
这就是
Linux
文档的大本营
.
/usr/include:Linux
下研发和编译应用程式需要的头文档在这里找
.
/usr/lib:
存放一些常用的动态链接共享库和静态档案库
.
/usr/local:
这是提供给一般用户的
/usr
目录
,
在这安装软件最适合
.
/usr/man:
是帮助文档目录
.
/usr/src:Linux
开放的源代码
,
就存在这个目录
,
爱好者们别放过哦
!
/var:
这个目录中存放着那些不断在扩充着的东西
,
为了保持
/usr
的相对稳定
,
那些经常被修
改的目录能够放在这个目录下
,
实际上许多系统管理员都是这样干的
.
顺便说一下
,
系统的日
志文档就在
/var/log
目录中
.
/usr/local/bin
本地增加的命令
/usr/local/lib
本地增加的库根文件系统
通常情况下,
根文件系统所占空间一般应该比较小,
因为其中的绝大部分文件都不需要
,
经
常改动,而且包括严格的文件和一个小的不经常改变的文件系统不容易损坏。
除了可能的一个叫
/ v m l i n u z
标准的系统引导映像之外,根目录一般不含任何文件。
所有其他文件在根文件系统的子目录中。
1. /bin
目录
/ b i n
目录包含了引导启动所需的命令或普通用户可能用的命令
(
可能在引导启动后
)
。这
些命令都是二进制文件的可执行程序
( b i n
是
b i n a r y - -
二进制的简称
)
,多是系统中
重要的系统文件。
2. /sbin
目录
/ s b i n
目录类似
/bin
,也用于存储二进制文件。因为其中的大部分文件多是系统管理员
使用的基本的系统程序,
所以虽然普通用户必要且允许时可以使用,
但一般不给普通用户使
用。
3. /etc
目录
/ e t c
目录存放着各种系统配置文件,其中包括了用户信息文件
/ e t c / p a s s w d
,系
统初始化文件
/ e t c / r c
等。
l i n u x
正是
*
这些文件才得以正常地运行。
4. /root
目录
/root
目录是超级用户的目录。
5. /lib
目录
/ l i b
目录是根文件系统上的程序所需的共享库,存放了根文件系统程序运行所需的共享文
件。
这些文件包含了可被许多程序共享的代码,
以避免每个程序都包含有相同的子程序的副
本,故可以使得可执行文件变得更小,节省空间。
6. /lib/modules
目录
/lib/modules
目录包含系统核心可加载各种模块,
尤其是那些在恢复损坏的系统时重新引
导系统所需的模块
(
例如网络和文件系统驱动
)
。
7. /dev
目录
/
d
e
v
目录存放了设备文件,即设备驱动程序,用户通过这些文件访问外部设备。比如,
用户可以通过访问
/ d e v / m o u s e
来访问鼠标的输入,就像访问其他文件一样。
8. /tmp
目录
/tmp
目录存放程序在运行时产生的信息和数据。
但在引导启动后,
运行的程序最好使用
/ v
a r / t m p
来代替
/tmp
,因为前者可能拥有一个更大的磁盘空间。
9. /boot
目录
/ b o o t
目录存放引导加载器
(bootstrap loader)
使用的文件,如
l i l o
,核心映像也经
常放在这里,而不是放在根目录中。但是如果有许多核心映像,这个目录就可能变得很大,
这时使用单独的文件系统会更好一些。还有一点要注意的是,要确保核心映像必须在
i d e
硬盘的前
1 0 2 4
柱面内。
10. /mnt
目录
/ m n t
目录是系统管理员临时安装
( m o u n t )
文件系统的安装点。程序并不自动支持安
装到
/mnt
。
/mnt
下面可以分为许多子目录,例如
/mnt/dosa
可能是使用
m s d o s
文件系统的软驱,而
/mnt/exta
可能是使用
e x t 2
文件系统的软驱,
/mnt/cdrom
光驱
等等。
11. /proc, /usr
,/var
,/home
目录
其他文件系统的安装点。
下面详细介绍;
/etc
文件系统
/etc
目录包含各种系统配置文件,下面说明其中的一些。其他的你应该知道它们属于哪个
程序,并阅读该程序的
m a n
页。许多网络配置文件也在
/etc
中。
1. /etc/rc
或
/etc/rc.d
或
/etc/rc?.d
启动、或改变运行级时运行的脚本或脚本的目录。
2. /etc/passwd
用户数据库,其中的域给出了用户名、真实姓名、
用户起始目录、
加密口令和用户的其他信
息。
3. /etc/fdprm
软盘参数表,
用以说明不同的软盘格式。
可用
setfdprm
进行设置。
更多的信息见
s e t f d
p r m
的帮助页。
4. /etc/fstab
指定启动时需要自动安装的文件系统列表。
也包括用
swapon -a
启用的
s w a p
区的信息。
5. /etc/group
类似
/etc/passwd
,但说明的不是用户信息而是组的信息。包括组的各种数据。
6. /etc/inittab
init
的配置文件。
7. /etc/issue
包括用户在登录提示符前的输出信息。
通常包括系统的一段短说明或欢迎信息。
具体内容由
系统管理员确定。
8. /etc/magic
“f i l e”
的配置文件。包含不同文件格式的说明,
“f i l e”
基于它猜测文件类型。
9. /etc/motd
m o t d
是
message of the day
的缩写,用户成功登录后自动输出。内容由系统管理员
确定。常用于通告信息,如计划关机时间的警告等。
10. /etc/mtab
当前安装的文件系统列表。由脚本
( s c r i t p )
初始化,并由
mount
命令自动更新。当
需要一个当前安装的文件系统的列表时使用
(
例如
df
命令
)
。
11. /etc/shadow
在安装了影子
( s h a d o w )
口令软件的系统上的影子口令文件。影子口令文件将
/ e t c /
p a s s w d
文件中的加密口令移动到
/ e t c / s h a d o w
中,而后者只对超级用户
( r o
o t )
可读。这使破译口令更困难,以此增加系统的安全性。
12. /etc/login.defs
l o g i n
命令的配置文件。
13. /etc/printcap
类似
/etc/termcap
,但针对打印机。语法不同。
14. /etc/profile
、
/ e t c / c s h . l o g i n
、
/etc/csh.cshrc
登录或启动时
b o u r n e
或
c shells
执行的文件。这允许系统管理员为所有用户建立全局缺省环境。
15. /etc/securetty
确认安全终端,即哪个终端允许超级用户
( r o o t )
登录。一般只列出虚拟控制台,这样就
不可能
(
至少很困难
)
通过调制解调器
( m o d e m )
或网络闯入系统并得到超级用户特权。
16. /etc/shells
列出可以使用的
s h e l l
。
chsh
命令允许用户在本文件指定范围内改变登录的
s h e l l
。
提供一台机器
f t p
服务的服务进程
ftpd
检查用户
s h e l l
是否列在
/etc/shells
文件中,
如果不是,将不允许该用户登录。
17. /etc/termcap
终端性能数据库。
说明不同的终端用什么
“
转义序列
”
控制。
写程序时不直接输出转义序列
(
这
样只能工作于特定品牌的终端
)
,
而是从
/etc/termcap
中查找要做的工作的正确序列这样,
多数的程序可以在多数终端上运行。
原文:http://www.cnblogs.com/yihao/p/5142734.html