根据这一简单的事例,可以帮助初学者理解递归。
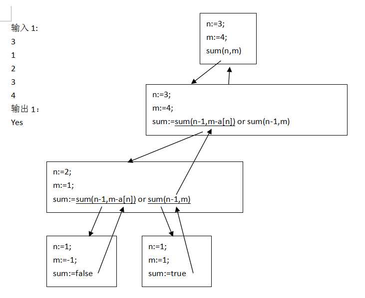
例6.28 已知一个一维数组A[1..N](N<50),又已知一整数M。 如能使数组A中任意几个元素之和等于M,则输出YES,反之则为NO。
结合例题对该问题的分析,根据左边给出的输入数据完成下列递归调用示意图的填空部分.

————————————答案————————————————

——————————————————————————————————————————

——————————————————答案——————————————————————

原文:http://www.cnblogs.com/vacation/p/5178447.html