
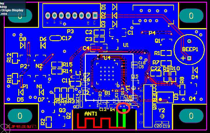
图中1是cc2540的封装固定接地便于散热,所以此处不能走线。
图中2此处铺地后尽量多打孔,地尽量大块,不要出现如图中的ANT1对上去的地方出现地没有连接成一块
图中白色框框是天线尽量后的连接线的所以尽量加粗一点,还有天线与地刚连接的地方要裸露一个焊盘(我也不知道为什么)

白色框内能看到有一根线画成方形,这根线是电源线,主要是为了让中间的一块地能与上一层铺地后打孔后多点接触。
红色圈内表示天线的地尽量的地方可以多大几个小孔与下面一层的地多点接触。
原文:http://www.cnblogs.com/yygsj/p/5261194.html