一、
01.软件开发经历周期:
为了提高软件开发效率,降低软件开发成本,一个优良的软件系统应该具备以下特点:
02.Java语言的特点:面向对象、跨平台、直接支持分布式的网络应用、安全性和健壮性;简单性和高效性
03.可扩展性(Extensiblity)好
当软件必须增加新的功能时,能够在现有系统结构(系统由多个子系统构成,以及子系统由更多个更小的子系统组成的结构)的基础上,方便的创建新的子系统,这叫可扩展性好
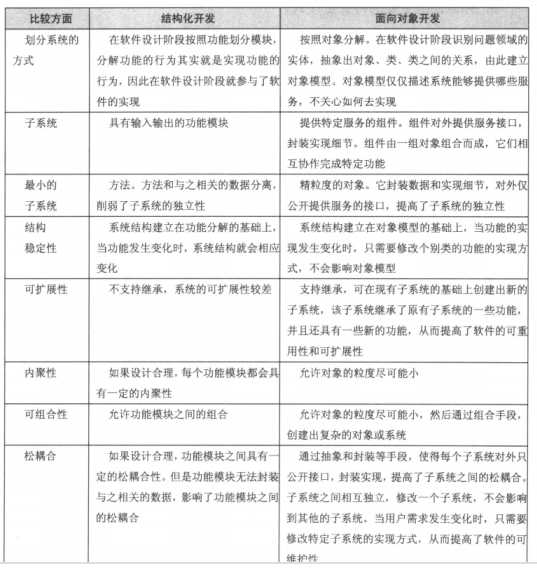
二、结构化的软件开发方法简介

在进行结构化程序编程时,程序的主体是方法,方法是最小的功能模块,每个方法都是具有输入输出的子系统,方法的输入数据来自于方法参数,全局变量和常量,方法的输出数据包括方法返回值,以及指针类型的方法参数。一组相关的方法组合成打的功能模块。

#include<stdio.h> /**定义常量*/ #define circle 1 #define rectangle 2 #define line 3 /**画圆模块*/ void drawCircle(){...} //省略显示实现细节 /**画长方形模块*/ void drawRectangle(){...} //省略显示实现细节 /**画直线模块*/ void drawLine(){...} //省略显示实现细节 /**选择形状模块*/ void drawRectangle(){...} int shape; scanf("%d",&shape); //接收用户输入的形状 switch(shape){ case circle: drawShape(); break; case rectangle: drawRectangle(); break; case Line: drawLine(); break; default: printf("输入的形状不存在!") } } /**程序入口方法*/ void main(){ selectShape(); }
结构化开发弊端:
①自顶向下地按照功能来划分软件模块
②软件系统中最小的子系统是方法
2、面向对象软件开发方法简介
把软件系统看成各种对象的集合,对象就是最小的子系统,一组相关的对象能够组合成更复杂的子系统。
优点:
① 把软件系统看成是各种对象的集合,更接近人类的自然思维方式
② 系统结构稳定
③ 提高软件的可维护性、可重用性、可扩展性
三、对象模型
1、自底向上的抽象

2、自顶向下的分解

3、UML可视化建模语言

4、Rational Rose 可视化建模工具

四、面向对象开发中的核心思想和概念
问题领域、对象、属性、状态、行为、方法、实现
对象是对问题领域中事物的抽象。对象特征:
1.万物皆为对象
2.每个对象都是唯一的
3.对象具有属性和行为
4.对象具有状态
5.对象都属于某个类
五、类、类型
类是一组具有相同属性和行为的对象的抽象。类及类的关系构成了对象模型的主要内容
六、消息、服务
每个对象都具有特定的功能,相对于其他对象而言,它的功能就是为其他对象提供的服务。例如电视机具有的功能包括:开机、关机、选择频道、调节音量和播放VCD等。遥控器为了获得电视机的服务,需要向电视机提出获得特定服务的请求,提出请求的过程被称为发送消息

七、接口
在现实世界中,接口也是实体,比如电源插口、洗衣机上的按钮和电灯的开关。而在面向对象范畴中,接口是一个抽象的概念,是指系统对外提供的所有服务。
在Java语言中,接口有两种意思:
1、指系统对外提供的所有服务,在对象中表现为public类型的方法的声明
2、指用interface关键字定义的实实在在的接口,也称为接口类型。用于描述系统对外提供的所有服务,更加清晰地把系统的实现细节与接口分离
八、封装、透明
封装是指隐藏对象的属性和实现细节。
两个原则:
1、把尽可能多的东西藏起来,对外提供简捷的接口
2、把所有的属性藏起来
九、抽象
抽象是一种由具体到抽象、由复杂到简洁的思维方式。在面向对象的开发过程中,抽象体现在以下方面
1、从问题领域的事物到软件模型中对象的抽象
2、从对象到类的抽象
3、从子类到父类的抽象
十、继承、扩展、覆盖
在父类和子类之间同时存在着继承和扩展关系。子类继承了父类的属性和方法,同时,子类中还可以扩展出新的属性和方法,并且还可以覆盖父类中方法的实现方式。覆盖也是专业术语,是指在子类中重新实现父类中的方法。
注:
子类只能继承父类的部分属性和方法,父类中用private修饰的属性和方法对子类是透明的。
目前在Java领域比较流行的架构软件包括:
① J2EE
② Struts
③ JSF
④ Spring
十一、组合
组合是一种用多个简单子系统来组装出复杂系统的有效手段。个人计算机系统就是一个典型的组合系统。它由主机、键盘、鼠标、显示器、和外围设备打印机等组成。而主机由处理器、内存、一个或多个硬盘、显卡、网卡和声卡等组成。
十二、多态、动态绑定

十三、UML语言简介

十四、类之间的关系

十五、关联、依赖、聚集、泛化、实现
关联:指的是类之间的特定对应关系,在UML中用带实线的箭头表示
依赖:指的是类之间的调用关系
聚集:指的是整体与部分之间的关系
泛化:指的是类之间的继承关系
实现:指的是类与接口之间的关系
小结:

原文:http://www.cnblogs.com/Zhangmin123/p/5520158.html