kafka介绍
kafka is a distributed, partitiononed,replicated commited logservice. kafka是一个分布式的、易扩展的、安全性高的消息服务系统。kafka提供了类似于JMS的特性,但在设计实现上又完全不同,它并不是基于JMS规范实现的(kafka的实现不包含事务特性性)。kafka对消息的保存时以Topic进行归类的,向Topic发送消息的称谓Producer,从Topic接受消息的称谓Consumer。kafka集群由多个service组成,每个service在kafka集群中被称作broker。kafka集群的作用就是存储从Producer发过来的消息,然后按照一定的规则将消息发送给Consumer。无论是kafka集群本身,还是Producer 或者Consumer,均依赖于zookeeper来管理集群中的信息同步。下图为kafka基本结构组成图:

kafka系统名词解释
一个topic可以认为是一类消息,每个topic可以被划分成多个partition(区),每个partition在存储层面是append log文件。任何发布到此partition的消息都会被直接追加到log文件的尾部,每条消息在文件中的位置称为offset(偏移量),offset为一个Long型数字,他是log中一条消息的唯一标识。kafka并没有提供其他额外的索引机制来存储offset,因为kafka的消息读写机制是顺序读写,保证kafka的吞吐率,几乎不允许(可以)对消息进行随机读取。

kafka和JMS的实现(activeMQ)不同的是:即使消息被消费了,消息仍然不会被立即删除。日志文件将会根据broker中的配置要求,将message保留一段时间后再删除。比如将log文件保留2天,那么两天后,该文件将会被删除,无论其中的消息是否被消费。kafka通过这种简单的方式来释放磁盘空间。
对于consumer而言,他需要保存消费消息的offset,对于offset的保存和使用,由consumer来控制;当consumer正常消费消息时,offset将会“线性的”向前驱动,即,消息将依照顺序被消费。实际上,consumer也可以通过指定offset来消费特定的消息(offset将会保存在zookeeper中,参见下文)。
kafka集群几乎不需要维护任何producer和consumer的状态消息,这些消息由zookeeper来维护保存,因此,producer和consumer的客户端非常轻量级,他们可以随意的加入或者离开,不会对集群造成额外的影响。
partition的设计目的有多个,最根本的原因是kafka基于文件存储,通过分区,可以将日志内容分布到多个broker上,避免文件尺寸达到单机的存储上线。可以将一个topic划分成多个partitions,这样既可以降低对单机磁盘容量的要求,又可以提高系统消息的读写速率。此外,越多的partition意味着可以容纳更多的consumer,更有效的提升并发性能。
一个topic的多个partition被分配在kafka集群的多个broker上,每个broker负责partitions中消息的读写操作;此外,kafka还可以配置partition需要的备份个数(replicas),每个partition将会被备份到多个broker中,这样就增强了系统的可靠性。
基于replicated方案,那么就意味着需要对多个备份进行调度,每个partition都有一个broker为“leader”,其余都为“follower”。leader负责所有的读写操作,如果leader失效,那么将会有其他的follower被选举为新的leader;follower只是单纯的和leader进行消息同步即可。由此可见,部署leader的broker承载了partition全部的请求压力,因此,从集群的整体角度考虑,有多少个partition,就有多少个leader,kafka将会将这些leader均衡的分配在broker上,来确保集群整体的吞吐量和稳定性。
Producer将消息发布到指定的topic中,同时,producer还需要指定该消息属于哪个partition
本质上kafka只支持topic,每一个consumer属于一个consumer group,每个consumer group可以包含多个consumer。发送到topic的消息只会被订阅该topic的每个group中的一个consumer消费。
如果所有的consumer都具有相同的group,这种情况和queue很相似,消息将会在consumer之间均衡分配;
如果所有的consumer都在不同的group中,这种情况就是广播模式,消息会被发送到所有订阅该topic的group中,那么所有的consumer都会消费到该消息。
kafka的设计原理决定,对于同一个topic,同一个group中consumer的数量不能多于partition的数量,否则就会有consumer无法获取到消息。
kafka使用场景
对于一些常规的消息系统,kafka是个不错的选择,partition/replication和容错,使得kafka具有良好的扩展性和安全性。不过到目前为止,kafka并没有提供JMS中的“事务性”“消息传输担保机制(消息确认机制)”“消息分组”等企业级特性;kafka只能作为常规的消息系统,在一定程度上,尚未确定消息发送与接收的绝对可靠。
kafka可以作为“网站活性追踪”的最佳工具;可以将网页/用户操作等信息发送到kafka,进行实时监控或者离线分析等。
kafka的特性决定了他非常适合做“日志手机中心”;application可以将操作日志批量“异步”发送到kafka集群中,而不是保存在本地或者DB中;kafka可以对消息进行批量的上传和压缩等,这对producer而言,几乎感觉不到性能的开销。此时,consumer端可以使用hadoop等其他系统化的存储和分析系统。
kafka设计原理
kafka设计初衷是希望作为一个统一的信息收集平台,能够事实的收集和反馈信息,并且能够支撑较大的数据量,且具备良好的容错能力。
kafka使用文件存储消息,这就直接决定了kafka在性能上严重依赖于文件系统本身的性能。而且,无论在任何OS下,对文件系统本身的优化几乎没有了改进的可能。文件缓存/直接内存映射是常用的提高文件系统性能的手段。因为kafka是对日志文件进行append操作,因此磁盘检索的开销还是比较少的,同时,为了减少磁盘写入的次数,broker会暂时将消息buffer起来,当消息数量达到了一个阈值,在写入到磁盘,这样就可以减少磁盘IO的次数。
除了磁盘IO性能意外,我们还需要考虑网络IO,这直接关系到kafka的吞吐量问题。kafka并没有提供太多高超的技巧。对于producer端而言,可以将消息buffer起来,当消息数量达到一定的阈值时,批量发送给broker;对于consumer端而言,也可以批量的fatch消息,不过消息量的大小是可以通过配置文件进行配置的。对于kafka broker端,sendfile系统调用可以潜在的提高网络IO性能:将文件数据映射到系统内存中,socket直接读取相应的内存区域即可,而不需要进程再次进行copy和交换。对于producer、consumer、broker而言,CPU的开支都不大,因此启用消息压缩机制是一个很好的策略;压缩需要消耗少量的CPU资源,不过对于kafka而言,网络IO应该更为重要。可以通过将任何在网路上传输的消息进行压缩来提高网络IO性能。kafka支持多种压缩方式(gzip/snappy)。
负载均衡:producer将会和topic下的所有partition leader保持socket连接;消息由producer直接通过socket发送个broker,中间不会经过任何“消息路由”,实际上,消息被发送给哪个broker由producer端决定。如果一个消息有多个partitions,那么在producer端实现消息“均衡分发”是很有必要的。
其中partition leader位置(host:port)保存在zookeeper中,producer作为zookeeper client,已经注册了watch用来监听partition leader的变更事件。
异步发送:将多条消息暂且保存在producer的buffer中,当达到一定的数量阈值时,将他们一起批量发送给broker,延迟批量发送实际上是提高了网络效率。不过也存在一些隐患,比如当producer失效时,那些尚未发送出去的消息将会丢失。
consumer端向broker发送fatch请求,并告诉其获取消息的offset,此后,consumer会获得一定数量的消息,consumer端也可以通过重置offset来重新获取想要的消息。
在JMS中,topic模型是基于push方式的,即broker将消息推送给consumer端。不过在kafka中,采用的是pull模型,即consumer在和broker建立连接后,主动去pull(也就是fatch)消息;这种模式有自己的优点,首先,consumer可以根据自己的消费需求去fatch合适的消息并进行处理,此外,消费者可以良好的控制消费消息的数量。
在kafka中,partition中的消息只有一个consumer在消费,切不存在消息状态的控制,也没有复杂的消息确认机制,可见,kafka broker是相当轻量级的。当消息被consumer接收后,consumer在本地保存最后消费消息的offset,并间歇性的向zookeeper注册offset。由此可见,consumer也是轻量级的。

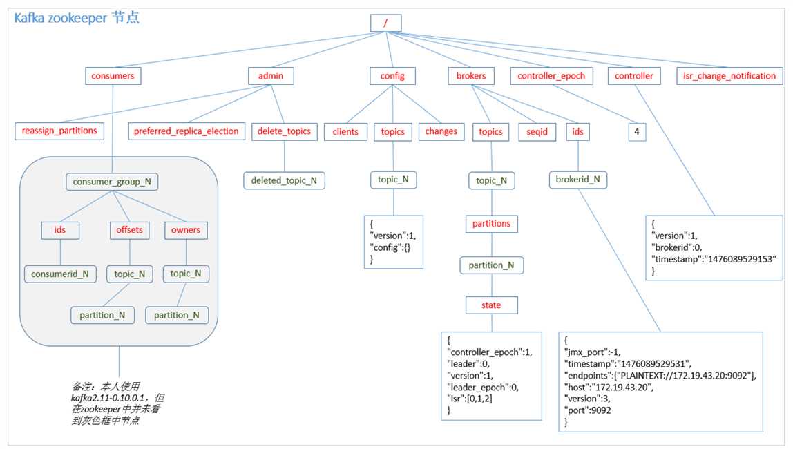
kafka在zookeeper中的存储结构图如下所示:

kafka安全机制:partition复制备份
kafka将每个partition数据复制到多个broker上,任何一个partition都有一个leader和多个follower(可以没有)。备份的个数可以通过broker的配置文件进行配置。leader处理所有的read-write请求,follower只需要和leader保持信息同步即可,leader负责跟踪所有的follower状态信息,如果follower落后太多或者失效,leader将会把它从replicas同步列表中删除。当所有的follower将一条消息保存成功,该消息才被认为是发送成功(committed),此时,consumer才能消费它。即使只有一个replicas存活,仍然可以保证消息的正常发送和接受,只要zookeeper集群存活即可。(不同于其他分布式存储,需要多数派存活)
当leader失效时,需要在follower中选择一个新的leader(此选举并非通过zookeeper进行选举的),可能此时的follower落后于leader,因此需要一个“up-to-date”的follower。选择新的leader时也需要同时兼顾一个问题,那就是broker上leader的数量,如果一个server上有多个leader,意味着此service将承受更多的IO压力,所以在选举时,需要考虑leader的“负载平衡”。
参考文献
原文:http://www.cnblogs.com/jxwch/p/6554237.html