打开原理图,直击菜单栏>>Design,
选择第一项,>>Update PCB Document...
在弹出的对话框里面选择执行更改即可将原理图更新到工程下面对应的PCB。
也可以先点生效更改看一下有没错误再点执行更改到PCB。
下面我来举个糟糕的例子:
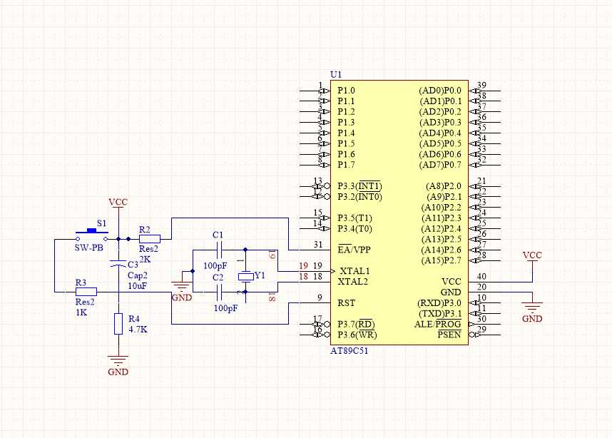
这是一个51最小系统板原理图

这是生成的PCB

下面我们来添加一个LED

Dedign>>Update PCB (注意这里其实跟我们第一次从原理图生成PCB的步骤是一样的!!!)


最终我们完成了修改的同步!!!

例子有点糙,但是道理是一样的。
Altium_Designer-怎么将“原理图的更改”更新到“pcb图”?
原文:http://www.cnblogs.com/gaosheng-221/p/6681647.html