首页 > 编程语言 > 详细

Effect C++ (被骗了,还有这本书? 不应该是Effective C++吗? )

时间:2017-04-28 15:29:22      阅读:432      评论:0      收藏:0      [点我收藏+]

 

 

 

 

技术分享

技术分享

技术分享

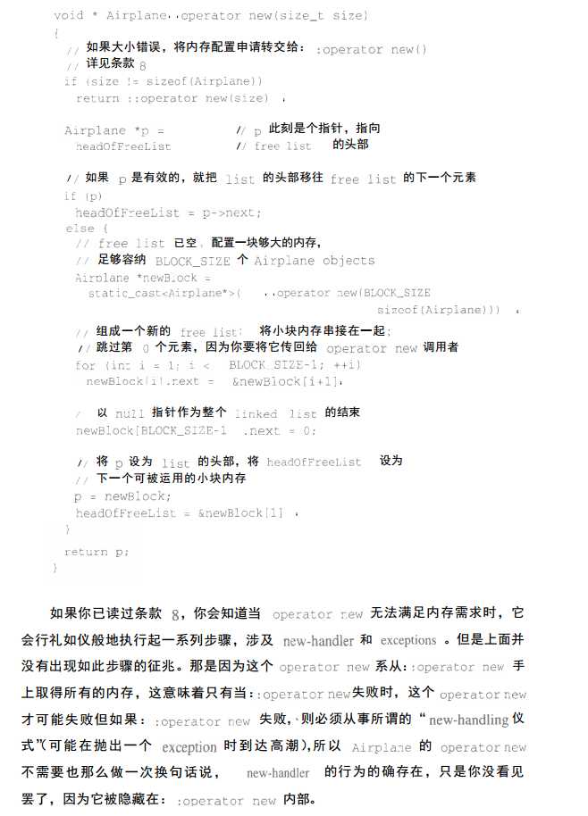
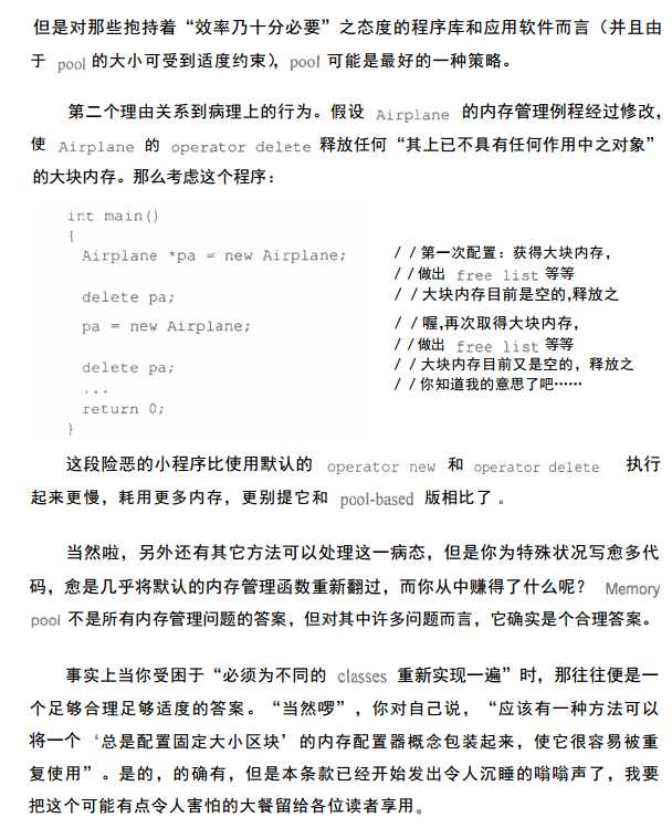
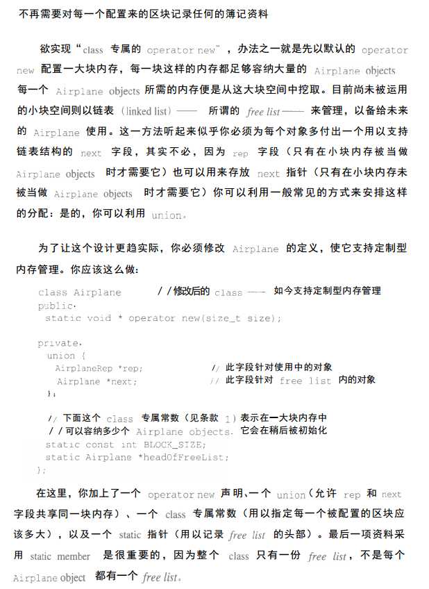
  1 核心:  尽可能少用预编译器, 多使用编译,用来检查错误和提示. (个人感悟)

 

 

 

 

技术分享

技术分享

技术分享

技术分享

技术分享

 

 

 

 

-------内存管理部分    

 

技术分享

 技术分享

 

技术分享

技术分享

 

 

 

 技术分享

 技术分享

 

 技术分享

技术分享

 

 

 

 

 

 

 技术分享

 技术分享

 

技术分享

技术分享

 

 

 

 

 

技术分享

 

 

技术分享

 技术分享

 

技术分享

技术分享

技术分享

 

 

 

 

 

  构造函数、析构函数和运算符 

技术分享

技术分享

 

 

 

 

 技术分享

技术分享

     

 技术分享

技术分享

 

 

 技术分享

 

技术分享

技术分享

技术分享

 

 

技术分享

 

 

技术分享

 

 

技术分享

 

 技术分享

 

 

技术分享

 

 

后面的都过了一遍.

 

Effect C++ (被骗了,还有这本书? 不应该是Effective C++吗? )

原文:http://www.cnblogs.com/zoukuiLearnHarder/p/6776157.html

(0)
(0)
   
举报
评论 一句话评论(0
关于我们 - 联系我们 - 留言反馈 - 联系我们:wmxa8@hotmail.com
© 2014 bubuko.com 版权所有
打开技术之扣,分享程序人生!