1. 直流电机单闭环调速系统比例控制仿真:
仿真电路图如下:

参数仿真参数如下:
上图的稳态电压约为196.1V,由于增益较大,负载改变时动态特性几乎不变。由于较大的增益导致了巨大的电枢电流,但由于会在之后由PI环节优化,这里不针对其进行优化。

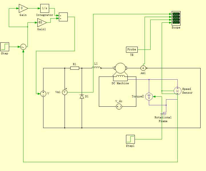
2. 直流电机单闭环调速系统比例积分控制仿真
仿真电路图如下图所示:


如图所示,转速的动态特性基本达到了要求。位移不解之处在于如果饱和就停止积分环节的用意何在。PI环节应该不影响电压的饱和。
原文:http://www.cnblogs.com/yaoke/p/6791454.html