《机电传动控制》第十一周作业(一)
1直流电机单闭环调速系统比例控制仿真
搭建的电路图:

仿真结果:

角速度稳定值为196.454rad/s,速度稳态误差小于4rad/s。
仿真的时候有个问题:
当把二极管接到电路中时:即电路图如下

进行仿真时:出现如下提示框

说是电源短路,难道是因为电压值超过了二极管的反向电压值,从而导致反向击穿二极管,使得二极管反向导通,从而造成电源短路吗?
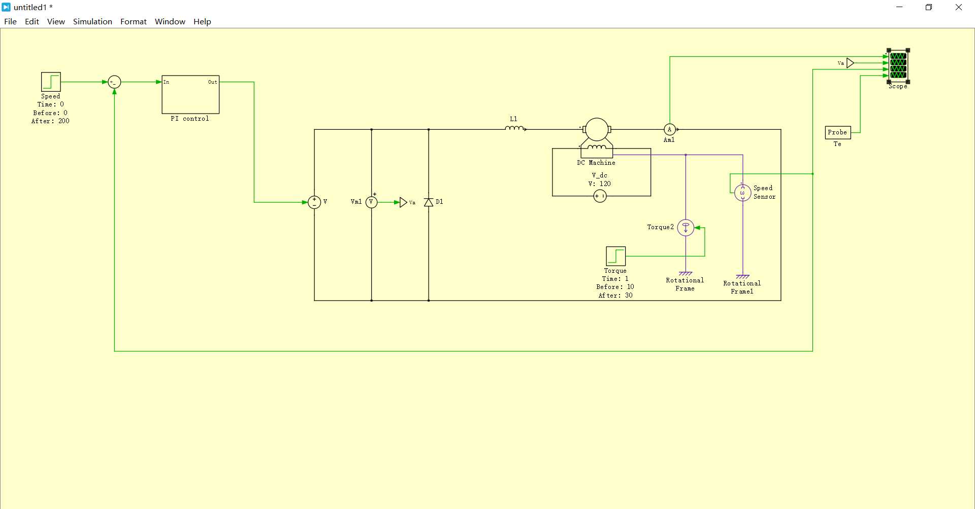
2. 直流电机单闭环调速系统比例积分控制仿真
搭建的电路图如下:


仿真结果:

电流最大值为173A,到达稳态的时间为2.125s。
原文:http://www.cnblogs.com/Qiangcm/p/6914007.html