一、序言
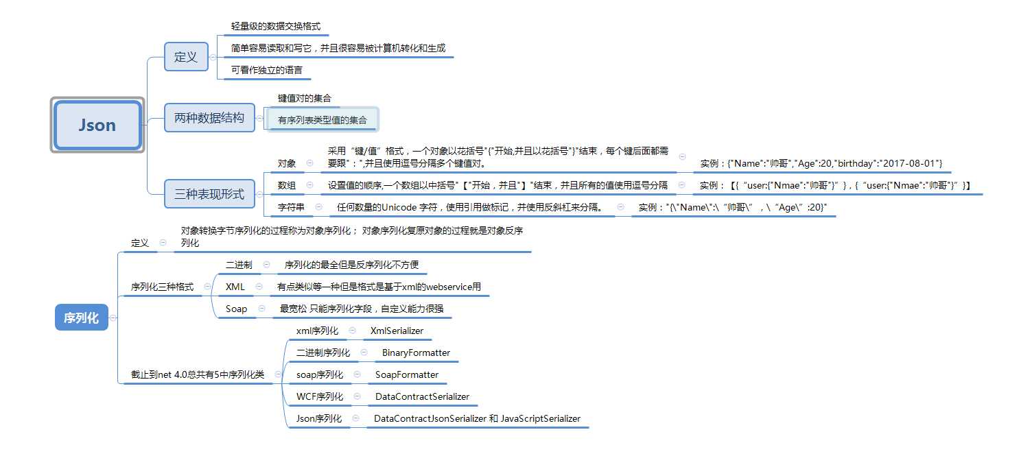
遇到问题,就经常逛园,不知你是否曾有,曾经遇到的问题,或者在园子里看到问题的方案,过一段时间,有可能还会摔跤,哈哈...大神请勿喷,小弟记忆不太好,还过来找资料,如果自己写把问题或某个知识点总结,问题会更深刻,自己写的东西更能熟悉的了解。看别人写的文章,那是相当的羡慕,可能因为不敢写,懒惰等等个人原因,一直处于跑步机上停留,从没前进一大步,一直只是想写阶段。今天尝试改变一点点过去的自己,从部分知识的梳理总结,在梳理过程中如果出现不对,错误的地方,还请大神多多指出.......废话少说,第一天的主题:json 和序列化

草稿篇-------持续更新
原文:http://www.cnblogs.com/lrzr/p/7275923.html