[首页]
[文章]
[教程]
首页
Web开发
Windows开发
编程语言
数据库技术
移动平台
系统服务
微信
设计
布布扣
其他
数据分析
首页
>
其他
> 详细
化学品撮合交易系统
时间:
2017-08-10 14:10:14
阅读:
262
评论:
0
收藏:
0
[点我收藏+]
Ø项目功能
ü实现化学品撮合交易。通俗的说,就是有人想购买化学品,但不知道和谁买做合适,通过该系统提交一个采购需求,平台帮客户寻找合适的供应商,协助完成采购。采购的整个过程,都由平台方负责。
Ø行业现状
ü价格不透明
ü供应商质量参差不齐
ü售后服务难于保障
Ø业务目标
ü实现一站式无忧采购,平台方负责采购的整个过程,降低客户风险
Ø采用技术
üASP.NET MVC+Sql Server2008+IIS+Jquery+Html5
ü采用领域设计模式,使用StructMap实现IOC,AutoMap实现类型自动映射
üExcel批量导入导出功能
ü硬件环境:一台web服务器+一台数据库服务器
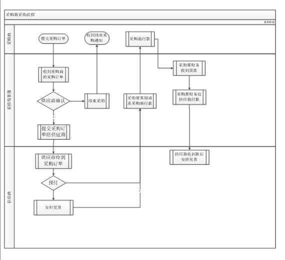
Ø业务流程
Ø主要功能
Ø客户管理模块:客户信息维护、客户行为统计
Ø订单管理模块:采购/销售订单的跟踪以及退货和投诉管理
Ø财务管理模块:收付款/发票管理和对账
化学品撮合交易系统
原文:http://www.cnblogs.com/ljf10223063/p/7338950.html
踩
(
0
)
赞
(
0
)
举报
评论
一句话评论(
0
)
登录后才能评论!
分享档案
更多>
2021年09月23日 (328)
2021年09月24日 (313)
2021年09月17日 (191)
2021年09月15日 (369)
2021年09月16日 (411)
2021年09月13日 (439)
2021年09月11日 (398)
2021年09月12日 (393)
2021年09月10日 (160)
2021年09月08日 (222)
最新文章
更多>
2021/09/28 scripts
2022-05-27
vue自定义全局指令v-emoji限制input输入表情和特殊字符
2022-05-27
9.26学习总结
2022-05-27
vim操作
2022-05-27
深入理解计算机基础 第三章
2022-05-27
C++ string 作为形参与引用传递(转)
2022-05-27
python 加解密
2022-05-27
JavaScript-对象数组里根据id获取name,对象可能有children属性
2022-05-27
SQL语句——保持现有内容在后面增加内容
2022-05-27
virsh命令文档
2022-05-27
教程昨日排行
更多>
1.
list.reverse()
2.
Django Admin 管理工具
3.
AppML 案例模型
4.
HTML 标签列表(功能排序)
5.
HTML 颜色名
6.
HTML 语言代码
7.
jQuery 事件
8.
jEasyUI 创建分割按钮
9.
jEasyUI 创建复杂布局
10.
jEasyUI 创建简单窗口
友情链接
汇智网
PHP教程
插件网
关于我们
-
联系我们
-
留言反馈
- 联系我们:wmxa8@hotmail.com
© 2014
bubuko.com
版权所有
打开技术之扣,分享程序人生!