首页 > 其他 > 详细

我自己的爬虫框架(一)

时间:2017-08-14 09:45:21      阅读:202      评论:0      收藏:0      [点我收藏+]

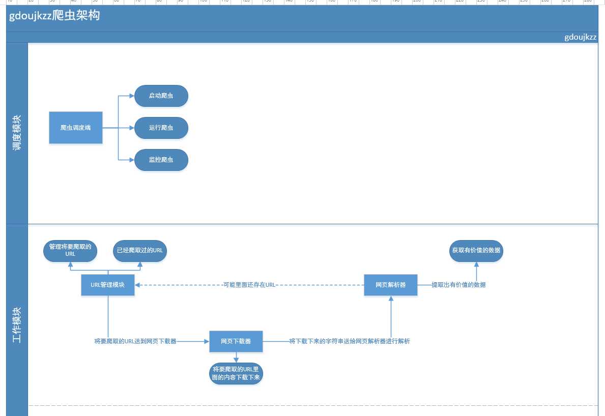
       最近都在研究爬虫的相关东西,感触良多。先把我自己的单线程的爬虫架构和大家分享一下,请大家指教。

     技术分享

      按照上面的这个流程图,可以写出一个比较简单,并且代码思路也比较清晰的爬虫程序。

      请大家多多指教。

     

我自己的爬虫框架(一)

原文:http://www.cnblogs.com/gdouzz/p/7355948.html

(0)
(0)
   
举报
评论 一句话评论(0
关于我们 - 联系我们 - 留言反馈 - 联系我们:wmxa8@hotmail.com
© 2014 bubuko.com 版权所有
打开技术之扣,分享程序人生!