1.引子
2.JVM线程状态
3.Thread常用方法
4.拓展点
说来也有些汗颜,搞了几年java,忽然发现竟然没拜读过java.lang.Thread类源码,这次特地拿出来晒一晒。本文将剖析Thread类源码(本文后面源码全部默认JDK8),并讲解一些重要的拓展点。希望对大家能有一些帮助。
本文讲解主干全部出自源码和注释,保证了权威性。(注意:网上,某些书中很多观点都是错的,过时的,片面的,所以大家一定要看源码,重要事情说N遍,看源码!看源码!看源码......)
在正式学习Thread类中的具体方法之前,我们先来了解一下线程有哪些状态,这个将会有助于后面对Thread类中的方法的理解。
自JDK5开始,线程包括以下6个状态,摘自Thread.State:
1 /** 2 * A thread state. A thread can be in one of the following states: 3 * <ul> 4 * <li>{@link #NEW}<br> 5 * A thread that has not yet started is in this state. 6 * </li> 7 * <li>{@link #RUNNABLE}<br> 8 * A thread executing in the Java virtual machine is in this state. 9 * </li> 10 * <li>{@link #BLOCKED}<br> 11 * A thread that is blocked waiting for a monitor lock 12 * is in this state. 13 * </li> 14 * <li>{@link #WAITING}<br> 15 * A thread that is waiting indefinitely for another thread to 16 * perform a particular action is in this state. 17 * </li> 18 * <li>{@link #TIMED_WAITING}<br> 19 * A thread that is waiting for another thread to perform an action 20 * for up to a specified waiting time is in this state. 21 * </li> 22 * <li>{@link #TERMINATED}<br> 23 * A thread that has exited is in this state. 24 * </li> 25 * </ul> 26 * 27 * <p> 28 * A thread can be in only one state at a given point in time.----》JVM中的线程必须只能是以上6种状态的一种。这些状态是JVM状态并不能和操作系统线程状态互相映射。 29 * These states are virtual machine states which do not reflect 30 * any operating system thread states. 31 * 32 * @since 1.5 33 * @see #getState 34 */ 35 public enum State { 36 /** 37 * Thread state for a thread which has not yet started. 38 */ 39 NEW,--->线程刚创建,还未执行(start方法) 40 41 /** 42 * Thread state for a runnable thread. A thread in the runnable 43 * state is executing in the Java virtual machine but it may 44 * be waiting for other resources from the operating system 45 * such as processor. 46 */ 47 RUNNABLE,--->已就绪可运行的状态。处于此状态的线程是正在JVM中运行的,但可能在等待操作系统级别的资源,例如CPU时间片 48 49 /** 50 * Thread state for a thread blocked waiting for a monitor lock. 51 * A thread in the blocked state is waiting for a monitor lock 52 * to enter a synchronized block/method or 53 * reenter a synchronized block/method after calling 54 * {@link Object#wait() Object.wait}. 55 */ 56 BLOCKED,--->阻塞等待监视器锁。处于此状态的线程正在阻塞等待监视器锁,以进入一个同步块/方法,或者在执行完wait()方法后重入同步块/方法。 57 58 /** 59 * Thread state for a waiting thread. 60 * A thread is in the waiting state due to calling one of the 61 * following methods: 62 * <ul> 63 * <li>{@link Object#wait() Object.wait} with no timeout</li> 64 * <li>{@link #join() Thread.join} with no timeout</li> 65 * <li>{@link LockSupport#park() LockSupport.park}</li> 66 * </ul> 67 * 68 * <p>A thread in the waiting state is waiting for another thread to 69 * perform a particular action. 70 * 71 * For example, a thread that has called <tt>Object.wait()</tt> 72 * on an object is waiting for another thread to call 73 * <tt>Object.notify()</tt> or <tt>Object.notifyAll()</tt> on 74 * that object. A thread that has called <tt>Thread.join()</tt> 75 * is waiting for a specified thread to terminate. 76 */ 77 WAITING,--->等待。执行完Object.wait无超时参数操作,或者 Thread.join无超时参数操作(进入等待指定的线程执行结束),或者 LockSupport.park操作后,线程进入等待状态。
一般在等待状态的线程在等待其它线程执行特殊操作,例如:等待另其它线程操作Object.notify()唤醒或者Object.notifyAll()唤醒所有。 78 79 /** 80 * Thread state for a waiting thread with a specified waiting time. 81 * A thread is in the timed waiting state due to calling one of 82 * the following methods with a specified positive waiting time: 83 * <ul> 84 * <li>{@link #sleep Thread.sleep}</li> 85 * <li>{@link Object#wait(long) Object.wait} with timeout</li> 86 * <li>{@link #join(long) Thread.join} with timeout</li> 87 * <li>{@link LockSupport#parkNanos LockSupport.parkNanos}</li> 88 * <li>{@link LockSupport#parkUntil LockSupport.parkUntil}</li> 89 * </ul> 90 */ 91 TIMED_WAITING,--->限时等待。Thread.sleep、Object.wait带超时时间、Thread.join带超时时间、LockSupport.parkNanos、LockSupport.parkUntil这些操作会时线程进入限时等待。 92 93 /** 94 * Thread state for a terminated thread. 95 * The thread has completed execution. 96 */ 97 TERMINATED;--->终止,线程执行完毕。 98 }
看了源码6种状态,很多人会迷惑怎么没有Running状态呢?好吧,请相信源码,不要混淆操作系统线程状态和java线程状态。JVM中的线程必须只能是以上6种状态的一种!(见上图枚举State 注释中的红色部分)。
Running其实是早期操作系统下“单线程进程”的状态,如下图:

注意:上图已年久失修,不可参考!!!!
好吧,现在是不是觉得三观被颠覆...
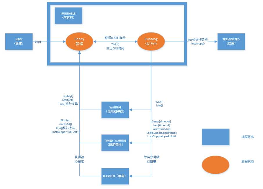
最新JAVA(JVM)线程状态转换如下图:

如上图,可见:RUNNABLE = 正在JVM中运行的(Running)+ 可能在等待操作系统级别的资源(Read),例如CPU时间片
线程创建之后,不会立即进入就绪状态,因为线程的运行需要一些条件(比如内存资源),只有线程运行需要的所有条件满足了,才进入就绪状态。
当线程进入就绪状态后,不代表立刻就能获取CPU执行时间,也许此时CPU正在执行其他的事情,因此它要等待。当得到CPU执行时间之后,线程便真正进入运行状态。
线程在运行状态过程中,可能有多个原因导致当前线程不继续运行下去,比如用户主动让线程睡眠(睡眠一定的时间之后再重新执行)、用户主动让线程等待,或者被同步块给阻塞,此时就对应着多个状态:time waiting(睡眠或等待一定的事件)、waiting(等待被唤醒)、blocked(阻塞)。
当由于突然中断或者子任务执行完毕,线程就会被消亡。
老规矩,先看源码注释:
/**
* A <i>thread</i> is a thread of execution in a program. The Java ---》一个“线程”是在在程序中执行的线程。Java虚拟机允许应用多个线程并发运行。
* Virtual Machine allows an application to have multiple threads of
* execution running concurrently.
* <p>
* Every thread has a priority. Threads with higher priority are--》每个线程都有优先级,优先级高的先执行。线程可能是守护线程或者不是。
* executed in preference to threads with lower priority. Each thread
* may or may not also be marked as a daemon. When code running in
* some thread creates a new <code>Thread</code> object, the new---》线程的优先级等于创建线程的优先级,当且仅当一个线程是守护线程,创建出来的线程才是守护线程
* thread has its priority initially set equal to the priority of the
* creating thread, and is a daemon thread if and only if the
* creating thread is a daemon.
* <p>
* When a Java Virtual Machine starts up, there is usually a single--》通常JVM启动,有一个非守护线程作为主线程。只有当Runtime.exit被调用或者所有非守护线程死亡时(run执行完毕并返回/抛出异常)JVM会停止运行这些线程。
* non-daemon thread (which typically calls the method named
* <code>main</code> of some designated class). The Java Virtual
* Machine continues to execute threads until either of the following
* occurs:
* <ul>
* <li>The <code>exit</code> method of class <code>Runtime</code> has been
* called and the security manager has permitted the exit operation
* to take place.
* <li>All threads that are not daemon threads have died, either by
* returning from the call to the <code>run</code> method or by
* throwing an exception that propagates beyond the <code>run</code>
* method.
* </ul>
* <p>
* There are two ways to create a new thread of execution. One is to--》两种创建线程的方法:继承Thread类/实现Runnable接口
* declare a class to be a subclass of <code>Thread</code>. This
* subclass should override the <code>run</code> method of class
* <code>Thread</code>. An instance of the subclass can then be
* allocated and started. For example, a thread that computes primes
* larger than a stated value could be written as follows:
* <hr><blockquote><pre>
* class PrimeThread extends Thread {
* long minPrime;
* PrimeThread(long minPrime) {
* this.minPrime = minPrime;
* }
*
* public void run() {
* // compute primes larger than minPrime
* . . .
* }
* }
* </pre></blockquote><hr>
* <p>
* The following code would then create a thread and start it running:
* <blockquote><pre>
* PrimeThread p = new PrimeThread(143);
* p.start();
* </pre></blockquote>
* <p>
* The other way to create a thread is to declare a class that
* implements the <code>Runnable</code> interface. That class then
* implements the <code>run</code> method. An instance of the class can
* then be allocated, passed as an argument when creating
* <code>Thread</code>, and started. The same example in this other
* style looks like the following:
* <hr><blockquote><pre>
* class PrimeRun implements Runnable {
* long minPrime;
* PrimeRun(long minPrime) {
* this.minPrime = minPrime;
* }
*
* public void run() {
* // compute primes larger than minPrime
* . . .
* }
* }
* </pre></blockquote><hr>
* <p>
* The following code would then create a thread and start it running:
* <blockquote><pre>
* PrimeRun p = new PrimeRun(143);
* new Thread(p).start();
* </pre></blockquote>
* <p>
* Every thread has a name for identification purposes. More than--》每个线程有自己的名称用来标识自己。但可能多个线程会重名,如果启动时没有创建名字,会自动生成一个。
* one thread may have the same name. If a name is not specified when
* a thread is created, a new name is generated for it.
* <p>
* Unless otherwise noted, passing a {@code null} argument to a constructor
* or method in this class will cause a {@link NullPointerException} to be
* thrown.
*
* @author unascribed --》意思是:该代码第一原作者不是我,但我实在也不知道是谁,就记作无名氏吧(版权意识)
* @see Runnable
* @see Runtime#exit(int)
* @see #run()
* @see #stop()
* @since JDK1.0
*/
Thread类实现了Runnable接口,在Thread类中,
关键属性:
name是表示Thread的名字,可以通过Thread类的构造器中的参数来指定线程名字,
priority表示线程的优先级(最大值为10,最小值为1,默认值为5),
daemon表示线程是否是守护线程,如果在main线程中创建了一个守护线程,当main方法运行完毕之后,守护线程也会随着消亡。在JVM中,垃圾收集器线程就是守护线程。
target表示要执行的任务。
group线程群组
关键方法:
以下是关系到线程运行状态的几个方法:
1)start
start()用来启动一个线程,当调用start方法后,系统才会开启一个新的线程来执行用户定义的子任务,在这个过程中,会为相应的线程分配需要的资源。
2)run
run()方法是不需要用户来调用的,当通过start方法启动一个线程之后,当线程获得了CPU执行时间,便进入run方法体去执行具体的任务。注意,继承Thread类必须重写run方法,在run方法中定义具体要执行的任务。
3)sleep
sleep方法有两个重载版本:
1 public static native void sleep(long millis) throws InterruptedException; 2 3 public static void sleep(long millis, int nanos) throws InterruptedException;
sleep让线程睡眠,交出CPU,让CPU去执行其他的任务。sleep方法不会释放锁,也就是说如果当前线程持有对某个对象的锁,则即使调用sleep方法,其他线程也无法访问这个对象。sleep方法相当于让线程进入阻塞状态。
4)yield
调用yield方法会让当前线程交出CPU权限,让CPU去执行其他的线程。它跟sleep方法类似,同样不会释放锁。但是yield不能控制具体的交出CPU的时间,另外,yield方法只能让拥有相同优先级的线程有获取CPU执行时间的机会。
注意,调用yield方法并不会让线程进入阻塞状态,而是让线程重回就绪状态,它只需要等待重新获取CPU执行时间,这一点是和sleep方法不一样的。
5)join
join方法有三个重载版本:
1 join() 2 join(long millis) //参数为毫秒 3 join(long millis,int nanoseconds) //第一参数为毫秒,第二个参数为纳秒
可以看出,当调用thread.join()方法后,main线程会进入等待,然后等待thread执行完之后再继续执行。
实际上调用join方法是调用了Object的wait方法,这个可以通过查看源码得知:

wait方法会让线程进入阻塞状态,并且会释放线程占有的锁,并交出CPU执行权限。
6)interrupt
interrupt,中断。单独调用interrupt方法可以使得处于阻塞状态的线程抛出一个异常,也就说,它可以用来中断一个正处于阻塞状态的线程;
7)stop
stop方法已经是一个废弃的方法,它是一个不安全的方法。因为调用stop方法会直接终止run方法的调用,并且会抛出一个ThreadDeath错误,如果线程持有某个对象锁的话,会完全释放锁,导致对象状态不一致。所以stop方法基本是不会被用到的。
8)destroy
destroy方法也是废弃的方法。基本不会被使用到。
四、
参考
《JAVA高并发程序设计》电子工业出版社
原文:http://www.cnblogs.com/dennyzhangdd/p/7280032.html