
vue实例从创建到销毁的过程称之为vue的生命周期
beforeCreate 实例创建前:这个阶段实例的data、methods是读不到的created 实例创建后:这个阶段已经完成了数据观测(data observer),属性和方法的运算, watch/event 事件回调。mount挂载阶段还没开始,$el 属性目前不可见,数据并没有在DOM元素上进行渲染beforeMount:在挂载开始之前被调用:相关的 render 函数首次被调用。mounted:el选项的DOM节点 被新创建的 vm.$el 替换,并挂载到实例上去之后调用此生命周期函数。此时实例的数据在DOM节点上进行渲染beforeUpdate:数据更新时调用,但不进行DOM重新渲染,在数据更新时DOM没渲染前可以在这个生命函数里进行状态处理updated:这个状态下数据更新并且DOM重新渲染,当这个生命周期函数被调用时,组件 DOM 已经更新,所以你现在可以执行依赖于 DOM 的操作。当实例每次进行数据更新时updated都会执行beforeDestory:实例销毁之前调用。destroyed:Vue 实例销毁后调用。调用后,Vue 实例指示的所有东西都会解绑定,所有的事件监听器会被移除,所有的子实例也会被销毁。
created:进行ajax请求异步数据的获取、初始化数据mounted:挂载元素内dom节点的获取nextTick:针对单一事件更新数据后立即操作domupdated:任何数据的更新,如果要做统一的业务逻辑处理watch:监听具体数据变化,并做相应的处理
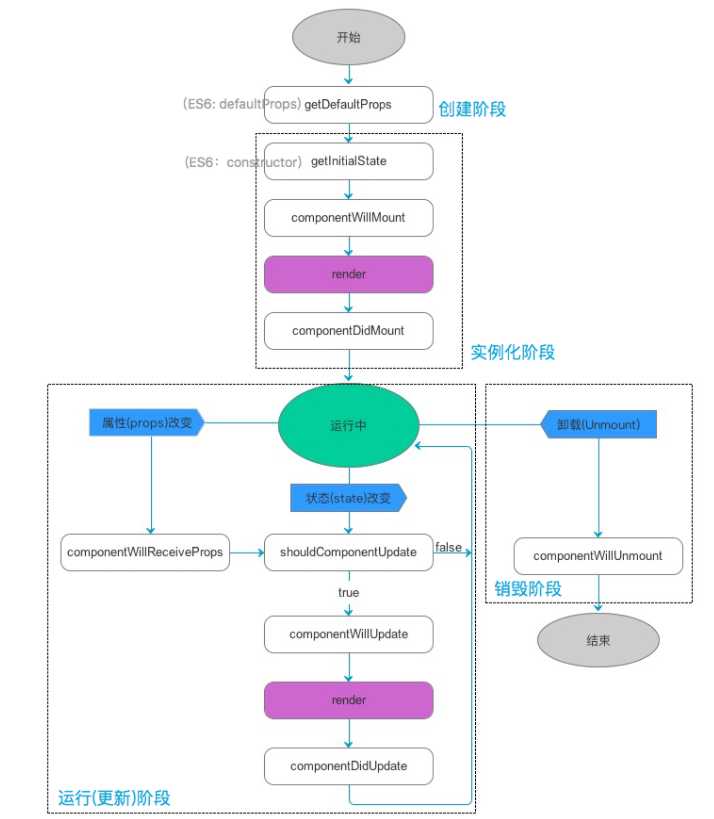
| 生命周期 | 调用次数 | 能否使用 setSate() |
|---|---|---|
| defaultProps / getDefaultProps | 1(全局调用一次) | 否 |
| constructor / getInitialState | 1 | 否 |
| componentWillMount | 1 | 是 |
| render | >=1 | 否 |
| componentDidMount | 1 | 是 |
| componentWillReceiveProps | >=0 | 是 |
| shouldComponentUpdate | >=0 | 否 |
| componentWillUpdate | >=0 | 否 |
| componentDidUpdate | >=0 | 否 |
| componentWillUnmount | 1 | 否 |
原文:http://www.cnblogs.com/ignacio/p/7611821.html