要求一:
#include <stdio.h>
int main()
{
float a,b;
scanf("%f",&a);
if(a!=0)
{
b = 1.0*1/a;
printf("f(%.1f) = %.1f",a,b);
}
else
{
printf("f(%.1f) = 0.0",a,b);
}
return 0;
}
2. 设计思路
此题按照题目要求,运用一个if语句即可。
3. 流程图

4.问题及解决方案
此题仅用一个if语句,较简单,只要注意输出格式及小数点后数字位数,基本无问题。
#include <stdio.h>
int main()
{
int a,b;
float c;
scanf("%d %d",&a,&b);
if (b==0)
{
printf("%d/%d=Error",a,b);
}
else if(b<0)
{
c = 1.0*a/b;
printf("%d/(%d)=%.2f",a,b,c);
}
else
{
c = 1.0*a/b;
printf("%d/%d=%.2f",a,b,c);
}
return 0;
}
用if判断分母的范围,根据题意输出,由于要输出带小数的数,运算是两个整形的运算,应将其转换为浮点数和整数的运算。
3.流程图

4.问题及解决方案
问题:输出的答案与实际答案不符

解决方案:将其变为浮点型

#include <stdio.h>
int main()
{
float a,b;
scanf("%f",&a);
if (a<0)
{
printf("Invalid Value!");
}
else if(a>=0&&a<=50)
{
b = 0.53*a;
printf("cost = %.2f",b);
}
else
{
b = 0.53*50+(0.53+0.05)*(a-50);
printf("cost = %.2f",b);
}
return 0;
}
判断用电量所处的价格范围,按照相应的公式进行计算。
3.流程图

4.问题及解决方案
此题无问题,但要注意阶梯电价的范围是否包含边界值
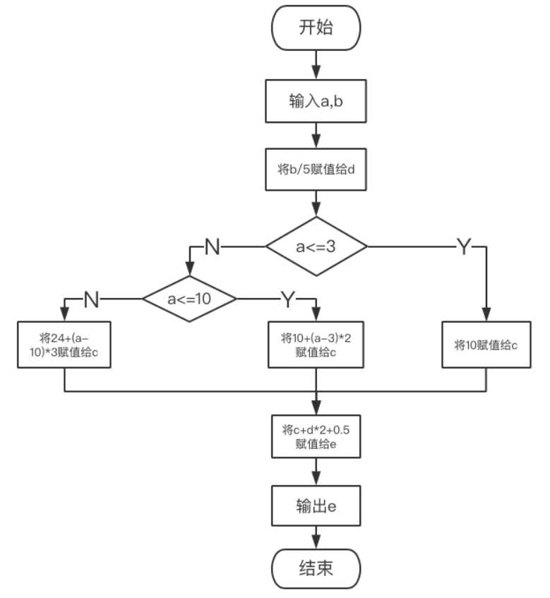
#include <stdio.h>
int main()
{
float a,c;
int b,d,e;
scanf("%f %d",&a,&b);
d=b/5;
if(a<=3)
c=10;
else if(a<=10)
c=10+(a-3)*2;
else
c=24+(a-10)*3;
e=c+d*2+0.5;
printf("%d",e);
return 0;
}
需要判断公里数所处的价格范围并计算相应的价格。
3.流程图

4.遇到问题及解决方案
问题:四舍五入的问题
解决方案:使用结果+0.5的方式来解决四舍五入的问题
要求三:
git地址:
https://git.coding.net/haidongaa/test.git

1.总结
本周学习了if语句,要注意if后的范围是否包含边界值
遇到的问题是总忘记用浮点数,多次联系后解决了这个问题。
2.


3.作业点评
http://www.cnblogs.com/jsjyys/p/7709233.html
http://www.cnblogs.com/jsjyys/p/7709233.html
http://www.cnblogs.com/zgq947/p/7746392.html
原文:http://www.cnblogs.com/jhd1127/p/7747145.html