
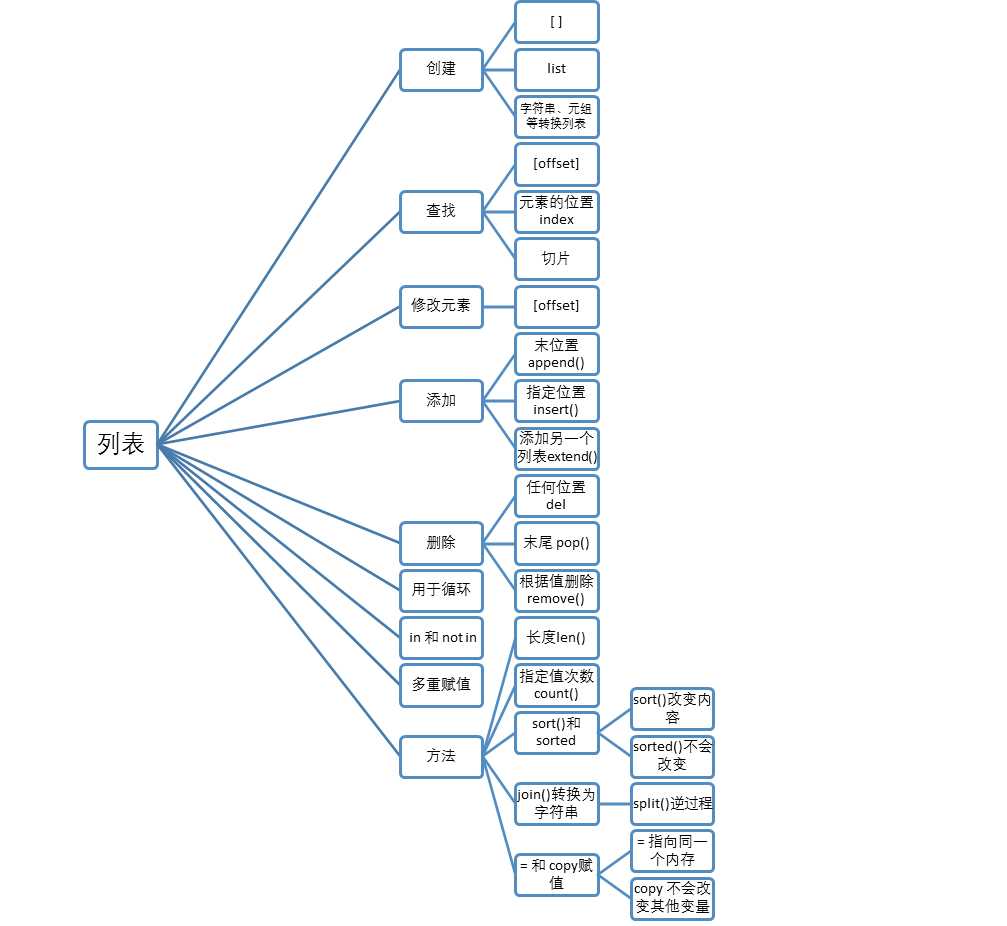
列表是什么?
列表由一系列按特定顺序排列的元素组成。列表看起来像这样:[1,2,3,4,1]。在列表中,可以由零个或多个元素组成,元素之间用逗号分开,具有相同值元素允许出现多次
使用[ ]或list()创建列表
例如创建一个空列表
empty_list = [ ]或者 empty_list = list()
使用list()将其他数据类型转换成列表
字符串列表:
>>> list(‘cat‘)
[‘c‘, ‘a‘, ‘t‘]
元组列表:
>>> num = (1,2,3)
>>> list(num)
[1, 2, 3]
使用[offset]获取元素
从0开始计算,也可以用负数,尾部为-1
>>> a = [2,3,4,5]
>>> a[0]
2
>>> a[-1]
5
使用index列表元素的位置
>>> a
[2, 3, 4, ‘a‘, ‘b‘, ‘c‘]
>>> a.index(‘a‘)
3
当指定偏移量超出列表范围,会产生IndexError错误。
利用切片取得子列表
[first:end:(step)]
>>> a = [1,2,3,4,5,6]
>>> a[::1]
[1, 2, 3, 4, 5, 6]
>>> a[::2]
[1, 3, 5]
>>> a[::-2]
[6, 4, 2]
使用[offset]修改元素
>>> a = [1,2,3,4,5,6]
>>> a[0]=10
>>> a
[10, 2, 3, 4, 5, 6]
在列表末添加元素(append)
>>> a = [1,2,3]
>>> a.append(4)
>>> a
[1, 2, 3, 4]
在列表指定位置添加元素(insert)
>>> a
[1, 2, 3, 4]
>>> a.insert(1,‘happy‘)
>>> a
[1, ‘happy‘, 2, 3, 4]
一个列表合并到另一个列表(extend)
>>> a = [1,2,3,4]
>>> b = [‘a‘,‘b‘,‘c‘]
>>> a.extend(b)
>>> a
[1, 2, 3, 4, ‘a‘, ‘b‘, ‘c‘]
删除位置元素
使用del语句删除任何位置元素
>>> a
[1, 2, 3, 4, ‘a‘, ‘b‘, ‘c‘]
>>> del a[0]
>>> a
[2, 3, 4, ‘a‘, ‘b‘, ‘c‘]
使用方法pop删除元素
列表就像一个栈,而删除列表末尾的元素相当于弹出栈顶元素
>>> a
[2, 3, 4, ‘a‘, ‘b‘, ‘c‘]
>>> a.pop()
‘c‘
>>> a
[2, 3, 4, ‘a‘, ‘b‘]
>>> a.pop(2)
4
>>> a
[2, 3, ‘a‘, ‘b‘]
根据值删除元素(remove)
>>> a
[2, 3, ‘a‘, ‘b‘]
>>> a.remove(2)
>>> a
[3, ‘a‘, ‘b‘]
使用列表
列表用于保存变量
>>> [1,2,3,4,5]
列表用于循环
>>> a = [0,1,2,3,4]
>>> for i in a :#等价于for i in rang(5)
print(i)
0
1
2
3
4
in 和 not in 操作符
可以确定一个值是否在列表中,返回布尔值
>>> 1 in [0,1,2,3,4]
True
>>> 5 not in [0,1,2,3,4]
True
>>> 1 not in [0,1,2,3,4]
False
>>> 5 in [0,1,2,3,4]
False
多重赋值技巧
>>> one,two,three = [1,2,3]
>>> one
1
>>> two
2
>>> three
3
变量的数目和列表必须严格相等,否则Python将ValueError
常用方法
使用len()获取列表长度
>>> a
[0, 1, 2, 3, 4]
>>> len(a)
5
使用count()记录特定值出现的次数
>>> a = [1,2,3,4,3,5,1,1,3,1,3]
>>> a.count(1)
4
>>> a.count(3)
4
使用sort()重新排列元素
Python提供了二个函数
列表方法sort()会读对原列表进行排序,改变原列表内容;
通用函数sorted()则会返回排好序的列表副本,原列表内容不变。
>>> a = [5,4,3,2,1]
>>> a.sort()
>>> a
[1, 2, 3, 4, 5]
>>> a = [5,4,3,2,1]
>>> sorted(a)
[1, 2, 3, 4, 5]
>>> a
[5, 4, 3, 2, 1]
sort()方法注意
使用join()转换为字符串
join()是split()的逆过程
>>> a = [‘hello‘,‘world‘]
>>> b = ‘,‘.join(a)
>>> b
‘hello,world‘
>>> c = b.split(‘,‘)
>>> c
[‘hello‘, ‘world‘]
使用=赋值,使用copy()赋值
如果使用=赋值多个变量,改变其中的任何一处会造成其他变量对应的值也被修改
>>> a = [1,2,3]
>>> b = a
>>> b[0] = ‘a‘
>>> a
[‘a‘, 2, 3]
>>> b
[‘a‘, 2, 3]
>>> a[2] = ‘b‘
>>> b
[‘a‘, 2, ‘b‘]
>>> a
[‘a‘, 2, ‘b‘]
因为a 和 b 指向的是同一个对象,因此,无论我们是通过 a 还是通过 b 来修改列表的内容,其结果都会作用于对方
我们可以通过下面3种方法,将一个列表的值复制到另一个新的列表中:
b、c、d都是a的复制,改变任意一个变量都不会改变其他变量
原文:http://www.cnblogs.com/powercai/p/7779664.html