首页 > 其他 > 详细

BUG的等级划分

时间:2017-11-07 14:11:03      阅读:211      评论:0      收藏:0      [点我收藏+]

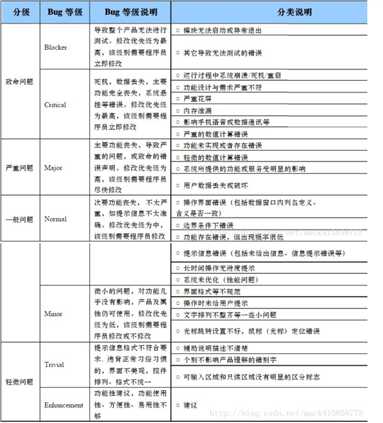
7级分类法

 

      Blocker级别——中断缺陷
          客户端程序无响应,无法执行下一步操作。
?    Critical级别――临界缺陷,包括:
          功能点缺失,客户端爆页。
?    Major级别——较严重缺陷,包括:
          功能点没有满足需求。
?    Normal级别――普通缺陷,包括:
                    数值计算错误
                    JavaScript错误。
?   Minor级别—一次要缺陷,包括:
                    界面错误与UI需求不符。
                    打印内容、格式错误
                    程序不健壮,操作未给出明确提示。
?  Trivial级别——轻微缺陷,包括:
                    辅助说明描述不清楚
                    显示格式不规范,数字,日期等格式。
                    长时间操作未给用户进度提示
                    提示窗口文字未采用行业术语
                    可输入区域和只读区域没有明显的区分标志
                    必输项无提示,或者提示不规范。
? Enhancement级别——测试建议、其他(非缺陷)
                    以客户角度的易用性测试建议。
                    通过测试挖掘出来的潜在需求。
5级分类法
 
A类---导致系统崩溃、死机;出现不可挽救的数据丢失或损坏、内存泄露
B类---导致程序模块丢失或未实现;软件错误导致数据丢失;用户需求未实现
C类---发现影响被测功能正确实现的问题
D类---一般性错误或者功能实现不完善等
E类---一些建议性的错误
技术分享
技术分享技术分享

BUG的等级划分

原文:http://www.cnblogs.com/byxz/p/7798655.html

(0)
(0)
   
举报
评论 一句话评论(0
关于我们 - 联系我们 - 留言反馈 - 联系我们:wmxa8@hotmail.com
© 2014 bubuko.com 版权所有
打开技术之扣,分享程序人生!