比较全的CH340,CH341应用说明
CH340
以前用USB转串口时图方便一般也都是直接买现成的USB转串口模块,但是后面设计需要,不等不将CH340这个模块集成到电路板中,经过多次失败,终于得到稳定的工作电路了,以下是CH340的说明。

特点
1、全速USB设备接口,兼容USB V2.0,外围元器件只需要晶体和电容。
2、仿真标准串口,用于升级原串口外围设备,或者通过USB增加额外串口。
3、计算机端Windows操作系统下的串口应用程序完全兼容,无需修改
4、硬件全双工串口,内置收发缓冲区,支持通讯波特率50bps~2Mbps。
5、支持常用的MODEM联络信号RTS、DTR、DCD、RI、DSR、CTS。
6、通过外加电平转换器件,提供RS232、RS485、RS422等接口。
7、支持IrDA规范SIR红外线通讯,支持波特率2400bps到115200bps。
8、软件兼容CH341,可以直接使用CH341的驱动程序
9、支持5V电源电压和3.3V电源电压。
10、提供SSOP-20和SOP-16无铅封装,兼容RoHS。
封装

引脚说明

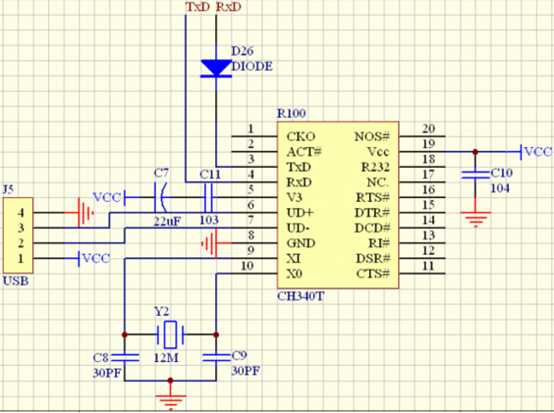
应用电路:

注意事项:
1、CH340芯片内置了USB上拉电阻,UD+和UD-引脚应该直接连接到USB总线上。
2、CH340芯片内置了电源上电复位电路。
3、CH340芯片正常工作时需要外部向XI引脚提供12MHz的时钟信号。一般情况下,时钟信号由CH340内置的反相器通过晶体稳频振荡产生。外围电路只需要在XI和XO引脚之间连接一个12MHz的晶体,并且分别为XI和XO引脚对地连接振荡电容。
4、CH340芯片支持5V电源电压或者3.3V电源电压。当使用5V工作电压时,CH340芯片的VCC引脚输入外部5V电源,并且V3引脚应该外接容量为4700pF或者0.01uF的电源退耦电容。当使用3.3V工作电压时,CH340芯片的V3引脚应该与VCC引脚相连接,同时输入外部的3.3V电源,并且与CH340芯片相连接的其它电路的工作电压不能超过3.3V。
5、CH340自动支持USB设备挂起以节约功耗,NOS#引脚为低电平时将禁止USB设备挂起。 异步串口方式下CH340芯片的引脚包括:数据传输引脚、MODEM联络信号引脚、辅助引脚。 数据传输引脚包括:TXD引脚和RXD引脚。串口输入空闲时,RXD应该为高电平,如果R232引脚为高电平启用辅助RS232功能,那么RXD引脚内部自动插入一个反相器,默认为低电平。串口输出空闲时,CH340T芯片的TXD为高电平,CH340R芯片的TXD为低电平。
5、MODEM联络信号引脚包括:CTS#引脚、DSR#引脚、RI#引脚、DCD#引脚、DTR#引脚、RTS#引脚。所有这些MODEM联络信号都是由计算机应用程序控制并定义其用途。
6、辅助引脚包括:IR#引脚、R232引脚、CKO引脚、ACT#引脚。IR#引脚为低电平将启用红外线串口模式。R232引脚用于控制辅助RS232功能,R232为高电平时RXD引脚输入自动反相。ACT#引脚为USB设备配置完成状态输出(例如USB红外适配器就绪)。IR#和R232引脚只在上电复位后检查一次。
7、CH340内置了独立的收发缓冲区,支持单工、半双工或者全双工异步串行通讯。串行数据包括1个低电平起始位、5、6、7或8个数据位、1个或2个高电平停止位,支持奇校验/偶校验/标志校验/空白校验。CH340支持常用通讯波特率:50、75、100、110、134.5、150、300、600、900、1200、1800、2400、3600、4800、9600、14400、19200、28800、33600、38400、56000、57600、76800、115200、128000、153600、230400、460800、921600、1500000、2000000等。串口发送信号的波特率误差小于0.3%,串口接收信号的允许波特率误差不小于2%。
8、在计算机端的Windows操作系统下,CH340的驱动程序能够仿真标准串口,所以绝大部分原串口应用程序完全兼容,通常不需要作任何修改。
9、CH340可以用于升级原串口外围设备,或者通过USB总线为计算机增加额外串口。通过外加电平转换器件,可以进一步提供RS232、RS485、RS422等接口。
CH340只需外加红外线收发器,就可以通过USB总线为计算机增加SIR红外适配器,实现计算机与符合IrDA规范的外部设备之间的红外线通讯。
CH341
CH341 是一个USB 总线的转接芯片,通过USB总线提供异步串口、打印口、并口以及常用的2线和4 线等同步串行接口。在异步串口方式下,CH341提供串口发送使能、串口接收就绪等交互式的速率控制信号以及常用的MODEM 联络信号,用于为计算机扩展异步串口,或者将普通的串口设备直接升级到USB 总线。在打印口方式下,CH341 提供了兼容USB 相关规范和Windows 操作系统的标准USB打印口,用于将普通的并口打印机直接升级到USB 总线。在并口方式下,CH341提供了EPP 方式或MEM方式的8位并行接口,用于在不需要单片机/DSP/MCU的环境下,直接输入输出数据。除此之外,CH341A 芯片还支持一些常用的同步串行接口,例如2 线接口(SCL 线、SDA 线)和4线接口(CS 线、SCK/CLK 线、MISO/SDI/DIN 线、MOSI/SDO/DOUT 线)等。

封装

引脚说明

应用电路

单片机成长之路(51基础篇) - 007 CH340CH341最全说明
原文:https://www.cnblogs.com/jikexianfeng/p/9063248.html