Apache Mina Server 是一个网络通信应用框架,也就是说,它主要是对基于TCP/IP、UDP/IP协议栈的通信框架(当然,也可以提供JAVA 对象的序列化服务、虚拟机管道通信服务等),Mina 可以帮助我们快速开发高性能、高扩展性的网络通信应用,Mina 提供了事件驱动、异步(Mina 的异步IO 默认使用的是JAVA NIO 作为底层支持)操作的编程模型。Mina 主要有1.x 和2.x 两个分支,这里我们讲解最新版本2.0,如果你使用的是Mina 1.x,那么可能会有一些功能并不适用。学习本文档,需要你已掌握JAVA IO、JAVA NIO、JAVASocket、JAVA 线程及并发库(java.util.concurrent.*)的知识。Mina 同时提供了网络通信的Server 端、Client 端的封装,无论是哪端,Mina 在整个网通通信结构中都处于如下的位置:可见Mina 的API 将真正的网络通信与我们的应用程序隔离开来,你只需要关心你要发送、接收的数据以及你的业务逻辑即可。同样的,无论是哪端,Mina 的执行流程如下所示:

Mina的底层依赖的主要是Java NIO库,上层提供的是基于事件的异步接口。其整体的结构如下:

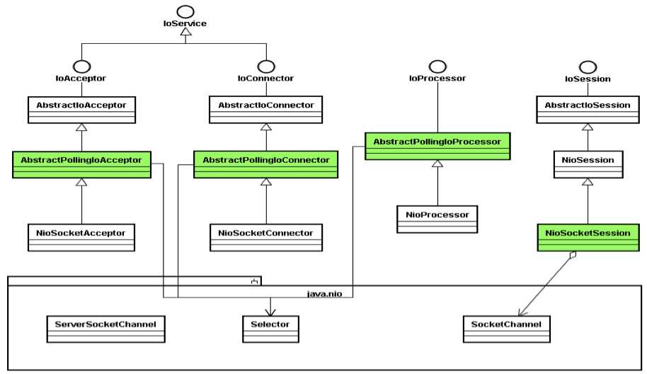
(1.) IoService:最底层的是IOService,负责具体的IO相关工作。这一层的典型代表有IOSocketAcceptor和IOSocketChannel,分别对应TCP协议下的服务端和客户端的IOService。IOService的意义在于隐藏底层IO的细节,对上提供统一的基于事件的异步IO接口。每当有数据到达时,IOService会先调用底层IO接口读取数据,封装成IoBuffer,之后以事件的形式通知上层代码,从而将Java NIO的同步IO接口转化成了异步IO。所以从图上看,进来的low-level IO经过IOService层后变成IO Event。具体的代码可以参考org.apache.mina.core.polling.AbstractPollingIoProcessor的私有内部类Processor。
(2.) IoProcessor:这个接口在另一个线程上,负责检查是否有数据在通道上读写,也就是说它也拥有自己的Selector,这是与我们使用JAVA NIO 编码时的一个不同之处,通常在JAVA NIO 编码中,我们都是使用一个Selector,也就是不区分IoService与IoProcessor 两个功能接口。另外,IoProcessor 负责调用注册在IoService 上的过滤器,并在过滤器链之后调用IoHandler。
(3.) IoFilter:这个接口定义一组拦截器,这些拦截器可以包括日志输出、黑名单过滤、数据的编码(write 方向)与解码(read 方向)等功能,其中数据的encode 与decode是最为重要的、也是你在使用Mina 时最主要关注的地方。
(4.) IoHandler:这个接口负责编写业务逻辑,也就是接收、发送数据的地方。需要有开发者自己来实现这个接口。IoHandler可以看成是Mina处理流程的终点,每个IoService都需要指定一个IoHandler。
(5.)IoSession:是对底层连接(服务器与客户端的特定连接,该连接由服务器地址、端口以及客户端地址、端口来决定)的封装,一个IoSession对应于一个底层的IO连接(在Mina中UDP也被抽象成了连接)。通过IoSession,可以获取当前连接相关的上下文信息,以及向远程peer发送数据。发送数据其实也是个异步的过程。发送的操作首先会逆向穿过IoFilterChain,到达IoService。但IoService上并不会直接调用底层IO接口来将数据发送出去,而是会将该次调用封装成一个WriteRequest,放入session的writeRequestQueue中,最后由IoProcessor线程统一调度flush出去。所以发送操作并不会引起上层调用线程的阻塞。具体代码可以参考org.apache.mina.core.filterchain.DefaultIoFilterChain的内部类HeadFilter的filterWrite方法。
工作流程:

一图胜千言,MINA的核心类图:

1. 简单的TCPServer:
(1.) 第一步:编写IoService
按照上面的执行流程,我们首先需要编写IoService,IoService
本身既是服务端,又是客户端,我们这里编写服务端,所以使用IoAcceptor 实现,由于IoAcceptor
是与协议无关的,因为我们要编写TCPServer,所以我们使用IoAcceptor
的实现NioSocketAcceptor,实际上底层就是调用java.nio.channels.ServerSocketChannel
类。当然,如果你使用了Apache 的APR 库,那么你可以选择使AprSocketAcceptor 作为TCPServer
的实现,据传说Apache APR库的性能比JVM 自带的本地库高出很多。那么IoProcessor 是由指定的IoService
内部创建并调用的,我们并不需要关心。
IoAcceptor ac
ceptor = new NioSocketAcceptor(); acceptor.getSessionConfig().setReadBufferSize(2048); acceptor.getSessionConfig().setIdleTime(IdleStatus.BOTH_IDLE, 10); //设置过滤器 //...
//设置handler
//绑定端口 acceptor.bind(new InetSocketAddress(9124));
这段代码我们初始化了服务端的TCP/IP 的基于NIO 的套接字,然后调用IoSessionConfig设置读取数据的缓冲区大小、读写通道均在10 秒内无任何操作就进入空闲状态。
(2.) 第二步:编写过滤器
这里我们处理最简单的字符串传输,Mina 已经为我们提供了TextLineCodecFactory 编解码器工厂来对字符串进行编解码处理。
这段代码要在acceptor.bind()方法之前执行,因为绑定套接字之后就不能再做这些准备工作了。这里先不用清楚编解码器是如何工作的,这个是后面重点说明的内容,这里你只需要清楚,我们传输的以换行符为标识的数据,所以使用了Mina 自带的换行符编解码器工厂。
(3.) 第三步:编写IoHandler
这里我们只是简单的打印Client 传说过来的数据。
package com.dxz.minademo2;
import org.apache.mina.core.service.IoHandlerAdapter;
import org.apache.mina.core.session.IoSession;
import org.slf4j.Logger;
import org.slf4j.LoggerFactory;
public class TCPServerHandler extends IoHandlerAdapter {
// 这里我们使用的SLF4J作为日志门面,至于为什么在后面说明。
private final static Logger log = LoggerFactory.getLogger(TCPServerHandler.class);
@Override
public void messageReceived(IoSession session, Object message) throws Exception {
String str = message.toString();
System.out.println("The message received is [" + str + "]");
if (str.endsWith("quit")) {
session.close(true);
return;
}
}
@Override
public void sessionCreated(IoSession session) throws Exception {
System.out.println("server session created");
super.sessionCreated(session);
}
@Override
public void sessionOpened(IoSession session) throws Exception {
System.out.println("server session Opened");
super.sessionOpened(session);
}
@Override
public void sessionClosed(IoSession session) throws Exception {
System.out.println("server session Closed");
super.sessionClosed(session);
}
}
然后我们把这个IoHandler 注册到IoService:
//设置handler
acceptor.setHandler(new TCPServerHandler());
当然这段代码也要在acceptor.bind()方法之前执行。然后我们运行MyServer 中的main 方法,你可以看到控制台一直处于阻塞状态,等待客户端连接。
完成的代码:
package com.dxz.minademo2;
import java.io.IOException;
import java.net.InetSocketAddress;
import java.nio.charset.Charset;
import org.apache.mina.core.service.IoAcceptor;
import org.apache.mina.core.session.IdleStatus;
import org.apache.mina.filter.codec.ProtocolCodecFilter;
import org.apache.mina.filter.codec.textline.LineDelimiter;
import org.apache.mina.filter.codec.textline.TextLineCodecFactory;
import org.apache.mina.transport.socket.nio.NioSocketAcceptor;
public class TCPServer {
public static void main(String[] args) throws IOException {
IoAcceptor acceptor = new NioSocketAcceptor();
acceptor.getSessionConfig().setReadBufferSize(2048);
acceptor.getSessionConfig().setIdleTime(IdleStatus.BOTH_IDLE, 10);
// 编写过滤器
acceptor.getFilterChain().addLast("codec",
new ProtocolCodecFilter(new TextLineCodecFactory(Charset.forName("UTF-8"),
LineDelimiter.WINDOWS.getValue(),
LineDelimiter.WINDOWS.getValue()))
);
//设置handler
acceptor.setHandler(new TCPServerHandler());
//绑定端口
acceptor.bind(new InetSocketAddress(9124));
}
}
测试:
此时,我们用telnet 127.0.0.1 9123 访问,然后输入一些内容,当按下回车键,你会发现数据在Server 端被输出,但要注意不要输入中文,因为Windows 的命令行窗口不会对传输的数据进行UTF-8 编码。当输入quit 结尾的字符串时,连接被断开。这里注意你如果使用的操作系统,或者使用的Telnet 软件的换行符是什么,如果不清楚,可以删掉第二步中的两个红色的参数,使用TextLineCodec 内部的自动识别机制。
pom.xml
<!-- MINA集成 -->
<dependency>
<groupId>org.apache.mina</groupId>
<artifactId>mina-core</artifactId>
<version>2.0.7</version>
</dependency>
<dependency>
<groupId>org.apache.mina</groupId>
<artifactId>mina-integration-spring</artifactId>
<version>1.1.7</version>
</dependency>
2. 简单的TCPClient:
这里我们实现Mina 中的TCPClient,因为前面说过无论是Server 端还是Client 端,在Mina中的执行流程都是一样的。唯一不同的就是IoService 的Client 端实现是IoConnector。
(1.) 第一步:编写IoService并注册过滤器
package com.dxz.minademo2;
import java.net.InetSocketAddress;
import java.nio.charset.Charset;
import org.apache.mina.core.service.IoConnector;
import org.apache.mina.filter.codec.ProtocolCodecFilter;
import org.apache.mina.filter.codec.textline.LineDelimiter;
import org.apache.mina.filter.codec.textline.TextLineCodecFactory;
import org.apache.mina.transport.socket.nio.NioSocketConnector;
public class TCPClient {
public static void main(String[] args) {
IoConnector connector = new NioSocketConnector();
connector.setConnectTimeoutMillis(30000);
connector.getFilterChain().addLast("codec",
new ProtocolCodecFilter(new TextLineCodecFactory(Charset.forName("UTF-8"),
LineDelimiter.WINDOWS.getValue(),
LineDelimiter.WINDOWS.getValue())));
connector.setHandler(new TCPClientHandler("你好!\r\n 大家好!"));
connector.connect(new InetSocketAddress("localhost", 9124));
}
}
(2.) 第三步:编写IoHandler
package com.dxz.minademo2;
import org.apache.mina.core.service.IoHandlerAdapter;
import org.apache.mina.core.session.IoSession;
import org.slf4j.Logger;
import org.slf4j.LoggerFactory;
public class TCPClientHandler extends IoHandlerAdapter {
private final static Logger LOGGER = LoggerFactory.getLogger(TCPClientHandler.class);
private final String values;
public TCPClientHandler(String values) {
this.values = values;
}
@Override
public void sessionOpened(IoSession session) {
session.write(values);
}
}
注册IoHandler:
connector.setHandler(new ClientHandler("你好!\r\n 大家好!"));
然后我们运行MyClient,你会发现MyServer 输出如下语句:
The message received is [你好!]
The message received is [大家好!]
我们看到服务端是按照收到两条消息输出的,因为我们用的编解码器是以换行符判断数据是否读取完毕的。
3. 介绍Mina的TCP的主要接口:
通过上面的两个示例,你应该对Mina 如何编写TCP/IP 协议栈的网络通信有了一些感性的认识。
(1.)IoService:
这个接口是服务端IoAcceptor、客户端IoConnector 的抽象,提供IO 服务和管理IoSession的功能,它有如下几个常用的方法:
A. TransportMetadata getTransportMetadata():
这个方法获取传输方式的元数据描述信息,也就是底层到底基于什么的实现,譬如:nio、apr 等。
B. void addListener(IoServiceListener listener):
这个方法可以为IoService 增加一个监听器,用于监听IoService 的创建、活动、失效、空闲、销毁,具体可以参考IoServiceListener 接口中的方法,这为你参与IoService 的生命周期提供了机会。
C. void removeListener(IoServiceListener listener):
这个方法用于移除上面的方法添加的监听器。
D. void setHandler(IoHandler handler):
这个方法用于向IoService 注册IoHandler,同时有getHandler()方法获取Handler。
E. Map<Long,IoSession> getManagedSessions():
这个方法获取IoService 上管理的所有IoSession,Map 的key 是IoSession 的id。
F. IoSessionConfig getSessionConfig():
这个方法用于获取IoSession 的配置对象,通过IoSessionConfig 对象可以设置Socket 连接的一些选项。
(2.)IoAcceptor:
这个接口是TCPServer 的接口,主要增加了void
bind()监听端口、void unbind()解除对套接字的监听等方法。这里与传统的JAVA 中的ServerSocket
不同的是IoAcceptor 可以多次调用bind()方法(或者在一个方法中传入多个SocketAddress 参数)同时监听多个端口。
3.)IoConnector:
这个接口是TCPClient 的接口,
主要增加了ConnectFuture connect(SocketAddressremoteAddress,SocketAddress
localAddress)方法,用于与Server 端建立连接,第二个参数如果不传递则使用本地的一个随机端口访问Server
端。这个方法是异步执行的,同样的,也可以同时连接多个服务端。
(4.)IoSession:
这个接口用于表示Server 端与Client 端的连接,IoAcceptor.accept()的时候返回实例。
这个接口有如下常用的方法:
A. WriteFuture write(Object message):
这个方法用于写数据,该操作是异步的。
B. CloseFuture close(boolean immediately):
这个方法用于关闭IoSession,该操作也是异步的,参数指定true 表示立即关闭,否则就在所有的写操作都flush 之后再关闭。
C. Object setAttribute(Object key,Object value):
这个方法用于给我们向会话中添加一些属性,这样可以在会话过程中都可以使用,类似于HttpSession 的setAttrbute()方法。IoSession 内部使用同步的HashMap 存储你添加的自定义属性。
D. SocketAddress getRemoteAddress():
这个方法获取远端连接的套接字地址。
E. void suspendWrite():
这个方法用于挂起写操作,那么有void resumeWrite()方法与之配对。对于read()方法同样适用。
F. ReadFuture read():
这个方法用于读取数据,
但默认是不能使用的, 你需要调用IoSessionConfig
的setUseReadOperation(true)才可以使用这个异步读取的方法。一般我们不会用到这个方法,因为这个方法的内部实现是将数据保存到一个BlockingQueue,假如是Server
端,因为大量的Client 端发送的数据在Server 端都这么读取,那么可能会导致内存泄漏,但对于Client,可能有的时候会比较便利。
G. IoService getService():
这个方法返回与当前会话对象关联的IoService 实例。
关于TCP连接的关闭:
无论在客户端还是服务端,IoSession
都用于表示底层的一个TCP 连接,那么你会发现无论是Server 端还是Client 端的IoSession
调用close()方法之后,TCP 连接虽然显示关闭, 但主线程仍然在运行,也就是JVM 并未退出,这是因为IoSession
的close()仅仅是关闭了TCP的连接通道,并没有关闭Server 端、Client 端的程序。你需要调用IoService
的dispose()方法停止Server 端、Client 端。
(5.)IoSessionConfig:
这个方法用于指定此次会话的配置,它有如下常用的方法:
A. void setReadBufferSize(int size):
这个方法设置读取缓冲的字节数,但一般不需要调用这个方法,因为IoProcessor
会自动调整缓冲的大小。你可以调用setMinReadBufferSize()、setMaxReadBufferSize()方法,这样无论IoProcessor
无论如何自动调整,都会在你指定的区间。
B. void setIdleTime(IdleStatus status,int idleTime):
这个方法设置关联在通道上的读、写或者是读写事件在指定时间内未发生,该通道就进入空闲状态。一旦调用这个方法,则每隔idleTime 都会回调过滤器、IoHandler 中的sessionIdle()方法。
C. void setWriteTimeout(int time):
这个方法设置写操作的超时时间。
D. void setUseReadOperation(boolean useReadOperation):
这个方法设置IoSession 的read()方法是否可用,默认是false。
(6.)IoHandler:
这个接口是你编写业务逻辑的地方,从上面的示例代码可以看出,读取数据、发送数据基本都在这个接口总完成,这个实例是绑定到IoService 上的,有且只有一个实例(没有给一个IoService 注入一个IoHandler 实例会抛出异常)。它有如下几个方法:
A. void sessionCreated(IoSession session):
这个方法当一个Session
对象被创建的时候被调用。对于TCP 连接来说,连接被接受的时候调用,但要注意此时TCP
连接并未建立,此方法仅代表字面含义,也就是连接的对象IoSession 被创建完毕的时候,回调这个方法。对于UDP
来说,当有数据包收到的时候回调这个方法,因为UDP 是无连接的。
B. void sessionOpened(IoSession session):
这个方法在连接被打开时调用,它总是在sessionCreated()方法之后被调用。对于TCP
来说,它是在连接被建立之后调用,你可以在这里执行一些认证操作、发送数据等。对于UDP
来说,这个方法与sessionCreated()没什么区别,但是紧跟其后执行。如果你每隔一段时间,发送一些数据,那么sessionCreated()方法只会在第一次调用,但是sessionOpened()方法每次都会调用。
C. void sessionClosed(IoSession session) :
对于TCP 来说,连接被关闭时,调用这个方法。对于UDP 来说,IoSession 的close()方法被调用时才会毁掉这个方法。
D. void sessionIdle(IoSession session, IdleStatus status) :
这个方法在IoSession 的通道进入空闲状态时调用,对于UDP 协议来说,这个方法始终不会被调用。
E. void exceptionCaught(IoSession session, Throwable cause) :
这个方法在你的程序、Mina 自身出现异常时回调,一般这里是关闭IoSession。
F. void messageReceived(IoSession session, Object message) :
接收到消息时调用的方法,也就是用于接收消息的方法,一般情况下,message 是一个IoBuffer 类,如果你使用了协议编解码器,那么可以强制转换为你需要的类型。通常我们都是会使用协议编解码器的, 就像上面的例子, 因为协议编解码器是
TextLineCodecFactory,所以我们可以强制转message 为String 类型。
G. void messageSent(IoSession session, Object message) :
当发送消息成功时调用这个方法,注意这里的措辞,发送成功之后,也就是说发送消息是不能用这个方法的。
发送消息的时机:
发送消息应该在sessionOpened()、messageReceived()方法中调用IoSession.write()方法完成。因为在sessionOpened()方法中,TCP
连接已经真正打开,同样的在messageReceived()方法TCP
连接也是打开状态,只不过两者的时机不同。sessionOpened()方法是在TCP
连接建立之后,接收到数据之前发送;messageReceived()方法是在接收到数据之后发送,你可以完成依据收到的内容是什么样子,决定发送什么样的数据。因为这个接口中的方法太多,因此通常使用适配器模式IoHandlerAdapter,覆盖你所感兴趣的方法即可。
(7.)IoBuffer:
这个接口是对JAVA NIO 的ByteBuffer
的封装,这主要是因为ByteBuffer
只提供了对基本数据类型的读写操作,没有提供对字符串等对象类型的读写方法,使用起来更为方便,另外,ByteBuffer
是定长的,如果想要可变,将很麻烦。IoBuffer 的可变长度的实现类似于StringBuffer。IoBuffer 与ByteBuffer
一样,都是非线程安全的。本节的一些内容如果不清楚,可以参考java.nio.ByteBuffer 接口。这个接口有如下常用的方法:
A. static IoBuffer allocate(int capacity,boolean useDirectBuffer):
这个方法内部通过SimpleBufferAllocator 创建一个实例,第一个参数指定初始化容量,第二个参数指定使用直接缓冲区还是JAVA 内存堆的缓存区,默认为false。
B. void free():
释放缓冲区,以便被一些IoBufferAllocator 的实现重用,一般没有必要调用这个方法,除非你想提升性能(但可能未必效果明显)。
C. IoBuffer setAutoExpand(boolean autoExpand):
这个方法设置IoBuffer 为自动扩展容量,也就是前面所说的长度可变,那么可以看出长度可变这个特性默认是不开启的。
D. IoBuffer setAutoShrink(boolean autoShrink):
这个方法设置IoBuffer 为自动收缩,这样在compact()方法调用之后,可以裁减掉一些没有使用的空间。如果这个方法没有被调用或者设置为false,你也可以通过调用shrink()方法手动收缩空间。
E. IoBuffer order(ByteOrder bo):
这个方法设置是Big Endian 还是Little Endian,JAVA 中默认是Big Endian,C++和其他语言一般是Little Endian。
F. IoBuffer asReadOnlyBuffer():
这个方法设置IoBuffer 为只读的。
G. Boolean prefixedDataAvailable(int prefixLength,int maxDataLength):
这个方法用于数据的最开始的1、2、4 个字节表示的是数据的长度的情况,
prefixLentgh表示这段数据的前几个字节(只能是1、2、4 的其中一个),代表的是这段数据的长度,
maxDataLength 表示最多要读取的字节数。返回结果依赖于等式
remaining()-prefixLength>=maxDataLength,也就是总的数据-表示长度的字节,剩下的字节数要比打算读取的字节数大或者相等。
H. String getPrefixedString(int prefixLength,CharsetDecoder decoder):
如果上面的方法返回true,那么这个方法将开始读取表示长度的字节之后的数据,注意要保持这两个方法的prefixLength 的值是一样的。
G、H 两个方法在后面讲到的PrefixedStringDecoder 中的内部实现使用。
IoBuffer 剩余的方法与ByteBuffer 都是差不多的,额外增加了一些便利的操作方法,例如:
IoBuffer
putString(String value,CharsetEncoder
encoder)可以方便的以指定的编码方式存储字符串、InputStream asInputStream()方法从IoBuffer
剩余的未读的数据中转为输入流等。
(8.)IoFuture:
在Mina
的很多操作中,你会看到返回值是XXXFuture,实际上他们都是IoFuture
的子类,看到这样的返回值,这个方法就说明是异步执行的,主要的子类有ConnectFuture、CloseFuture 、ReadFuture
、WriteFuture 。这个接口的大部分操作都和
java.util.concurrent.Future 接口是类似的,譬如:await()、awaitUninterruptibly()等,一般我们常用awaitUninterruptibly()方法可以等待异步执行的结果返回。这个接口有如下常用的方法:
A. IoFuture addListener(IoFutureListener<?> listener):
这个方法用于添加一个监听器,
在异步执行的结果返回时监听器中的回调方法operationComplete(IoFuture
future),也就是说,这是替代awaitUninterruptibly()方法另一种等待异步执行结果的方法,它的好处是不会产生阻塞。
B. IoFuture removeListener(IoFutureListener<?> listener):
这个方法用于移除指定的监听器。
C. IoSession getSession():
这个方法返回当前的IoSession。举个例子,我们在客户端调用connect()方法访问Server
端的时候,实际上这就是一个异步执行的方法,也就是调用connect()方法之后立即返回,执行下面的代码,而不管是否连接成功。那么如果我想在连接成功之后执行一些事情(譬如:获取连接成功后的IoSession对象),该怎么办呢?按照上面的说明,你有如下两种办法:
第一种:
package com.dxz.minademo3;
import java.net.InetSocketAddress;
import java.nio.charset.Charset;
import org.apache.mina.core.future.ConnectFuture;
import org.apache.mina.core.service.IoConnector;
import org.apache.mina.core.session.IoSession;
import org.apache.mina.filter.codec.ProtocolCodecFilter;
import org.apache.mina.filter.codec.textline.LineDelimiter;
import org.apache.mina.filter.codec.textline.TextLineCodecFactory;
import org.apache.mina.transport.socket.nio.NioSocketConnector;
import com.dxz.minademo2.TCPClientHandler;
public class TCPClient {
public static void main(String[] args) {
IoConnector connector = new NioSocketConnector();
connector.setConnectTimeoutMillis(30000);
connector.getFilterChain().addLast("codec",
new ProtocolCodecFilter(new TextLineCodecFactory(Charset.forName("UTF-8"),
LineDelimiter.WINDOWS.getValue(),
LineDelimiter.WINDOWS.getValue())));
connector.setHandler(new TCPClientHandler("你好!\r\n 大家好!"));
ConnectFuture future = connector.connect(new InetSocketAddress("localhost", 9124));
// 等待是否连接成功,相当于是转异步执行为同步执行。
future.awaitUninterruptibly();
// 连接成功后获取会话对象。如果没有上面的等待,由于connect()方法是异步的,session可能会无法获取。
IoSession session = future.getSession();
System.out.println(session);
}
}
第二种:
package com.dxz.minademo3;
import java.net.InetSocketAddress;
import java.nio.charset.Charset;
import org.apache.mina.core.future.ConnectFuture;
import org.apache.mina.core.future.IoFutureListener;
import org.apache.mina.core.service.IoConnector;
import org.apache.mina.core.session.IoSession;
import org.apache.mina.filter.codec.ProtocolCodecFilter;
import org.apache.mina.filter.codec.textline.LineDelimiter;
import org.apache.mina.filter.codec.textline.TextLineCodecFactory;
import org.apache.mina.transport.socket.nio.NioSocketConnector;
import com.dxz.minademo2.TCPClientHandler;
public class TCPClient {
public static void main(String[] args) {
IoConnector connector = new NioSocketConnector();
connector.setConnectTimeoutMillis(30000);
connector.getFilterChain().addLast("codec",
new ProtocolCodecFilter(new TextLineCodecFactory(Charset.forName("UTF-8"),
LineDelimiter.WINDOWS.getValue(), LineDelimiter.WINDOWS.getValue())));
connector.setHandler(new TCPClientHandler("你好!\r\n 大家好!"));
ConnectFuture future = connector.connect(new InetSocketAddress("localhost", 9124));
future.addListener(new IoFutureListener<ConnectFuture>() {
public void operationComplete(ConnectFuture future) {
try {
Thread.sleep(5000);
} catch (InterruptedException e) {
e.printStackTrace();
}
IoSession session = future.getSession();
System.out.println("++++++++++++++++++++++++++++");
}
});
System.out.println("*************");
}
}
结果:
************* ++++++++++++++++++++++++++++
为了更好的看清楚使用监听器是异步的,而不是像awaitUninterruptibly()那样会阻塞主线程的执行,我们在回调方法中暂停5 秒钟,然后输出+++,在最后输出***。我们执行代码之后,你会发现首先输出***(这证明了监听器是异步执行的),然后IoSession 对象Created,系统暂停5 秒,然后输出+++,最后IoSession 对象Opened,也就是TCP 连接建立。
4.日志配置:
前面的示例代码中提到了使用SLF4J 作为日志门面,这是因为Mina 内部使用的就是SLF4J,你也使用SLF4J
可以与之保持一致性。Mina 如果想启用日志跟踪Mina 的运行细节,你可以配置LoggingFilter
过滤器,这样你可以看到Session 建立、打开、空闲等一系列细节在日志中输出,默认SJF4J
是按照DEBUG级别输出跟踪信息的,如果你想给某一类别的Mina 运行信息输出指定日志输出级别,可以调用LoggingFilter
的setXXXLogLevel(LogLevel.XXX)。
例:
这里IoSession 被打开的跟踪信息将以ERROR 级别输出到日志。
5.过滤器:
前面我们看到了LoggingFilter、ProtocolCodecFilter
两个过滤器,一个负责日志输出,一个负责数据的编解码,通过最前面的Mina 执行流程图,在IoProcessor 与IoHandler
之间可以有很多的过滤器,这种设计方式为你提供可插拔似的扩展功能提供了非常便利的方式,目前的Apache CXF、Apache Struts2
中的拦截器也都是一样的设计思路。Mina 中的IoFilter 是单例的,这与CXF、Apache Struts2
没什么区别。IoService 实例上会绑定一个DefaultIoFilterChainBuilder
实例,DefaultIoFilterChainBuilder 会把使用内部的EntryImpl
类把所有的过滤器按照顺序连在一起,组成一个过滤器链。
DefaultIoFilterChainBuilder 类如下常用的方法:
A. void addFirst(String name,IoFilter filter):
这个方法把过滤器添加到过滤器链的头部,头部就是IoProcessor 之后的第一个过滤器。同样的addLast()方法把过滤器添加到过滤器链的尾部。
B. void addBefore(String baseName,String name,IoFilter filter):
这个方法将过滤器添加到baseName 指定的过滤器的前面,同样的addAfter()方法把过滤器添加到baseName 指定的过滤器的后面。这里要注意无论是那种添加方法,每个过滤器的名字(参数name)必须是唯一的。
C. IoFilter remove(Stirng name):
这个方法移除指定名称的过滤器,你也可以调用另一个重载的remove()方法,指定要移除的IoFilter 的类型。
D. List<Entry> getAll():
这个方法返回当前IoService
上注册的所有过滤器。默认情况下,过滤器链中是空的,也就是getAll()方法返回长度为0
的List,但实际Mina内部有两个隐藏的过滤器:HeadFilter、TailFilter,分别在List
的最开始和最末端,很明显,TailFilter
在最末端是为了调用过滤器链之后,调用IoHandler。但这两个过滤器对你来说是透明的,可以忽略它们的存在。编写一个过滤器很简单,你需要实现IoFilter
接口,如果你只关注某几个方法,可以继承IoFilterAdapter 适配器类。IoFilter
接口中主要包含两类方法,一类是与IoHandler 中的方法名一致的方法,相当于拦截IoHandler 中的方法,另一类是IoFilter
的生命周期回调方法,这些回调方法的执行顺序和解释如下所示:
(1.)init()在首次添加到链中的时候被调用,但你必须将这个IoFilter 用
ReferenceCountingFilter 包装起来,否则init()方法永远不会被调用。
(2.)onPreAdd()在调用添加到链中的方法时被调用,但此时还未真正的加入到链。
(3.)onPostAdd()在调用添加到链中的方法后被调,如果在这个方法中有异常抛出,则过滤器会立即被移除,同时destroy()方法也会被调用(前提是使用ReferenceCountingFilter包装)。
(4.)onPreRemove()在从链中移除之前调用。
(5.)onPostRemove()在从链中移除之后调用。
(6.)destory()在从链中移除时被调用,使用方法与init()要求相同。
无论是哪个方法,要注意必须在实现时调用参数nextFilter
的同名方法,否则,过滤器链的执行将被中断,IoHandler 中的同名方法一样也不会被执行,这就相当于Servlet 中的Filter
必须调用filterChain.doFilter(request,response)才能继续前进是一样的道理。
示例:
package com.dxz.minademo3;
import org.apache.mina.core.filterchain.IoFilter;
import org.apache.mina.core.filterchain.IoFilterChain;
import org.apache.mina.core.session.IdleStatus;
import org.apache.mina.core.session.IoSession;
import org.apache.mina.core.write.WriteRequest;
public class MyIoFilter implements IoFilter {
@Override
public void destroy() throws Exception {
System.out.println("%%%%%%%%%%%%%%%%%%%%%%%%%%?stroy");
}
@Override
public void exceptionCaught(NextFilter nextFilter, IoSession session, Throwable cause) throws Exception {
System.out.println("%%%%%%%%%%%%%%%%%%%%%%%%%%%exceptionCaught");
nextFilter.exceptionCaught(session, cause);
}
@Override
public void filterClose(NextFilter nextFilter, IoSession session) throws Exception {
System.out.println("%%%%%%%%%%%%%%%%%%%%%%%%%%%filterClose");
nextFilter.filterClose(session);
}
@Override
public void filterWrite(NextFilter nextFilter, IoSession session, WriteRequest writeRequest) throws Exception {
System.out.println("%%%%%%%%%%%%%%%%%%%%%%%%%%%filterWrite");
nextFilter.filterWrite(session, writeRequest);
}
@Override
public void init() throws Exception {
System.out.println("%%%%%%%%%%%%%%%%%%%%%%%%%%%init");
}
@Override
public void messageReceived(NextFilter nextFilter, IoSession session, Object message) throws Exception {
System.out.println("%%%%%%%%%%%%%%%%%%%%%%%%%%%messageReceived");
nextFilter.messageReceived(session, message);
}
@Override
public void messageSent(NextFilter nextFilter, IoSession session, WriteRequest writeRequest) throws Exception {
System.out.println("%%%%%%%%%%%%%%%%%%%%%%%%%%%messageSent");
nextFilter.messageSent(session, writeRequest);
}
@Override
public void onPostAdd(IoFilterChain parent, String name, NextFilter nextFilter) throws Exception {
System.out.println("%%%%%%%%%%%%%%%%%%%%%%%%%%%onPostAdd");
}
@Override
public void onPostRemove(IoFilterChain parent, String name, NextFilter nextFilter) throws Exception {
System.out.println("%%%%%%%%%%%%%%%%%%%%%%%%%%%onPostRemove");
}
@Override
public void onPreAdd(IoFilterChain parent, String name, NextFilter nextFilter) throws Exception {
System.out.println("%%%%%%%%%%%%%%%%%%%%%%%%%%%onPreAdd");
}
@Override
public void onPreRemove(IoFilterChain parent, String name, NextFilter nextFilter) throws Exception {
System.out.println("%%%%%%%%%%%%%%%%%%%%%%%%%%%onPreRemove");
}
@Override
public void sessionClosed(NextFilter nextFilter, IoSession session) throws Exception {
System.out.println("%%%%%%%%%%%%%%%%%%%%%%%%%%%sessionClosed");
nextFilter.sessionClosed(session);
}
@Override
public void sessionCreated(NextFilter nextFilter, IoSession session) throws Exception {
System.out.println("%%%%%%%%%%%%%%%%%%%%%%%%%%%sessionCreated");
nextFilter.sessionCreated(session);
}
@Override
public void sessionIdle(NextFilter nextFilter, IoSession session, IdleStatus status) throws Exception {
System.out.println("%%%%%%%%%%%%%%%%%%%%%%%%%%%sessionIdle");
nextFilter.sessionIdle(session, status);
}
@Override
public void sessionOpened(NextFilter nextFilter, IoSession session) throws Exception {
System.out.println("%%%%%%%%%%%%%%%%%%%%%%%%%%%sessionOpened");
nextFilter.sessionOpened(session);
}
}
我们将这个拦截器注册到上面的TCPServer 的IoAcceptor 的过滤器链中的最后一个:
acceptor.getFilterChain().addLast("myIoFilter", new ReferenceCountingFilter(new MyIoFilter()));
这里我们将MyIoFilter 用ReferenceCountingFilter 包装起来,这样你可以看到init()、destroy()方法调用。我们启动客户端访问,然后关闭客户端,你会看到执行顺序如下所示:
%%%%%%%%%%%%%%%%%%%%%%%%%%%init
%%%%%%%%%%%%%%%%%%%%%%%%%%%onPreAdd
%%%%%%%%%%%%%%%%%%%%%%%%%%%onPostAdd
%%%%%%%%%%%%%%%%%%%%%%%%%%%sessionCreated
server session created
%%%%%%%%%%%%%%%%%%%%%%%%%%%sessionOpened
server session Opened
%%%%%%%%%%%%%%%%%%%%%%%%%%%messageReceived
The message received is [你好!]
%%%%%%%%%%%%%%%%%%%%%%%%%%%messageReceived
The message received is [ 大家好!]
%%%%%%%%%%%%%%%%%%%%%%%%%%%sessionIdle
IoHandler 的对应方法会跟在上面的对应方法之后执行,这也就是说从横向(单独的看一个过滤器中的所有方法的执行顺序)上看,每个过滤器的执行顺序是上面所示的顺序;从纵向(方法链的调用)上看,如果有filter1、filter2 两个过滤器,sessionCreated()方法的执行顺序如下所示:
filter1-sessionCreated filter2-sessionCreated IoHandler-sessionCreated。
这里你要注意init、onPreAdd、onPostAdd
三个方法并不是在Server 启动时调用的,而是IoSession
对象创建之前调用的,也就是说IoFilterChain.addXXX()方法仅仅负责初始化过滤器并注册过滤器,但并不调用任何方法,包括init()初始化方法也是在IoProcessor
开始工作的时候被调用。IoFilter
是单例的,那么init()方法是否只被执行一次呢?这个是不一定的,因为IoFilter是被IoProcessor
调用的,而每个IoService 通常是关联多个IoProcessor,所以IoFilter的init()方法是在每个IoProcessor
线程上只执行一次。关于Mina
的线程问题,我们后面会详细讨论,这里你只需要清楚,init()与destroy()的调用次数与IoProceesor
的个数有关,假如一个IoService 关联了3
个IoProcessor,有五个并发的客户端请求,那么你会看到三次init()方法被调用,以后将不再会调用。Mina中自带的过滤器:
过滤器 说明
BlacklistFilter 设置一些IP 地址为黑名单,不允许访问。
BufferedWriteFilter 设置输出时像BufferedOutputStream 一样进行缓冲。
CompressionFilter 设置在输入、输出流时启用JZlib 压缩。
ConnectionThrottleFilter
这个过滤器指定同一个IP
地址(不含端口号)上的请求在多长的毫秒值内可以有一个请求,如果小于指定的时间间隔就有连续两个请求,那么第二个请求将被忽略(IoSession.close())。正如Throttle
的名字一样,调节访问的频率这个过滤器最好放在过滤器链的前面。
FileRegionWriteFilter 如果你想使用File 对象进行输出,请使用这个过滤器。要注意,你需要使用WriteFuture 或者在
messageSent() 方法中关闭File 所关联的FileChannel 通道。
StreamWriteFilter 如果你想使用InputStream 对象进行输出,请使用这个过滤器。要注意,你需要使用WriteFuture或者在messageSent()方法中关闭File 所关联的
FileChannel 通道。NoopFilter 这个过滤器什么也不做,如果你想测试过滤器链是否起作用,可以用它来测试。
ProfilerTimerFilter 这个过滤器用于检测每个事件方法执行的时间,所以最好放在过滤器链的前面。
ProxyFilter 这个过滤器在客户端使用ProxyConnector 作为实现时,会自动加入到过滤器链中,用于完成代理功能。
RequestResponseFilter 暂不知晓。
SessionAttributeInitializingFilter 这个过滤器在IoSession 中放入一些属性(Map),通常放在过滤器的前面,用于放置一些初始化的信息。
MdcInjectionFilter 针对日志输出做MDC 操作,可以参考LOG4J 的MDC、NDC 的文档。
WriteRequestFilter CompressionFilter、RequestResponseFilter 的基类,用于包装写请求的过滤器。
还有一些过滤器,会在各节中详细讨论,这里没有列出,譬如:前面的LoggingFilger 日志过滤器。
6.协议编解码器:
multiplex:英 [?m?lt?pleks] 美 [?m?lt??pl?ks] adj.多元的,多倍的,复式的;多部的,复合的,多样的,多重的;;[电讯]多路传输的n.多路;多厅影院,多剧场影剧院v.多路传输,多路复用;多重发讯

前面说过,协议编解码器是在使用Mina
的时候你最需要关注的对象,因为在网络传输的数据都是二进制数据(byte),而你在程序中面向的是JAVA
对象,这就需要你实现在发送数据时将JAVA 对象编码二进制数据,而接收数据时将二进制数据解码为JAVA 对象(这个可不是JAVA
对象的序列化、反序列化那么简单的事情)。Mina 中的协议编解码器通过过滤器ProtocolCodecFilter
构造,这个过滤器的构造方法需要一个ProtocolCodecFactory,这从前面注册TextLineCodecFactory
的代码就可以看出来。
ProtocolCodecFactory 中有如下两个方法:
public interface ProtocolCodecFactory {
ProtocolEncoder getEncoder(IoSession session) throws Exception;
ProtocolDecoder getDecoder(IoSession session) throws Exception;
}
因此,构建一个ProtocolCodecFactory 需要ProtocolEncoder、ProtocolDecoder 两个实例。你可能要问JAVA 对象和二进制数据之间如何转换呢?这个要依据具体的通信协议,也就是Server 端要和Client 端约定网络传输的数据是什么样的格式,譬如:第一个字节表示数据长度,第二个字节是数据类型,后面的就是真正的数据(有可能是文字、有可能是图片等等),然后你可以依据长度从第三个字节向后读,直到读取到指定第一个字节指定长度的数据。
简单的说,HTTP
协议就是一种浏览器与Web 服务器之间约定好的通信协议,双方按照指定的协议编解码数据。我们再直观一点儿说,前面一直使用的TextLine
编解码器就是在读取网络上传递过来的数据时,只要发现哪个字节里存放的是ASCII 的10、13
字符(/r、/n),就认为之前的字节就是一个字符串(默认使用UTF-8
编码)。以上所说的就是各种协议实际上就是网络七层结构中的应用层协议,它位于网络层(IP)、传输层(TCP)之上,Mina
的协议编解码器就是让你实现一套自己的应用层协议栈。
(6-1.)简单的编解码器示例:
下面我们举一个模拟电信运营商短信协议的编解码器实现,假设通信协议如下所示:
M sip:wap.fetion.com.cn SIP-C/2.0
S: 1580101xxxx
R: 1889020xxxx
L: 21
Hello World!
这里的第一行表示状态行,一般表示协议的名字、版本号等,第二行表示短信的发送号码,第三行表示短信接收的号码,第四行表示短信的字节数,最后的内容就是短信的内容。上面的每一行的末尾使用ASC II 的10(/n)作为换行符,因为这是纯文本数据,协议要
求双方使用UTF-8
对字符串编解码。实际上如果你熟悉HTTP 协议,上面的这个精简的短信协议和HTTP
协议的组成是非常像的,第一行是状态行,中间的是消息报头,最后面的是消息正文。在解析这个短信协议之前,你需要知晓TCP
的一个事项,那就是数据的发送没有规模性,所谓的规模性就是作为数据的接收端,不知道到底什么时候数据算是读取完毕,所以应用层协议在制定的时候,必须指定数据读取的截至点。一般来说,有如下三种方式设置数据读取的长度:
(1.)使用分隔符,譬如:TextLine
编解码器。你可以使用/r、/n、NUL 这些ASC II
中的特殊的字符来告诉数据接收端,你只要遇见分隔符,就表示数据读完了,不用在那里傻等着不知道还有没有数据没读完啊?我可不可以开始把已经读取到的字节解码为指定的数据类型了啊?
(2.)定长的字节数,这种方式是使用长度固定的数据发送,一般适用于指令发送,譬如:数据发送端规定发送的数据都是双字节,AA 表示启动、BB 表示关闭等等。
(3.)在数据中的某个位置使用一个长度域,表示数据的长度,这种处理方式最为灵活,上面的短信协议中的那个L 就是短信文字的字节数,其实HTTP 协议的消息报头中的Content-Length 也是表示消息正文的长度,这样数据的接收端就知道我到底读到多长的
字节数就表示不用再读取数据了。相比较解码(字节转为JAVA 对象,也叫做拆包)来说,编码(JAVA 对象转为字节,也叫做打包)就很简单了,你只需要把JAVA 对象转为指定格式的字节流,write()就可以了。下面我们开始对上面的短信协议进行编解码处理。
第一步,协议对象:
package com.dxz.minademo3;
public class SmsObject {
private String sender;// 短信发送者
private String receiver;// 短信接受者
private String message;// 短信内容
public String getSender() {
return sender;
}
public void setSender(String sender) {
this.sender = sender;
}
public String getReceiver() {
return receiver;
}
public void setReceiver(String receiver) {
this.receiver = receiver;
}
public String getMessage() {
return message;
}
public void setMessage(String message) {
this.message = message;
}
}
第二步,编码器:
在Mina
中编写编码器可以实现ProtocolEncoder,其中有encode()、dispose()两个方法需要实现。这里的dispose()方法用于在销毁编码器时释放关联的资源,由于这个方法一般我们并不关心,所以通常我们直接继承适配器ProtocolEncoderAdapter。
package com.dxz.minademo3;
import java.nio.charset.Charset;
import java.nio.charset.CharsetEncoder;
import org.apache.mina.core.buffer.IoBuffer;
import org.apache.mina.core.session.IoSession;
import org.apache.mina.filter.codec.ProtocolEncoderAdapter;
import org.apache.mina.filter.codec.ProtocolEncoderOutput;
public class CmccSipcEncoder extends ProtocolEncoderAdapter {
private final Charset charset;
public CmccSipcEncoder(Charset charset) {
this.charset = charset;
}
@Override
public void encode(IoSession session, Object message, ProtocolEncoderOutput out) throws Exception {
SmsObject sms = (SmsObject) message;
CharsetEncoder ce = charset.newEncoder();
IoBuffer buffer = IoBuffer.allocate(100).setAutoExpand(true);
String statusLine = "M sip:wap.fetion.com.cn SIP-C/2.0";
String sender = sms.getSender();
String receiver = sms.getReceiver();
String smsContent = sms.getMessage();
buffer.putString(statusLine + ‘\n‘, ce);
buffer.putString("S: " + sender + ‘\n‘, ce);
buffer.putString("R: " + receiver + ‘\n‘, ce);
buffer.putString("L: " + (smsContent.getBytes(charset).length) + "\n", ce);
buffer.putString(smsContent, ce);
buffer.flip();
out.write(buffer);
}
}
这里我们依据传入的字符集类型对message 对象进行编码,编码的方式就是按照短信协议拼装字符串到IoBuffer 缓冲区,然后调用ProtocolEncoderOutput 的write()方法输出字节流。这里要注意生成短信内容长度时的红色代码,我们使用String 类与Byte[]类型之间的转换方法获得转为字节流后的字节数。
编码器的编写有以下几个步骤:
A. 将 encode()方法中的message 对象强制转换为指定的对象类型;
B. 创建IoBuffer 缓冲区对象,并设置为自动扩展;
C. 将转换后的message 对象中的各个部分按照指定的应用层协议进行组装,并put()到IoBuffer 缓冲区;
D.
当你组装数据完毕之后,调用flip()方法,为输出做好准备,切记在write()方法之前,要调用IoBuffer
的flip()方法,否则缓冲区的position 的后面是没有数据可以用来输出的,你必须调用flip()方法将position
移至0,limit 移至刚才的position。这个flip()方法的含义请参看java.nio.ByteBuffer。
E. 最后调用ProtocolEncoderOutput 的write()方法输出IoBuffer 缓冲区实例。
第三步,解码器:
在Mina
中编写解码器,可以实现ProtocolDecoder
接口,其中有decode()、finishDecode()、dispose()三个方法。这里的finishDecode()方法可以用于处理在IoSession
关闭时剩余的未读取数据,一般这个方法并不会被使用到,除非协议中未定义任何标识数据什么时候截止的约定,譬如:Http
响应的Content-Length 未设定,那么在你认为读取完数据后,关闭TCP连接(IoSession
的关闭)后,就可以调用这个方法处理剩余的数据,当然你也可以忽略调剩余的数据。同样的,一般情况下,我们只需要继承适配器ProtocolDecoderAdapter,关注decode()方法即可。但前面说过解码器相对编码器来说,最麻烦的是数据发送过来的规模,以聊天室为例,一个TCP
连接建立之后,那么隔一段时间就会有聊天内容发送过来,也就是decode()方法会被往复调用,这样处理起来就会非常麻烦。那么Mina 中幸好提供了CumulativeProtocolDecoder类,从名字上可以看出累积性的协议解码器,也就是说只要有数据发送过来,这个类就会去读取数据,然后累积到内部的IoBuffer
缓冲区,但是具体的拆包(把累积到缓冲区的数据解码为JAVA
对象)交由子类的doDecode()方法完成,实际上CumulativeProtocolDecoder就是在decode()反复的调用暴漏给子类实现的doDecode()方法。
具体执行过程如下所示:
A.
你的doDecode()方法返回true 时,CumulativeProtocolDecoder
的decode()方法会首先判断你是否在doDecode()方法中从内部的IoBuffer
缓冲区读取了数据,如果没有,则会抛出非法的状态异常,也就是你的doDecode()方法返回true
就表示你已经消费了本次数据(相当于聊天室中一个完整的消息已经读取完毕),进一步说,也就是此时你必须已经消费过内部的IoBuffer
缓冲区的数据(哪怕是消费了一个字节的数据)。如果验证过通过,那么CumulativeProtocolDecoder
会检查缓冲区内是否还有数据未读取,如果有就继续调用doDecode()方法,没有就停止对doDecode()方法的调用,直到有新的数据被缓冲。
B. 当你的doDecode()方法返回false 时,CumulativeProtocolDecoder 会停止对doDecode()方法的调用,但此时如果本次数据还有未读取完的,就将含有剩余数据的IoBuffer 缓冲区保存到IoSession 中,以便下一次数据到来时可以从IoSession 中提取合并。如果发现本次数据全都读取完毕,则清空IoBuffer 缓冲区。简而言之,当你认为读取到的数据已经够解码了,那么就返回true,否则就返回false。这个CumulativeProtocolDecoder 其实最重要的工作就是帮你完成了数据的累积,因为这个工作是很烦琐的。
我们的这个短信协议解码器使用/n(ASCII 的10 字符)作为分解点,一个字节一个字节的读取,那么第一次发现/n 的字节位置之前的部分,必然就是短信协议的状态行,依次类推,你就可以解析出来发送者、接受者、短信内容长度。然后我们在解析短信内容时,使用获取到的长度进行读取。全部读取完毕之后, 然后构造SmsObject 短信对象, 使用ProtocolDecoderOutput 的write()方法输出,最后返回false,也就是本次数据全部读取完毕,告知CumulativeProtocolDecoder 在本次数据读取中不需要再调用doDecode()方法了。这里需要注意的是两个状态变量i、matchCount,i 用于记录解析到了短信协议中的哪一行(/n),matchCount 记录在当前行中读取到了哪一个字节。状态变量在解码器中经常被使用,我们这里的情况比较简单,因为我们假定短信发送是在一次数据发送中完成的,所以状态变量的使用也比较简单。假如数据的发送被拆成了多次(譬如:短信协议的短信内容、消息报头被拆成了两次数据发送),那么上面的代码势必就会存在问题,因为当第二次调用doDecode()方法时,状态变量i、matchCount 势必会被重置,也就是原来的状态值并没有被保存。那么我们如何解决状态保存的问题呢?答案就是将状态变量保存在IoSession 中或者是Decoder 实例自身,但推荐使用前者,因为虽然Decoder 是单例的,其中的实例变量保存的状态在Decoder 实例销毁前始终保持,但Mina 并不保证每次调用doDecode()方法时都是同一个线程(这也就是说第一次调用doDecode()是IoProcessor-1 线程,第二次有可能就是IoProcessor-2 线程),这就会产生多线程中的实例变量的可视性(Visibility,具体请参考JAVA 的多线程知识)问题。IoSession中使用一个同步的HashMap 保存对象,所以你不需要担心多线程带来的问题。使用IoSession 保存解码器的状态变量通常的写法如下所示:
A. 在解码器中定义私有的内部类Context,然后将需要保存的状态变量定义在Context 中存储。
B. 在解码器中定义方法获取这个Context 的实例,这个方法的实现要优先从IoSession 中获取Context。
具体代码示例如下所示:
// 上下文作为保存状态的内部类的名字,意思很明显,就是让状态跟随上下文,在整个调用过程中都可以被保持。
package com.dxz.minademo3;
import org.apache.mina.core.buffer.IoBuffer;
import org.apache.mina.core.session.AttributeKey;
import org.apache.mina.core.session.IoSession;
import org.apache.mina.filter.codec.CumulativeProtocolDecoder;
import org.apache.mina.filter.codec.ProtocolDecoderOutput;
public class XXXDecoder extends CumulativeProtocolDecoder {
private final AttributeKey CONTEXT = new AttributeKey(getClass(), "context");
public Context getContext(IoSession session) {
Context ctx = (Context) session.getAttribute(CONTEXT);
if (ctx == null) {
ctx = new Context();
session.setAttribute(CONTEXT, ctx);
}
return ctx;
}
private class Context {
// 状态变量
}
@Override
protected boolean doDecode(IoSession session, IoBuffer in, ProtocolDecoderOutput out) throws Exception {
// TODO Auto-generated method stub
return false;
}
}
注意这里我们使用了Mina 自带的AttributeKey 类来定义保存在IoSession 中的对象的键值,这样可以有效的防止键值重复。另外,要注意在全部处理完毕之后,状态要复位,譬如:聊天室中的一条消息读取完毕之后,状态变量要变为初始值,以便下次处理时重新使用。
第四步,编解码工厂:
package com.dxz.minademo3;
import java.nio.charset.Charset;
import org.apache.mina.core.session.IoSession;
import org.apache.mina.filter.codec.ProtocolCodecFactory;
import org.apache.mina.filter.codec.ProtocolDecoder;
import org.apache.mina.filter.codec.ProtocolEncoder;
public class CmccSipcCodecFactory implements ProtocolCodecFactory {
private final CmccSipcEncoder encoder;
private final CmccSipcDecoder decoder;
public CmccSipcCodecFactory() {
this(Charset.defaultCharset());
}
public CmccSipcCodecFactory(Charset charSet) {
this.encoder = new CmccSipcEncoder(charSet);
this.decoder = new CmccSipcDecoder(charSet);
}
@Override
public ProtocolDecoder getDecoder(IoSession session) throws Exception {
return decoder;
}
@Override
public ProtocolEncoder getEncoder(IoSession session) throws Exception {
return encoder;
}
}
实际上这个工厂类就是包装了编码器、解码器,通过接口中的getEncoder()、getDecoder()方法向ProtocolCodecFilter 过滤器返回编解码器实例,以便在过滤器中对数据进行编解码处理。
第五步,运行示例:
下面我们修改最一开始的示例中的MyServer、MyClient 的代码,如下所示:
package com.dxz.minademo3;
import java.io.IOException;
import java.net.InetSocketAddress;
import java.nio.charset.Charset;
import org.apache.mina.core.service.IoAcceptor;
import org.apache.mina.core.session.IdleStatus;
import org.apache.mina.filter.codec.ProtocolCodecFilter;
import org.apache.mina.filter.codec.textline.LineDelimiter;
import org.apache.mina.filter.codec.textline.TextLineCodecFactory;
import org.apache.mina.filter.util.ReferenceCountingFilter;
import org.apache.mina.transport.socket.nio.NioSocketAcceptor;
import com.dxz.minademo2.TCPServerHandler;
public class TCPServer3 {
public static void main(String[] args) throws IOException {
IoAcceptor acceptor = new NioSocketAcceptor();
acceptor.getSessionConfig().setReadBufferSize(2048);
acceptor.getSessionConfig().setIdleTime(IdleStatus.BOTH_IDLE, 10);
// 编写过滤器
acceptor.getFilterChain().addLast("codec",
new ProtocolCodecFilter(new CmccSipcCodecFactory(Charset.forName("UTF-8"))));
// 设置handler
acceptor.getFilterChain().addLast("myIoFilter", new ReferenceCountingFilter(new MyIoFilter()));
// 设置handler
acceptor.setHandler(new TCPServerHandler());
// 绑定端口
acceptor.bind(new InetSocketAddress(9124));
System.out.println(acceptor.getSessionConfig());
}
}
client
package com.dxz.minademo3;
import java.net.InetSocketAddress;
import java.nio.charset.Charset;
import org.apache.mina.core.future.ConnectFuture;
import org.apache.mina.core.future.IoFutureListener;
import org.apache.mina.core.service.IoConnector;
import org.apache.mina.core.session.IoSession;
import org.apache.mina.filter.codec.ProtocolCodecFilter;
import org.apache.mina.filter.codec.textline.LineDelimiter;
import org.apache.mina.filter.codec.textline.TextLineCodecFactory;
import org.apache.mina.transport.socket.nio.NioSocketConnector;
import com.dxz.minademo2.TCPClientHandler;
public class TCPClient3 {
public static void main(String[] args) {
IoConnector connector = new NioSocketConnector();
connector.setConnectTimeoutMillis(30000);
connector.getFilterChain().addLast("codec",
new ProtocolCodecFilter(new CmccSipcCodecFactory(Charset.forName("UTF-8"))));
connector.setHandler(new TCPClientHandler("你好!\r\n 大家好!"));
ConnectFuture future = connector.connect(new InetSocketAddress("localhost", 9124));
future.addListener(new IoFutureListener<ConnectFuture>() {
public void operationComplete(ConnectFuture future) {
try {
Thread.sleep(5000);
} catch (InterruptedException e) {
e.printStackTrace();
}
IoSession session = future.getSession();
System.out.println("++++++++++++++++++++++++++++");
}
});
System.out.println("*************");
}
}
最后我们在MyIoHandler 中接收这条短信息:
package com.dxz.minademo3;
import org.apache.mina.core.filterchain.IoFilter;
import org.apache.mina.core.filterchain.IoFilterChain;
import org.apache.mina.core.session.IdleStatus;
import org.apache.mina.core.session.IoSession;
import org.apache.mina.core.write.WriteRequest;
public class MyIoFilter implements IoFilter {
@Override
public void destroy() throws Exception {
System.out.println("%%%%%%%%%%%%%%%%%%%%%%%%%%?stroy");
}
@Override
public void exceptionCaught(NextFilter nextFilter, IoSession session, Throwable cause) throws Exception {
System.out.println("%%%%%%%%%%%%%%%%%%%%%%%%%%%exceptionCaught");
nextFilter.exceptionCaught(session, cause);
}
@Override
public void filterClose(NextFilter nextFilter, IoSession session) throws Exception {
System.out.println("%%%%%%%%%%%%%%%%%%%%%%%%%%%filterClose");
nextFilter.filterClose(session);
}
@Override
public void filterWrite(NextFilter nextFilter, IoSession session, WriteRequest writeRequest) throws Exception {
System.out.println("%%%%%%%%%%%%%%%%%%%%%%%%%%%filterWrite");
nextFilter.filterWrite(session, writeRequest);
}
@Override
public void init() throws Exception {
System.out.println("%%%%%%%%%%%%%%%%%%%%%%%%%%%init");
}
@Override
public void messageReceived(NextFilter nextFilter, IoSession session, Object message) throws Exception {
System.out.println("-%%%%%%%%%%%%%%%%%%%%%%%%%%%messageReceived");
SmsObject sms = (SmsObject) message;
System.out.println("The message received is [" + sms.getMessage() + "]");
System.out.println("-----------------messageReceived");
nextFilter.messageReceived(session, message);
}
@Override
public void messageSent(NextFilter nextFilter, IoSession session, WriteRequest writeRequest) throws Exception {
System.out.println("%%%%%%%%%%%%%%%%%%%%%%%%%%%messageSent");
nextFilter.messageSent(session, writeRequest);
}
@Override
public void onPostAdd(IoFilterChain parent, String name, NextFilter nextFilter) throws Exception {
System.out.println("%%%%%%%%%%%%%%%%%%%%%%%%%%%onPostAdd");
}
@Override
public void onPostRemove(IoFilterChain parent, String name, NextFilter nextFilter) throws Exception {
System.out.println("%%%%%%%%%%%%%%%%%%%%%%%%%%%onPostRemove");
}
@Override
public void onPreAdd(IoFilterChain parent, String name, NextFilter nextFilter) throws Exception {
System.out.println("%%%%%%%%%%%%%%%%%%%%%%%%%%%onPreAdd");
}
@Override
public void onPreRemove(IoFilterChain parent, String name, NextFilter nextFilter) throws Exception {
System.out.println("%%%%%%%%%%%%%%%%%%%%%%%%%%%onPreRemove");
}
@Override
public void sessionClosed(NextFilter nextFilter, IoSession session) throws Exception {
System.out.println("%%%%%%%%%%%%%%%%%%%%%%%%%%%sessionClosed");
nextFilter.sessionClosed(session);
}
@Override
public void sessionCreated(NextFilter nextFilter, IoSession session) throws Exception {
System.out.println("%%%%%%%%%%%%%%%%%%%%%%%%%%%sessionCreated");
nextFilter.sessionCreated(session);
}
@Override
public void sessionIdle(NextFilter nextFilter, IoSession session, IdleStatus status) throws Exception {
System.out.println("%%%%%%%%%%%%%%%%%%%%%%%%%%%sessionIdle");
nextFilter.sessionIdle(session, status);
}
@Override
public void sessionOpened(NextFilter nextFilter, IoSession session) throws Exception {
System.out.println("%%%%%%%%%%%%%%%%%%%%%%%%%%%sessionOpened");
nextFilter.sessionOpened(session);
}
}
你会看到Server 端的控制台输出如下信息:
%%%%%%%%%%%%%%%%%%%%%%%%%%%init
%%%%%%%%%%%%%%%%%%%%%%%%%%%onPreAdd
%%%%%%%%%%%%%%%%%%%%%%%%%%%onPostAdd
%%%%%%%%%%%%%%%%%%%%%%%%%%%sessionCreated
server session created
%%%%%%%%%%%%%%%%%%%%%%%%%%%sessionOpened
server session Opened
-%%%%%%%%%%%%%%%%%%%%%%%%%%%messageReceived
The message received is [你好!Hello World!]
-----------------messageReceived
The message received is [com.dxz.minademo3.SmsObject@2b884014]
(6-2.)复杂的解码器:
下面我们讲解一下如何在解码器中保存状态变量,也就是真正的实现上面所说的Context。
我们假设这样一种情况,有两条短信:
M sip:wap.fetion.com.cn SIP-C/2.0
S: 1580101xxxx
R: 1889020xxxx
L: 21
Hello World!
M sip:wap.fetion.com.cn SIP-C/2.0
S: 1580101xxxx
R: 1889020xxxx
L: 21
Hello World!
他们按照上面的颜色标识发送,也就是说红色部分、蓝色部分、绿色部分分别发送(调用三次IoSession.write()方法),那么如果你还用上面的CmccSipcDecoder,将无法工作,因为第一次数据流(红色部分)发送过取时,数据是不完整的,无法解析出一条短信息,当二次数据流(蓝色部分)发送过去时,已经可以解析出第一条短信息了,但是第二条短信还是不完整的,需要等待第三次数据流(绿色部分)的发送。注意:由于模拟数据发送的规模性问题很麻烦,所以这里采用了这种极端的例子说明问题,虽不具有典型性,但很能说明问题,这就足够了,所以不要追究这种发送消息是否在真实环境中存在,更不要追究其合理性。
CmccSispcDecoder 类改为如下的写法:
- public class CmccSipcDecoder extends CumulativeProtocolDecoder {
- private final Charset charset;
- private final AttributeKey CONTEXT = new AttributeKey(getClass(),
- "context");
- public CmccSipcDecoder(Charset charset) {
- this.charset = charset;
- }
- @Override
- protected boolean doDecode(IoSession session, IoBuffer in,
- ProtocolDecoderOutput out) throws Exception {
- Context ctx = getContext(session);
- CharsetDecoder cd = charset.newDecoder();
- int matchCount = ctx.getMatchCount();
- int line = ctx.getLine();
- IoBuffer buffer = ctx.innerBuffer;
- String statusLine = ctx.getStatusLine(),
- sender = ctx.getSender(),
- receiver = ctx.getReceiver(),
- length = ctx.getLength(),
- sms = ctx.getSms();
- while (in.hasRemaining()) {
- byte b = in.get();
- matchCount++;
- buffer.put(b);
- if (line < 4 && b == 10) {
- if (line == 0) {
- buffer.flip();
- statusLine = buffer.getString(matchCount, cd);
- statusLine = statusLine.substring(0,
- statusLine.length() - 1);
- matchCount = 0;
- buffer.clear();
- ctx.setStatusLine(statusLine);
- }
- if (line == 1) {
- buffer.flip();
- sender = buffer.getString(matchCount, cd);
- sender = sender.substring(0, sender.length() - 1);
- matchCount = 0;
- buffer.clear();
- ctx.setSender(sender);
- }
- if (line == 2) {
- buffer.flip();
- receiver = buffer.getString(matchCount, cd);
- receiver = receiver.substring(0, receiver.length() -
- 1);
- matchCount = 0;
- buffer.clear();
- ctx.setReceiver(receiver);
- }
- if (line == 3) {
- buffer.flip();
- length = buffer.getString(matchCount, cd);
- length = length.substring(0, length.length() - 1);
- matchCount = 0;
- buffer.clear();
- ctx.setLength(length);
- }
- line++;
- } else if (line == 4) {
- if (matchCount == Long.parseLong(length.split(": ")[1]))
- {
- buffer.flip();
- sms = buffer.getString(matchCount, cd);
- ctx.setSms(sms);
- // 由于下面的break,这里需要调用else外面的两行代码
- ctx.setMatchCount(matchCount);
- ctx.setLine(line);
- break;
- }
- }
- ctx.setMatchCount(matchCount);
- ctx.setLine(line);
- }
- if (ctx.getLine() == 4
- && Long.parseLong(ctx.getLength().split(": ")[1]) == ctx
- .getMatchCount()) {
- SmsObject smsObject = new SmsObject();
- smsObject.setSender(sender.split(": ")[1]);
- smsObject.setReceiver(receiver.split(": ")[1]);
- smsObject.setMessage(sms);
- out.write(smsObject);
- ctx.reset();
- return true;
- } else {
- return false;
- }
- }
- private Context getContext(IoSession session) {
- Context context = (Context) session.getAttribute(CONTEXT);
- if (context == null){
- context = new Context();
- session.setAttribute(CONTEXT, context);
- }
- return context;
- }
- private class Context {
- private final IoBuffer innerBuffer;
- private String statusLine = "";
- private String sender = "";
- private String receiver = "";
- private String length = "";
- private String sms = "";
- public Context() {
- innerBuffer = IoBuffer.allocate(100).setAutoExpand(true);
- }
- private int matchCount = 0;
- private int line = 0;
- public int getMatchCount() {
- return matchCount;
- }
- public void setMatchCount(int matchCount) {
- this.matchCount = matchCount;
- }
- public int getLine() {
- return line;
- }
- public void setLine(int line) {
- this.line = line;
- }
- public String getStatusLine() {
- return statusLine;
- }
- public void setStatusLine(String statusLine) {
- this.statusLine = statusLine;
- }
- public String getSender() {
- return sender;
- }
- public void setSender(String sender) {
- this.sender = sender;
- }
- public String getReceiver() {
- return receiver;
- }
- public void setReceiver(String receiver) {
- this.receiver = receiver;
- }
- public String getLength() {
- return length;
- }
- public void setLength(String length) {
- this.length = length;
- }
- public String getSms() {
- return sms;
- }
- public void setSms(String sms) {
- this.sms = sms;
- }
- public void reset() {
- this.innerBuffer.clear();
- this.matchCount = 0;
- this.line = 0;
- this.statusLine = "";
- this.sender = "";
- this.receiver = "";
- this.length = "";
- this.sms = "";
- }
- }
- }
这里我们做了如下的几步操作:
(1.) 所有记录状态的变量移到了Context
内部类中,包括记录读到短信协议的哪一行的line。每一行读取了多少个字节的matchCount,还有记录解析好的状态行、发送者、接受者、短信内容、累积数据的innerBuffer
等。这样就可以在数据不能完全解码,等待下一次doDecode()方法的调用时,还能承接上一次调用的数据。
(2.) 在 doDecode()方法中主要的变化是各种状态变量首先是从Context 中获取,然后操作之后,将最新的值setXXX()到Context 中保存。
(3.)
这里注意doDecode()方法最后的判断,当认为不够解码为一条短信息时,返回false,也就是在本次数据流解码中不要再调用doDecode()方法;当认为已经解码出一条短信息时,输出短消息,然后重置所有的状态变量,返回true,也就是如果本次数据流解码中还有没解码完的数据,继续调用doDecode()方法。下面我们对客户端稍加改造,来模拟上面的红、蓝、绿三次发送聊天短信息的情况:
MyClient:
- ConnectFuture future = connector.connect(new InetSocketAddress(
- HOSTNAME, PORT));
- future.awaitUninterruptibly();
- session = future.getSession();
- for (int i = 0; i < 3; i++) {
- SmsObject sms = new SmsObject();
- session.write(sms);
- System.out.println("****************" + i);
- }
这里我们为了方便演示,不在IoHandler 中发送消息,而是直接在MyClient 中发送,你要注意的是三次发送都要使用同一个IoSession,否则就不是从同一个通道发送过去的了。
CmccSipcEncoder:
- public void encode(IoSession session, Object message,
- ProtocolEncoderOutput out) throws Exception {
- SmsObject sms = (SmsObject) message;
- CharsetEncoder ce = charset.newEncoder();
- String statusLine = "M sip:wap.fetion.com.cn SIP-C/2.0";
- String sender = "15801012253";
- String receiver = "15866332698";
- String smsContent = "你好!Hello World!";
- IoBuffer buffer = IoBuffer.allocate(100).setAutoExpand(true);
- buffer.putString(statusLine + ‘/n‘, ce);
- buffer.putString("S: " + sender + ‘/n‘, ce);
- buffer.putString("R: " + receiver + ‘/n‘, ce);
- buffer.flip();
- out.write(buffer);
- IoBuffer buffer2 = IoBuffer.allocate(100).setAutoExpand(true);
- buffer2.putString("L: " + (smsContent.getBytes(charset).length)
- + "/n",ce);
- buffer2.putString(smsContent, ce);
- buffer2.putString(statusLine + ‘/n‘, ce);
- buffer2.flip();
- out.write(buffer2);
- IoBuffer buffer3 = IoBuffer.allocate(100).setAutoExpand(true);
- buffer3.putString("S: " + sender + ‘/n‘, ce);
- buffer3.putString("R: " + receiver + ‘/n‘, ce);
- buffer3.putString("L: " + (smsContent.getBytes(charset).length)
- + "/n",ce);
- buffer3.putString(smsContent, ce);
- buffer3.putString(statusLine + ‘/n‘, ce);
- buffer3.flip();
- out.write(buffer3);
- }
上面的这段代码要配合MyClient来操作,你需要做的是在MyClient中的红色输出语句处设置断点,然后第一调用时CmccSipcEncoder中注释掉蓝、绿色的代码,也就是发送两条短信息的第一部分(红色的代码),依次类推,也就是MyClient的中的三次断点中,分别执行CmccSipcEncoder中的红、蓝、绿三段代码,也就是模拟两条短信的三段发送。你会看到Server端的运行结果是:当MyClient第一次到达断点时,没有短信息被读取到,当MyClient第二次到达断点时,第一条短信息输出,当MyClient第三次到达断点时,第二条短信息输出。
Mina中自带的解码器:
解码器 说明
CumulativeProtocolDecoder 累积性解码器,上面我们重点说明了这个解码器的用法。
SynchronizedProtocolDecoder 这个解码器用于将任何一个解码器包装为一个线程安全的解码器,用于解决上面说的每次执行decode()方法时可能线程不是上一次的线程的问题,但这样会在高并发时,大大降低系统的性能。
TextLineDecoder 按照文本的换行符( Windows:/r/n 、Linux:/n、Mac:/r)解码数据。
PrefixedStringDecoder
这个类继承自CumulativeProtocolDecoder类,用于读取数据最前端的1、2、4
个字节表示后面的数据长度的数据。譬如:一个段数据的前两个字节表示后面的真实数据的长度,那么你就可以用这个方法进行解码。
(6-3.)多路分离的解码器:
假设一段数据发送过来之后,需要根据某种条件决定使用哪个解码器,而不是像上面的例子,固定使用一个解码器,那么该如何做呢?幸好Mina
提供了org.apache.mina.filter.codec.demux
包来完成这种多路分离(Demultiplexes)的解码工作,也就是同时注册多个解码器,然后运行时依据传入的数据决定到底使用哪个解码器来工作。所谓多路分离就是依据条件分发到指定的解码器,譬如:上面的短信协议进行扩展,可以依据状态行来判断使用1.0 版本的短信协议解码器还是2.0版本的短信协议解码器。
下面我们使用一个简单的例子,说明这个多路分离的解码器是如何使用的,需求如下所示:
(1.) 客户端传入两个int 类型的数字,还有一个char 类型的符号。
(2.) 如果符号是+,服务端就是用1 号解码器,对两个数字相加,然后把结果返回给客户端。
(3.) 如果符号是-,服务端就使用2 号解码器,将两个数字变为相反数,然后相加,把结果返回给客户端。
Demux 开发编解码器主要有如下几个步骤:
A. 定义Client 端、Server 端发送、接收的数据对象。
B. 使用Demux 编写编码器是实现MessageEncoder<T>接口,T 是你要编码的数据对象,这个MessageEncoder 会在DemuxingProtocolEncoder 中调用。
C. 使用Demux 编写编码器是实现MessageDecoder 接口,这个MessageDecoder 会在DemuxingProtocolDecoder 中调用。
D. 在 DemuxingProtocolCodecFactory 中调用addMessageEncoder()、addMessageDecoder()方法组装编解码器。
MessageEncoder的接口如下所示:
public interface MessageEncoder<T> {
void encode(IoSession session, T message, ProtocolEncoderOutput out) throws Exception;
}
你注意到消息编码器接口与在ProtocolEncoder 中没什么不同,区别就是Object message被泛型具体化了类型,你不需要手动的类型转换了。
MessageDecoder的接口如下所示:
public interface MessageDecoder {
static MessageDecoderResult OK = MessageDecoderResult.OK;
static MessageDecoderResult NEED_DATA = MessageDecoderResult.NEED_DATA;
static MessageDecoderResult NOT_OK = MessageDecoderResult.NOT_OK;
MessageDecoderResult decodable(IoSession session, IoBuffer in);
MessageDecoderResult decode(IoSession session, IoBuffer in,
ProtocolDecoderOutput out) throws Exception;
void finishDecode(IoSession session, ProtocolDecoderOutput out) throws Exception;
}
(1.)decodable()方法有三个返回值,分别表示如下的含义:
A. MessageDecoderResult.NOT_OK:表示这个解码器不适合解码数据,然后检查其它解码器,如果都不满足会抛异常;
B. MessageDecoderResult.NEED_DATA:表示当前的读入的数据不够判断是否能够使用这个解码器解码,然后再次调用decodable()方法检查其它解码器,如果都是NEED_DATA,则等待下次输入;
C. MessageDecoderResult.OK: 表示这个解码器可以解码读入的数据, 然后则调用MessageDecoder 的decode()方法。这里注意decodable()方法对参数IoBuffer in 的任何操作在方法结束之后,都会复原,也就是你不必担心在调用decode()方法时,position 已经不在缓冲区的起始位置。这个方法相当于是预读取,用于判断是否是可用的解码器。
(2.)decode()方法有三个返回值,分别表示如下的含义:
A. MessageDecoderResult.NOT_OK:表示解码失败,会抛异常;
B. MessageDecoderResult.NEED_DATA:表示数据不够,需要读到新的数据后,再次调用decode()方法。
C. MessageDecoderResult.OK:表示解码成功。
代码演示:
(1.)客户端发送的数据对象:
(2.)服务端发送的返回结果对象:
package com.dxz.minademo4;
public class ResultMessage {
private int result = 0;
public int getResult() {
return result;
}
public void setResult(int result) {
this.result = result;
}
}
(3.)客户端使用的SendMessage的编码器:
package com.dxz.minademo4;
import org.apache.mina.core.buffer.IoBuffer;
import org.apache.mina.core.session.IoSession;
import org.apache.mina.filter.codec.ProtocolEncoderOutput;
import org.apache.mina.filter.codec.demux.MessageEncoder;
public class SendMessageEncoder implements MessageEncoder<SendMessage> {
@Override
public void encode(IoSession session, SendMessage message, ProtocolEncoderOutput out) throws Exception {
IoBuffer buffer = IoBuffer.allocate(10);
buffer.putChar(message.getSymbol());
buffer.putInt(message.getI());
buffer.putInt(message.getJ());
buffer.flip();
out.write(buffer);
}
}
这里我们的SendMessage、ResultMessage 中的字段都是用长度固定的基本数据类型,这样IoBuffer 就不需要自动扩展了,提高性能。按照一个char、两个int 计算,这里的IoBuffer只需要10 个字节的长度就可以了。
(4.)服务端使用的SendMessage的1号解码器:
package com.dxz.minademo4;
import org.apache.mina.core.buffer.IoBuffer;
import org.apache.mina.core.session.IoSession;
import org.apache.mina.filter.codec.ProtocolDecoderOutput;
import org.apache.mina.filter.codec.demux.MessageDecoder;
import org.apache.mina.filter.codec.demux.MessageDecoderResult;
public class SendMessageDecoderPositive implements MessageDecoder {
@Override
public MessageDecoderResult decodable(IoSession session, IoBuffer in) {
if (in.remaining() < 2)
return MessageDecoderResult.NEED_DATA;
else {
char symbol = in.getChar();
if (symbol == ‘+‘) {
return MessageDecoderResult.OK;
} else {
return MessageDecoderResult.NOT_OK;
}
}
}
@Override
public MessageDecoderResult decode(IoSession session, IoBuffer in, ProtocolDecoderOutput out) throws Exception {
SendMessage sm = new SendMessage();
sm.setSymbol(in.getChar());
sm.setI(in.getInt());
sm.setJ(in.getInt());
out.write(sm);
return MessageDecoderResult.OK;
}
@Override
public void finishDecode(IoSession session, ProtocolDecoderOutput out) throws Exception {
// undo
}
}
因为客户端发送的SendMessage 的前两个字节(char)就是符号位,所以我们在decodable()方法中对此条件进行了判断,之后读到两个字节,并且这两个字节表示的字符是+时,才认为这个解码器可用。
(5.)服务端使用的SendMessage的2号解码器:
package com.dxz.minademo4;
import org.apache.mina.core.buffer.IoBuffer;
import org.apache.mina.core.session.IoSession;
import org.apache.mina.filter.codec.ProtocolDecoderOutput;
import org.apache.mina.filter.codec.demux.MessageDecoder;
import org.apache.mina.filter.codec.demux.MessageDecoderResult;
public class SendMessageDecoderNegative implements MessageDecoder {
@Override
public MessageDecoderResult decodable(IoSession session, IoBuffer in) {
if (in.remaining() < 2)
return MessageDecoderResult.NEED_DATA;
else {
char symbol = in.getChar();
if (symbol == ‘-‘) {
return MessageDecoderResult.OK;
} else {
return MessageDecoderResult.NOT_OK;
}
}
}
@Override
public MessageDecoderResult decode(IoSession session, IoBuffer in, ProtocolDecoderOutput out) throws Exception {
SendMessage sm = new SendMessage();
sm.setSymbol(in.getChar());
sm.setI(-in.getInt());
sm.setJ(-in.getInt());
out.write(sm);
return MessageDecoderResult.OK;
}
@Override
public void finishDecode(IoSession session, ProtocolDecoderOutput out) throws Exception {
// undo
}
}
(6.)服务端使用的ResultMessage的编码器:
package com.dxz.minademo4;
import org.apache.mina.core.buffer.IoBuffer;
import org.apache.mina.core.session.IoSession;
import org.apache.mina.filter.codec.ProtocolEncoderOutput;
import org.apache.mina.filter.codec.demux.MessageEncoder;
public class ResultMessageEncoder implements MessageEncoder<ResultMessage> {
@Override
public void encode(IoSession session, ResultMessage message, ProtocolEncoderOutput out) throws Exception {
IoBuffer buffer = IoBuffer.allocate(4);
buffer.putInt(message.getResult());
buffer.flip();
out.write(buffer);
}
}
(7.)客户端使用的ResultMessage的解码器:
package com.dxz.minademo4;
import org.apache.mina.core.buffer.IoBuffer;
import org.apache.mina.core.session.IoSession;
import org.apache.mina.filter.codec.ProtocolDecoderOutput;
import org.apache.mina.filter.codec.demux.MessageDecoder;
import org.apache.mina.filter.codec.demux.MessageDecoderResult;
public class ResultMessageDecoder implements MessageDecoder {
@Override
public MessageDecoderResult decodable(IoSession session, IoBuffer in) {
if (in.remaining() < 4)
return MessageDecoderResult.NEED_DATA;
else if (in.remaining() == 4)
return MessageDecoderResult.OK;
else
return MessageDecoderResult.NOT_OK;
}
@Override
public MessageDecoderResult decode(IoSession session, IoBuffer in, ProtocolDecoderOutput out) throws Exception {
ResultMessage rm = new ResultMessage();
rm.setResult(in.getInt());
out.write(rm);
return MessageDecoderResult.OK;
}
@Override
public void finishDecode(IoSession session, ProtocolDecoderOutput out) throws Exception {
// undo
}
}
(8.)组装这些编解码器的工厂:
package com.dxz.minademo4;
import org.apache.mina.filter.codec.demux.DemuxingProtocolCodecFactory;
public class MathProtocolCodecFactory extends DemuxingProtocolCodecFactory {
public MathProtocolCodecFactory(boolean server) {
if (server) {
super.addMessageEncoder(ResultMessage.class, ResultMessageEncoder.class);
super.addMessageDecoder(SendMessageDecoderPositive.class);
super.addMessageDecoder(SendMessageDecoderNegative.class);
} else {
super.addMessageEncoder(SendMessage.class, SendMessageEncoder.class);
super.addMessageDecoder(ResultMessageDecoder.class);
}
}
}
这个工厂类我们使用了构造方法的一个布尔类型的参数,以便其可以在Server 端、Client端同时使用。我们以Server 端为例,你可以看到调用两次addMessageDecoder()方法添加了1 号、2 号解码器,其实DemuxingProtocolDecoder 内部在维护了一个MessageDecoder数组,用于保存添加的所有的消息解码器,每次decode()的时候就调用每个MessageDecoder的decodable()方法逐个检查,只要发现一个MessageDecoder 不是对应的解码器,就从数组中移除,直到找到合适的MessageDecoder,如果最后发现数组为空,就表示没找到对应的MessageDecoder,最后抛出异常。
(9.)Server端:
package com.dxz.minademo4;
import java.net.InetSocketAddress;
import org.apache.mina.core.service.IoAcceptor;
import org.apache.mina.core.session.IdleStatus;
import org.apache.mina.filter.codec.ProtocolCodecFilter;
import org.apache.mina.filter.logging.LoggingFilter;
import org.apache.mina.transport.socket.nio.NioSocketAcceptor;
public class Server {
public static void main(String[] args) throws Exception {
IoAcceptor acceptor = new NioSocketAcceptor();
LoggingFilter lf = new LoggingFilter();
acceptor.getSessionConfig().setIdleTime(IdleStatus.BOTH_IDLE, 5);
acceptor.getFilterChain().addLast("logger", lf);
acceptor.getFilterChain().addLast("codec", new ProtocolCodecFilter(new MathProtocolCodecFactory(true)));
acceptor.setHandler(new ServerHandler());
acceptor.bind(new InetSocketAddress(9123));
}
}
(10.)Server端使用的IoHandler:
package com.dxz.minademo4;
import org.apache.mina.core.service.IoHandlerAdapter;
import org.apache.mina.core.session.IdleStatus;
import org.apache.mina.core.session.IoSession;
import org.slf4j.Logger;
import org.slf4j.LoggerFactory;
public class ServerHandler extends IoHandlerAdapter {
private final static Logger log = LoggerFactory.getLogger(ServerHandler.class);
@Override
public void sessionIdle(IoSession session, IdleStatus status) throws Exception {
session.close(true);
}
@Override
public void messageReceived(IoSession session, Object message) throws Exception {
SendMessage sm = (SendMessage) message;
log.info("The message received is [ " + sm.getI() + " " + sm.getSymbol() + " " + sm.getJ() + " ]");
ResultMessage rm = new ResultMessage();
rm.setResult(sm.getI() + sm.getJ());
session.write(rm);
}
}
(11.)Client端:
package com.dxz.minademo4;
import java.net.InetSocketAddress;
import org.apache.mina.core.service.IoConnector;
import org.apache.mina.filter.codec.ProtocolCodecFilter;
import org.apache.mina.filter.logging.LoggingFilter;
import org.apache.mina.transport.socket.nio.NioSocketConnector;
public class Client {
public static void main(String[] args) throws Throwable {
IoConnector connector = new NioSocketConnector();
connector.setConnectTimeoutMillis(30000);
connector.getFilterChain().addLast("logger", new LoggingFilter());
connector.getFilterChain().addLast("codec", new ProtocolCodecFilter(new MathProtocolCodecFactory(false)));
connector.setHandler(new ClientHandler());
connector.connect(new InetSocketAddress("localhost", 9123));
}
}
(12.)Client端的IoHandler:
package com.dxz.minademo4;
import org.apache.mina.core.service.IoHandlerAdapter;
import org.apache.mina.core.session.IoSession;
import org.slf4j.Logger;
import org.slf4j.LoggerFactory;
public class ClientHandler extends IoHandlerAdapter {
private final static Logger LOGGER = LoggerFactory.getLogger(ClientHandler.class);
@Override
public void sessionOpened(IoSession session) throws Exception {
SendMessage sm = new SendMessage();
sm.setI(100);
sm.setJ(99);
sm.setSymbol(‘+‘);
session.write(sm);
}
@Override
public void messageReceived(IoSession session, Object message) {
ResultMessage rs = (ResultMessage) message;
LOGGER.info(String.valueOf(rs.getResult()));
}
}
你尝试改变ClientHandler中的Synbol中的红色代码中的正负号,会看到服务端使用了两个不同的解码器对其进行处理。
The message received is [ 100 + 99 ]
The message received is [ -100 - -99 ]
7.线程模型配置:
Mina 中的很多执行环节都使用了多线程机制,用于提高性能。Mina 中默认在三个地方使用了线程:
(1.) IoAcceptor:
这个地方用于接受客户端的连接建立,每监听一个端口(每调用一次bind()方法),都启用一个线程,这个数字我们不能改变。这个线程监听某个端口是否有请求到来,一旦发现,则创建一个IoSession 对象。因为这个动作很快,所以有一个线程就够了。
(2.) IoConnector:
这个地方用于与服务端建立连接,每连接一个服务端(每调用一次connect()方法),就启用一个线程,我们不能改变。同样的,这个线程监听是否有连接被建立,一旦发现,则创建一个IoSession 对象。因为这个动作很快,所以有一个线程就够了。
(3.) IoProcessor:
这个地方用于执行真正的IO 操作,默认启用的线程个数是CPU 的核数+1,譬如:单CPU 双核的电脑,默认的IoProcessor 线程会创建3 个。这也就是说一个IoAcceptor 或者IoConnector 默认会关联一个IoProcessor 池,这个池中有3 个IoProcessor。因为IO 操作耗费资源,所以这里使用IoProcessor 池来完成数据的读写操作,有助于提高性能。这也就是前面说的IoAccetor、IoConnector 使用一个Selector,而IoProcessor 使用自己单独的Selector 的原因。那么为什么IoProcessor 池中的IoProcessor 数量只比CPU 的核数大1 呢?因为IO 读写操作是耗费CPU 的操作,而每一核CPU 同时只能运行一个线程,因此IoProcessor 池中的IoProcessor 的数量并不是越多越好。
这个IoProcessor 的数量可以调整,如下所示:
IoAcceptor acceptor=new NioSocketAcceptor(5);
IoConnector connector=new NioSocketConnector(5);
这样就会将IoProcessor 池中的数量变为5 个,也就是说可以同时处理5 个读写操作。还记得前面说过Mina 的解码器要使用IoSession 保存状态变量,而不是Decoder 本身,这是因为Mina 不保证每次执行doDecode()方法的都是同一个IoProcessor 这句话吗?其实这个问题的根本原因是IoProcessor
是一个池,每次IoSession 进入空闲状态时(无读些数据发生),IoProcessor 都会被回收到池中,以便其他的IoSession
使用,所以当IoSession从空闲状态再次进入繁忙状态时,IoProcessor 会再次分配给其一个IoProcessor
实例,而此时已经不能保证还是上一次繁忙状态时的那个IoProcessor 了。你还会发现IoAcceptor 、IoConnector 还有一个构造方法, 你可以指定一个java.util.concurrent.Executor 类作为线程池对象,那么这个线程池对象是做什么用的呢?其实就是用于创建(1.)、(2.)中的用于监听是否有TCP
连接建立的那个线程,默认情况下,使用Executors.newCachedThreadPool()方法创建Executor
实例,也就是一个无界的线程池(具体内容请参看JAVA 的并发库)。大家不要试图改变这个Executor
的实例,也就是使用内置的即可,否则可能会造成一些莫名其妙的问题,譬如:性能在某个访问量级别时,突然下降。因为无界线程池是有多少个Socket
建立,就分配多少个线程,如果你改为Executors
的其他创建线程池的方法,创建了一个有界线程池,那么一些请求将无法得到及时响应,从而出现一些问题。
下面我们完整的综述一下Mina 的工作流程:
(1.) 当 IoService 实例创建的时候,同时一个关联在IoService上的IoProcessor 池、线程池也被创建;
(2.) 当 IoService 建立套接字(IoAcceptor 的bind()或者是IoConnector 的connect()方法被调用)时,IoService 从线程池中取出一个线程,监听套接字端口;
(3.) 当 IoService 监听到套接字上有连接请求时,建立IoSession 对象,从IoProcessor池中取出一个IoProcessor 实例执行这个会话通道上的过滤器、IoHandler;
(4.)
当这条IoSession 通道进入空闲状态或者关闭时,IoProcessor 被回收。上面说的是Mina
默认的线程工作方式,那么我们这里要讲的是如何配置IoProcessor 的多线程工作方式。因为一个IoProcessor
负责执行一个会话上的所有过滤器、IoHandler,也就是对于IO
读写操作来说,是单线程工作方式(就是按照顺序逐个执行)。假如你想让某个事件方法(譬如:sessionIdle()、sessionOpened()等)在单独的线程中运行(也就是非IoProcessor
所在的线程),那么这里就需要用到一个ExecutorFilter 的过滤器。你可以看到IoProcessor
的构造方法中有一个参数是java.util.concurrent.Executor,也就是可以让IoProcessor
调用的过滤器、IoHandler 中的某些事件方法在线程池中分配的线程上独立运行,而不是运行在IoProcessor 所在的线程。
例:
acceptor.getFilterChain().addLast("exceutor", new ExecutorFilter());
我们看到是用这个功能,简单的一行代码就可以了。那么ExecutorFilter 还有许多重载的构造方法,这些重载的有参构造方法,参数主要用于指定如下信息:
(1.)
指定线程池的属性信息,譬如:核心大小、最大大小、等待队列的性质等。你特别要关注的是ExecutorFilter
内部默认使用的是OrderedThreadPoolExecutor
作为线程池的实现,从名字上可以看出是保证各个事件在多线程执行中的顺序(譬如:各个事件方法的执行是排他的,也就是不可能出现两个事件方法被同时执行;messageReceived()总是在sessionClosed()
方法之前执行), 这是因为多线程的执行是异步的, 如果没有OrderedThreadPoolExecutor 来保证IoHandler
中的方法的调用顺序,可能会出现严重的问题。但是如果你的代码确实没有依赖于IoHandler
中的事件方法的执行顺序,那么你可以使用UnorderedThreadPoolExecutor
作为线程池的实现。因此,你也最好不要改变默认的Executor
实现,否则,事件的执行顺序就会混乱,譬如:messageReceived()、messageSent()方法被同时执行。
(2.)
哪些事件方法被关注,也就哪些事件方法用这个线程池执行。线程池可以异步执行的事件类型是位于IoEventType
中的九个枚举值中除了SESSION_CREATED 之外的其余八个,这说明Session 建立的事件只能与IoProcessor
在同一个线程上执行。
public enum IoEventType {
SESSION_CREATED,
SESSION_OPENED,
SESSION_CLOSED,
MESSAGE_RECEIVED,
MESSAGE_SENT,
SESSION_IDLE,
EXCEPTION_CAUGHT,
WRITE,
CLOSE,
}
默认情况下,没有配置关注的事件类型,有如下六个事件方法会被自动使用线程池异步执行:
IoEventType.EXCEPTION_CAUGHT,
IoEventType.MESSAGE_RECEIVED,
IoEventType.MESSAGE_SENT,
IoEventType.SESSION_CLOSED,
IoEventType.SESSION_IDLE,
IoEventType.SESSION_OPENED
其实ExecutorFilter 的工作机制很简单,就是在调用下一个过滤器的事件方法时,把其交给Executor 的execute(Runnable runnable)方法来执行,其实你自己在IoHandler 或者某个过滤器的事件方法中开启一个线程,也可以完成同样的功能,只不过这样做,你就失去了程序的可配置性,线程调用的代码也会完全耦合在代码中。但要注意的是绝对不能开启线程让其执行sessionCreated()方法。如果你真的打算使用这个ExecutorFilter,那么最好想清楚它该放在过滤器链的哪个位置,针对哪些事件做异步处理机制。一般ExecutorFilter 都是要放在ProtocolCodecFilter 过滤器的后面,也就是不要让编解码运行在独立的线程上,而是要运行在IoProcessor 所在的线程,因为编解码处理的数据都是由IoProcessor 读取和发送的,没必要开启新的线程,否则性能反而会下降。一般使用ExecutorFilter 的典型场景是将业务逻辑(譬如:耗时的数据库操作)放在单独的线程中运行,也就是说与IO 处理无关的操作可以考虑使用ExecutorFilter 来异步执行。
