图书管理是一件十分繁杂的工作,在一个图书馆中每天都会有许多新书加入。为了更方便的管理图书(以便于帮助想要借书的客人快速查找他们是否有他们所需要的书),我们需要设计一个图书查找系统。
该系统需要支持 2 种操作:
add(s) 表示新加入一本书名为 s 的图书。find(s) 表示查询是否存在一本书名为 s 的图书。第一行包括一个正整数 n,表示操作数。 以下 n 行,每行给出 2 种操作中的某一个指令条,指令格式为:
add s
find s
在书名 s 与指令(add,find)之间有一个隔开,我们保证所有书名的长度都不超过 200。可以假设读入数据是准确无误的。
对于每个 find(s) 指令,我们必须对应的输出一行 yes 或 no,表示当前所查询的书是否存在于图书馆内。
注意:一开始时图书馆内是没有一本图书的。并且,对于相同字母不同大小写的书名,我们认为它们是不同的。
4
add Inside C#
find Effective Java
add Effective Java
find Effective Java
no
yes
n≤30000
借这个题说几件事情
(1)输入
我们发现书名中间是有空格的,cin和scanf一旦遇到空格就会断开
所以这里要用gets()(详见代码)
(2)双hash
通常来说,hash发生碰撞的概率比较大,所以我们可以分别取两个乘数和模数,只有两个hash值均相等时才说两个数相等。这样可以大大减少碰撞的概率。
(3)哈希表
一种数据结构。查找hash表的时间近似于O(n),十分便捷。
比如我们如果要存一个数组并查找
如果用朴素的A[1……n]来存储
即使用二分查找也要O(logN)
如果用hash的思想,可以将hash值相同的几个数用链表存在一起,每个hash值开一个链表(其实就是邻接表)
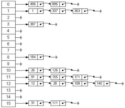
这个东西就叫哈希表

如图,这是一个模数为16的哈希表(实际上将16选为模数并不合适)
储存和查找的期望复杂度为O(1),实际的复杂度取决于链表长度(也就是你选的模数好不好、数据友善不友善),可以看成一个常数
给出代码:
#include<iostream> #include<cstdio> #include<cstdlib> #include<cstring> #include<algorithm> #include<cmath> #define ULL unsigned long long #define P 37 #define P2 97 #define MOD 100003 #define MOD2 100009 using namespace std; inline int read() { int f=1,x=0; char ch=getchar(); while(ch<‘0‘ || ch>‘9‘) {if(ch==‘-‘) f=-1; ch=getchar();} while(ch>=‘0‘ && ch<=‘9‘) {x=x*10+ch-‘0‘; ch=getchar();} return x*f; } int n,cnt; int v[MOD2+5],head[MOD2+5],nxt[MOD2+5]; char a[10],c[205]; int i,j; void add(int x1,int x2)//哈希表(怎么看都是邻接表……) { v[++cnt]=x2; nxt[cnt]=head[x1]; head[x1]=cnt; return ; } bool check(int x1,int x2) { for(int k=head[x1];k!=-1;k=nxt[k]) { if(v[k]==x2) return 1; } return 0; } int main() { memset(head,-1,sizeof(head)); n=read(); for(i=1;i<=n;i++) { scanf("%s",a); gets(c); int len=strlen(c); int sum1=0,sum2=0; for(j=0;j<len;j++) { sum1=(sum1*P+c[j])%MOD; sum2=(sum2*P2+c[j])%MOD2;//使用双hash值,减少碰撞概率 } if(a[0]==‘a‘) add(sum1,sum2); else { if(check(sum1,sum2)) printf("yes\n"); else printf("no\n"); } } return 0; }
此外还有其他方法:
#include<iostream> #include<cstdio> #include<cstdlib> #include<cstring> #include<algorithm> #include<cmath> #define ULL unsigned long long #define P 1000000007 using namespace std; inline int read() { int f=1,x=0; char ch=getchar(); while(ch<‘0‘ || ch>‘9‘) {if(ch==‘-‘) f=-1; ch=getchar();} while(ch>=‘0‘ && ch<=‘9‘) {x=x*10+ch-‘0‘; ch=getchar();} return x*f; } int n,cnt; ULL v[30005]; char a[10],c[205]; int i,j; void add(int x) { v[++cnt]=x; } bool check(int x) { for(int k=1;k<=cnt;k++) { if(v[k]==x) return 1; } return 0; } int main() { n=read(); for(i=1;i<=n;i++) { scanf("%s",a); gets(c); int len=strlen(c); ULL sum=0; for(j=0;j<len;j++) { sum=sum*P+c[j]; } if(a[0]==‘a‘) add(sum); else { if(check(sum)) printf("yes\n"); else printf("no\n"); } } return 0; }
石乐志的尝试↓:
#include<iostream> #include<cstdio> #include<cstdlib> #include<cstring> #include<algorithm> #include<cmath> using namespace std; inline int read() { int f=1,x=0; char ch=getchar(); while(ch<‘0‘ || ch>‘9‘) {if(ch==‘-‘) f=-1; ch=getchar();} while(ch>=‘0‘ && ch<=‘9‘) {x=x*10+ch-‘0‘; ch=getchar();} return x*f; } int n,tot; char a[10],s[205]; int ts[900005][300]; bool book[900005]; int i,j; void make_trie() { int len=strlen(s),u=0; for(int k=0;k<len;k++) { int c=s[k]; if(!ts[u][c]) ts[u][c]=++tot; u=ts[u][c]; } book[u]=1; } bool find_trie() { int len=strlen(s),u=0; for(int k=0;k<len;k++) { int c=s[k]; if(!ts[u][c]) return 0; u=ts[u][c]; } if(book[u]) return 1; else return 0; } int main() { n=read(); for(i=1;i<=n;i++) { scanf("%s",a); gets(s); if(a[0]==‘a‘) { make_trie(); } else { if(find_trie()) printf("yes\n"); else printf("no\n"); } } return 0; }
本文部分图片来源于网络
部分内容参考《信息学奥赛一本通.提高篇》第二部分第一章 哈希和哈希表
若需转载,请注明https://www.cnblogs.com/llllllpppppp/p/9746749.html
~祝大家编程顺利~
原文:https://www.cnblogs.com/llllllpppppp/p/9746749.html