

必做图
- 该部分描述了用户通过小程序点菜拍照能够进行的操作,以及拍照识别后的支付和数据的处理
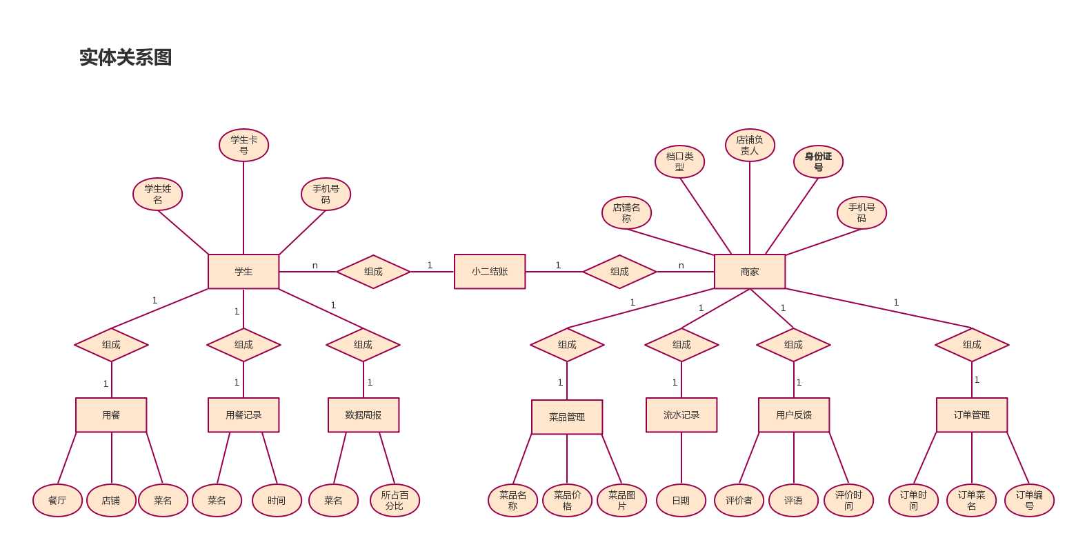
- 解决了用户的可使用范围,通过我们的系统可以进行自助结账,点餐,数据周报,菜品调整等功能

- 类图描述了系统每个部分之间的关系、连接情况。
- 面临模块太多,比较复杂的问题
- 解决了利用类体关系图解决了开发者对各个类体之间关系的宏观认识

- 这里描述的是系统的学生/教师和商家所在界面下的主要行为对应的结果。
- 面临学生/教师端的分支结构多,在页面设计和返回的逻辑上有一定的复杂性等问题。
- 解决了页面之间跳转的选择问题,以及标明学生/教师界端与商家端的联系,使设计界面的时候更为便捷。

- 状态图(statechart diagram)是描述一个实体基于事件反应的动态行为,
- 显示了该实体如何根据当前所处的状态对不同的事件做出反应,以及由于各种事件的发生而引起的状态之间的转移。

- 该部分主要介绍了项目的所拥有的模块,以及每个模块所附有的属性。
- 主要解决了功能模块的划分,以及属性之间的关系,展示了项目所需要的数据

其他图
- 时序图是一种UML交互图。它通过描述对象之间发送消息的时间顺序显示多个对象之间的动态协作。
- 面临着需要先与类图,活动图同一等问题
- 解决了展示对象之间交互的顺序。将交互行为建模为消息传递,通过描述消息是如何在对象间发送和接收的来动态展示对象之间的交互;

泳道图
- 该部分描述了各部门的职能和他们之间的联系还有整个项目的不同阶段。
- 方便的描述了各职位的职能流程,直观描述了各职位的逻辑关系,便于理解项目流程。


- 基本表达系统的基本功能, 描述了软件大致需要实现的功能。
- 如何对于相关的类进行整合使之成为更加简练的包,对于相关包之间的关系如何显示比较好。
- 大致了解整个软件的使用过程
- 对于繁杂的类实现相当于文件夹的功能, 看起来更加简洁。
- 实现了uml的附加功能之一。

| PSP | Personal Software Process Stages | 预估耗时(分钟) | 实际耗时(分钟) |
| Planning | 计划 | 90 | 120 |
| ?Estimate | ?估计这个任务需要多少时间 | 500 | 730 |
| Development | 开发 | 40 | 30 |
| ?Analysis | ?需求分析 (包括学习新技术) | 150 | 200 |
| ?Design Spec | ?生成设计文档 | 30 | 20 |
| ?Design Review | ?设计复审 | 20 | 15 |
| ?Coding Standard | ?代码规范(为目前的开发制定合适的规范) | 10 | 20 |
| ?Design | ?具体设计 | 10 | 20 |
| ?Coding | ?具体编码 | 150 | 300 |
| ?Code Review | ?代码复审 | 30 | 30 |
| ?Test | ?测试(自我测试,修改代码,提交修改) | 20 | 20 |
| Reporting | 报告 | 30 | 20 |
| ?Test Repor | ?测试报告 | 20 | 15 |
| ?Size Measurement | ?计算工作量 | 40 | 20 |
| ?Postmortem & Process Improvement Plan | ?事后总结, 并提出过程改进计划 | 30 | 20 |
| 合计 | 580 | 730 |
| 成员 | 参与 | 贡献比例 |
| 卢泽明 | 用例图设计 | 13% |
| 张扬 | 状态图设计 | 15% |
| 刘浩 | 类图设计 | 15% |
| 葛亮 | 活动图设计 | 14% |
| 蔡文斌 | 实体关系图 | 16% |
| 李泓 | 泳道图 | 14% |
| 何家伟 | 时序图 | 13 % |
| 成员 | 参与 | 贡献比例 |
| 后敬甲 | 燃尽图、博客补充(本组)+E-R图、博客整理(临时组) | 12% |
| 卢泽明 | 用例图 | 15% |
| 刘浩 | 类图设计 | 16% |
| 葛亮 | 活动图设计 | 15% |
| 蔡文斌 | 实体关系图设计+WBS图设计+博客整理 | 18% |
| 黄婧茹 | 包图(本组)+包图(临时组) | 12% |
| 黄泽 | 时序图补充(本组)+泳道图、E-R图(临时组) | 12 % |
- 我作为临时组员,交换到了第九组,完成本次作业。
- 工作氛围:整体还不错,大家都很认真的在做自己的部分,缺点是整体沟通欠佳。
- 行动力:行动力也很不错,每个人能及时完成自己的部分和内容。
- 临时队长:临时队长是朱跃安同学,能够及时的分配任务,督促大家完成,但事先的沟通和准备要再加强。
- 其他队的工作氛围:工作氛围挺好的,而且就是组内有什么不懂的提出来就是了,我们团队也挺好的。
- 行动力:确定了任务之后大家也都是努力做自己该做的部分,效率很高,我觉得他们队值得我们学习的一点就是分工精细,并且有时间概念
- 临时组长也是大概每隔30分钟会过来看一下任务进展,而且一开始就有约定十点半就把自己负责的那部分的图做完,内容写完,以此后面有充足的时间准备其他的。
- 时间观念真的值得我们小组好好借鉴。我们小组到了要交前五分钟还在匆忙的赶,约定十一点五十这个时间是真的不利于后面精修。
- 临时队长:我觉得临时队长的一个值得我们团队借鉴的优点就是,分而治之。分的很细,整合的时候也很细,就比如有好几种uml图,最后老师会提示字体版面要注意让看博客的能看清,那他就会很明确的
- 对于这次的这波操作,很幸运的是自己没有被换走,依然留在了自己的队里
- 换过来的同学都认识,但是因为之前没配合过,还是会担心最后效果怎么样
- 好在在临时组长分配完任务后,大家有条不紊的进行自己负责的部分,遇到问题时互相交流,最后的成果还是很OK的。
- 夸赞一波自己的队友,很给力,被换到我们组的小伙伴也相当认真,点个赞
- 临时队长张弛有度,对突发事件有着很好的掌控,有大将风范。
- 新队友适应能力普遍很强,对我来说心理上还是与一定压力的,感觉如果不能迅速准确地画出自己负责的 部分,就给小组丢人了。
- 氛围的话,不是很好比较,因为原组也没有在现场一起进行过合作,通过现场实践,发现自己的工作效率提升了不少,并且感受到了协作间的阻力。每个人的工作看似相对独立,但实则联系紧密。收获了工作状态下的沟通心得和一定的调节能力。
- 按照分配我留在了原来的队伍,所以感觉队伍氛围没有变化很大。
- 得利于昨天晚上的临时开会,我们队对每个人的任务分配都很清楚,了解了自己的分工后都有主动去了解具体应该要做什么,所以今天上手的速度和效果都还不错,当然也得利于临时队长的优秀指挥和转来同学的认真付出和配合。
- 总体感想:说实话那天晚上突然知道自己要被换到其他组是十分懵逼的,急了好久,但是也没办法,和那组的成员交流了一下安装了需要用到的软件就开始画图了,真的充满了不安感,但是总的来说这次更换队员的活动是一次意义非凡的活动,带给我很多思考。
- 工作氛围:新队伍的工作氛围相当积极,因为人数比较多,大家似乎都争着抢工作,好在有临时组长组织协调才没有乱套,相比之下因为人数少的原因,我原来的小组的工作积极性没有那么高,但是非常有秩序,一切都听队长安排。
- 行动力:行动力的方面上,可能是因为新组长求稳,我的新组采取的策略是先一起做完必做的五张图片,再分配(其实是自愿)选作任务图,事实上这样就造成了2-3个人围着一张图做的情况,即便有软件有协同工作的功能,有时也总会有一个人没事干,这就造成了人力资源的浪费。我觉得我更赞同我原来组的做法,将选做图也当作必做图每人分配一张,一并做了,虽然人数更少,但是最后大家都完美完成,效率非常高。
- 临时组长:我新组的临时组长是王全炯,挺佩服他做的准备工作的:新队员拉群、对于各个图的讨论、各种素材集合为pdf...但是可能是因为是新组长的原因,统筹规划工作方面做的不是很好,相比我原来的组长还略有些逊色。
- Challenge:自己担任起临时队长的任务,一方面需要统筹每个人的任务,一方面需要将自己的模块做好,并需要在新队友有疑问时给出解答,算是对自己的一个小挑战。
- Combination:队友的‘’出走‘’和“引进”,首先就是要对接好工作,将新队友融入到我们团队中。新来的队友都很强,在前一晚知道我们队要做什么,第二天就能快速上手项目的UML,并且完成度较高,值得称赞。
- Performance:我觉得今天我们团队表现的比较出色,不论是新队友还是老队友,大家执行力非常强,完成速度也非常可观。浩哥的类图之多,实现之难,文斌完成速度之快,效率之高等等。
- Shortcoming:今天比较遗憾的是我们的UML图并不是很好看,审美还需要提高。
- 初来新组的不适应,需要时间来知道新组在做什么
- 关心、担心自己原来的组(因为是组长)
- 新组因为都认识,配合的还不错,(*^__^*)
- 工作氛围:小二结账队员相互之间都很友好,对我们这些新队友也都很和善,有问题能够主动帮忙,在我工作迟迟没有完成时也在旁边一直鼓励、帮助我。
- 行动力:具体没有什么观察,但在我遇到问题或者对产品功能不清楚的时候团队的成员都会主动询问我有什么不理解的地方,在确认有需要改动时也能够很快的对设计做出改动。
- 临时队长对比原队长:感觉都蛮好的,两个队长都是很和善的人,在有问题的时候可以慢慢相互沟通交流;新队长也会主动询问新队友是否有需要帮助的地方,在有困难的时候基本上是“随叫随到”。
- 小白吃队 工作氛围良好,分工明确,执行力强,行动快
- 临时队长分配合理,有威信,缺点:直男审美
原文:https://www.cnblogs.com/peacepeacepeace/p/9822567.html