| 模块序号 | 模块名 | 模块具体内容 |
|---|---|---|
| 1 | 登陆注册模块 | 用户的登陆与注册 |
| 2 | 个人信息模块 | 用户的个人信息 |
| 3 | 累计反馈模块 | 用户世界树的更新成长以及实时天气温度等信息 |
| 4 | 计划模块 | 以日历形式显示用户制定的计划,分个人和团队 |
| 5 | 闹钟模块 | 设置关联闹钟,优先级以及提醒方式 |
| 负责人 | 分工明细 | TODO-list |
|---|---|---|
| 白晨曦 | 1.规划项目进程;2.组织会议、分配任务;3.负责UI设计;4.参与文档拟写 | 完成各个界面的UI设计稿 |
| 陈德斌 | 辅助项目原型的逻辑功能设计 | 协同同何裕捷完成项目原型逻辑功能设计 |
| 林志华 | 1.负责前端的开发;2.辅助pm进行项目规划 | 个人信息模块前端开发 |
| 何裕捷 | 负责项目原型的逻辑功能设计 | 完成项目原型逻辑功能设计 |
| 黄培鑫 | 负责前端的设计、开发 | 完成登陆注册模块前端开发 |
| 蔡子阳 | 负责网络接口 | 完成网络接口的设计与开发 |
| 李麒 | 1.负责后台的设计、搭建;2.主要功能程序编写 | 完成后台构建以及累计反馈模块的实现 |
| 乐忠豪 | 1.辅助后台的设计、搭建;2.搭建数据库 | 闹钟模块的实现,搭建数据库 |
| 王焕仁 | 1.辅助后台的设计、搭建;2.辅助主要功能编写 | 计划模块的实现 |

描述的部分:
面临的问题:
解决的问题:
附图:

描述的部分:
面临的问题:
解决的问题:
附图:

描述的部分:
面临的问题:
解决的问题:
附图:

描述的部分:
面临的问题:
解决的问题:
附图:

描述的部分:
面临的问题:
解决的问题:
附图:

描述的部分:
面临的问题:
解决的问题:
附图:

描述的部分:
面临的问题:
解决的问题:
附图:

描述的部分:
面临的问题:
解决的问题:
附图:
]
描述的部分:
面临的问题:
解决的问题:
附图:

描述的部分:
面临的问题:
解决的问题:
附图:

描述的部分:
面临的问题:
解决的问题:
附图:

描述的部分:
面临的问题:
解决的问题:
附图:

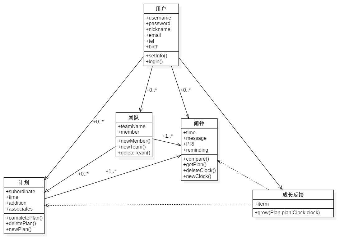
描述的部分:
这里是软件所拥有的实体以及它们之间的关系
面临的问题:
如何清晰地展示我们软件的一个实体属性以及之间的关系。
解决的问题:
能让用户和程序员更清晰地了解到软件的构成。
附图:

描述的部分:
面临的问题:
如何描述接口和系统功能
解决的问题:
在有交互的界面标注接口,系统功能分为直接调度和程序调用
附图:

描述的部分:
面临的问题:
解决的问题:
附图:

描述的部分:
面临的问题:
解决的问题:
附图:

描述的部分:
面临的问题:
解决的问题:
附图:

| PSP2.1 | Personal Software Process Stages | 预估耗时(分钟) | 实际耗时(分钟) |
|---|---|---|---|
| Planning | 计划 | 180 | 190 |
| · Estimate | · 估计这个任务需要多少时间 | 5 | 5 |
| Development | 开发 | 90 | 120 |
| · Analysis | · 需求分析 (包括学习新技术) | 60 | 60 |
| · Design Spec | · 生成设计文档 | 30 | 60 |
| · Design Review | · 设计复审 (和同事审核设计文档) | 0 | 0 |
| · Coding Standard | · 代码规范 (为目前的开发制定合适的规范) | 0 | 0 |
| · Design | · 具体设计 | 0 | 0 |
| · Coding | · 具体编码 | 0 | 0 |
| · Code Review | · 代码复审 | 0 | 0 |
| · Test | · 测试(自我测试,修改代码,提交修改) | 0 | 0 |
| Reporting | 报告 | 80 | 80 |
| · Test Report | · 测试报告 | 0 | 0 |
| · Size Measurement | · 计算工作量 | 20 | 20 |
| · Postmortem & Process Improvement Plan | · 事后总结, 并提出过程改进计划 | 60 | 60 |
| 合计 | 350 | 390 |
| 短学号 | 姓名 | 此次作业任务 | 贡献分配 | 备注 |
|---|---|---|---|---|
| 214 | 何裕捷 | 用例图 | 13.5% | 临时队长 |
| 123 | 李麒 | 对象图;写博客 | 13% | |
| 104 | 陈德斌 | 实体关系图 | 12.5% | |
| 217 | 黄培鑫 | 状态图 | 12.5% | |
| 233 | 王焕仁 | 活动图 | 12% | |
| 212 | 高裕翔 | 构件图 | 11% | |
| 081600410 | 胡青元 | 顺序图 | 12.5 % | |
| 102 | 蔡子阳 | 类图;部署图 | 13% |
| 短学号 | 姓名 | 此次作业任务 | 贡献分配 | 备注 |
|---|---|---|---|---|
| 101 | 白晨曦 | 组织 | 5% | 原组长 |
| 214 | 何裕捷 | 用例图 | 15% | 临时队长 |
| 123 | 李麒 | 对象图;写博客 | 16% | |
| 104 | 陈德斌 | 实体关系图 | 13% | |
| 217 | 黄培鑫 | 状态图 | 13% | |
| 233 | 王焕仁 | 活动图 | 12% | |
| 102 | 蔡子阳 | 类图;部署图;alpha版本分工;燃尽图 | 22% | |
| 128 | 林志华 | 完善构图 | 2 % | |
| 121 | 乐忠豪 | 完善构图 | 2% |
这次特殊环节我被换到了第九队,一开始得知这个情况的时候有点小难受,因为那个队的人我都不熟。不过今天体验了一下,感觉挺有趣的,我一去就被委以重任,被叫去做用例图和活动图,emm,感觉不错。
我换去的那个队氛围挺好的,临时队长为人也很亲切,行动力不错,但感觉我们原队的队长在组织行动方面更胜一筹。
原文:https://www.cnblogs.com/qwe1/p/9822991.html