rm -rf menu git clone http://github.com/mengning/menu.git make rootfs查看增加的time 和time_asm命令


我选用的是上周使用的rename,首先编辑menu中的test.c文件,给MenuOS增加rename和rename_asm命令,如图

运行可以看到MenuOS中新增两条命令:

使用gdb跟踪sys_rename,在sys_rename处设置断点,在MenuOS中执行rename命令,停在SyS_rename处,然后单步执行。

#ifdef CONFIG_X86_32 set_system_trap_gate(SYSCALL_VECTOR, &system_call); set_bit(SYSCALL_VECTOR, used_vectors); #endif RING0_INT_FRAME
ASM_CLAC
pushl_cfi %eax //保存系统调用号;
SAVE_ALL //将用到的所有CPU寄存器保存到栈中
GET_THREAD_INFO(%ebp) //ebp用于存放当前进程thread_info结构的地址
testl $_TIF_WORK_SYSCALL_ENTRY,TI_flags(%ebp)
jnz syscall_trace_entry
cmpl $(nr_syscalls), %eax //检查系统调用号
jae syscall_badsys //不合法,跳入到异常处理
syscall_call:
call *sys_call_table(,%eax,4) //对照系统调用号在系统调用表中寻找相应服务例程
movl %eax,PT_EAX(%esp) //保存返回值到栈中
syscall_exit:
testl $_TIF_ALLWORK_MASK, %ecx //检查是否需要处理信号
jne syscall_exit_work //需要,进入 syscall_exit_work,这里是最常见的系统调度时机
restore_all:
TRACE_IRQS_IRET //恢复现场
irq_return:
INTERRUPT_RETURN //iret
从entry(system_call)开始看这段代码,根据系统调用号来查sys_call_table表中的位置,调用系统调用对应的系统函数,在syscall_exit里面判断当前的任务是否需要处理syscall_exit_work,进入syscall_exit_work,这是最常见的进程调度时机点。
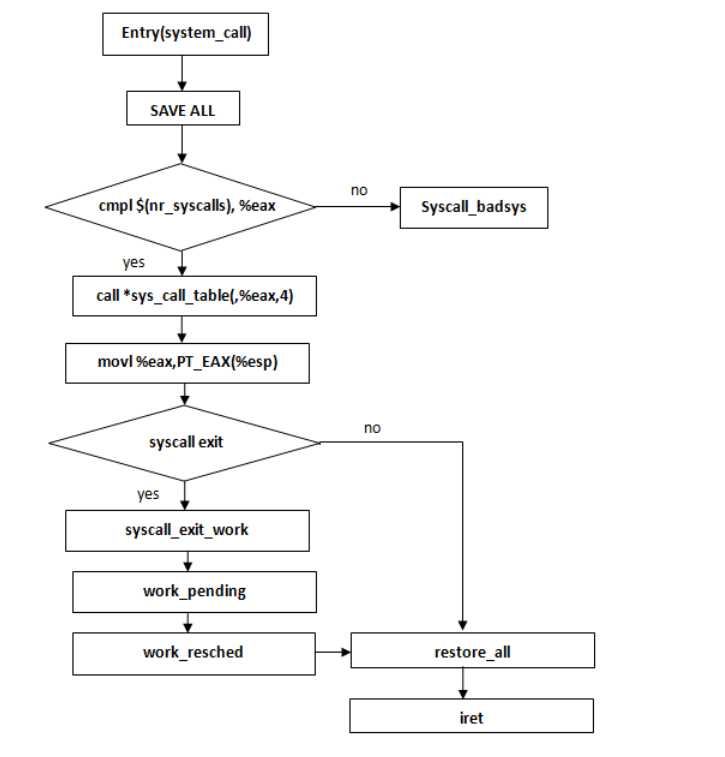
System_call流程图如下图所示:

如图,流程图中涉及syscall_exit_work内部处理的一些关键点,大致的过程是syscall_exit_work需要跳转到work_pending,里面有work_notifysig处理信号。还有work_resched是需要重新调度的,这里是进程调度的时机点call schedule,调度完后之后就会跳转到restore_all,恢复现场返回系统调用到用户态。
2018-2019-1 20189203《linux内核原理与分析》第六周作业
原文:https://www.cnblogs.com/23du/p/9978734.html