首页 > 其他 > 详细

[翻译]Review——The Inner Workings Of Virtual DOM

时间:2019-03-30 10:42:45      阅读:147      评论:0      收藏:0      [点我收藏+]

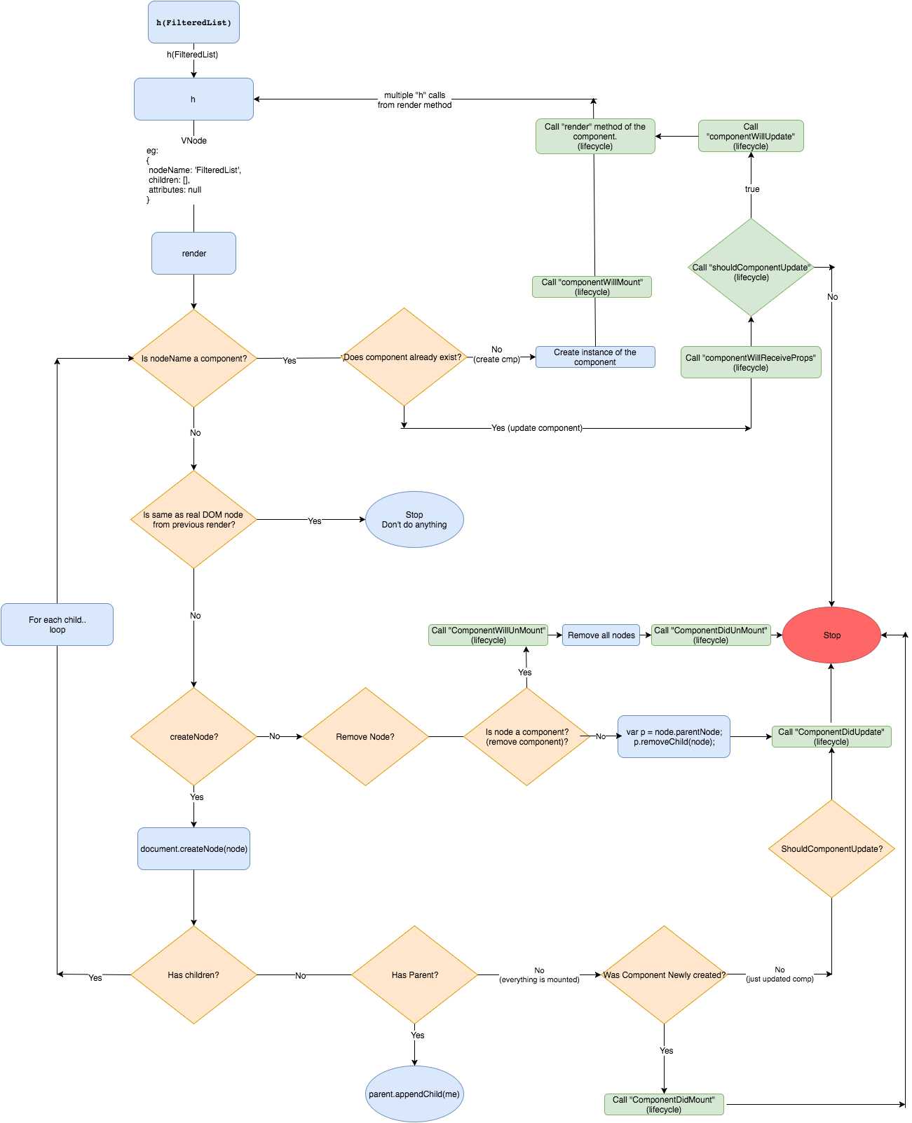
The Inner Workings Of Virtual DOM 虚拟DOM的内部工作机制

原文地址:https://medium.com/@rajaraodv/the-inner-workings-of-virtual-dom-666ee7ad47cf

技术分享图片

虚拟DOM是一种魔法。

—— 下班翻.. ——

[翻译]Review——The Inner Workings Of Virtual DOM

原文:https://www.cnblogs.com/bbcfive/p/10625370.html

(0)
(0)
   
举报
评论 一句话评论(0
关于我们 - 联系我们 - 留言反馈 - 联系我们:wmxa8@hotmail.com
© 2014 bubuko.com 版权所有
打开技术之扣,分享程序人生!