Spark中的数据倾斜问题主要指shuffle过程中出现的数据倾斜问题,是由于不同的key对应的数据量不同导致的不同task所处理的数据量不同的问题。
例如,reduce点一共要处理100万条数据,第一个和第二个task分别被分配到了1万条数据,计算5分钟内完成,第三个task分配到了98万数据,此时第三个task可能需要10个小时完成,这使得整个Spark作业需要10个小时才能运行完成,这就是数据倾斜所带来的后果。
注意,要区分开数据倾斜与数据量过量这两种情况,数据倾斜是指少数task被分配了绝大多数的数据,因此少数task运行缓慢;数据过量是指所有task被分配的数据量都很大,相差不多,所有task都运行缓慢。
数据倾斜的表现:
1. Spark作业的大部分task都执行迅速,只有有限的几个task执行的非常慢,此时可能出现了数据倾斜,作业可以运行,但是运行得非常慢;
2. Spark作业的大部分task都执行迅速,但是有的task在运行过程中会突然报出OOM,反复执行几次都在某一个task报出OOM错误,此时可能出现了数据倾斜,作业无法正常运行。
定位数据倾斜问题:
1. 查阅代码中的shuffle算子,例如reduceByKey、countByKey、groupByKey、join等算子,根据代码逻辑判断此处是否会出现数据倾斜;
2. 查看Spark作业的log文件,log文件对于错误的记录会精确到代码的某一行,可以根据异常定位到的代码位置来明确错误发生在第几个stage,对应的shuffle算子是哪一个;
①避免shuffle过程·
绝大多数情况下,Spark作业的数据来源都是Hive表,这些Hive表基本都是经过ETL之后的昨天的数据。为了避免数据倾斜,我们可以考虑避免shuffle过程,如果避免了shuffle过程,那么从根本上就消除了发生数据倾斜问题的可能。
如果Spark作业的数据来源于Hive表,那么可以先在Hive表中对数据进行聚合,例如按照key进行分组,将同一key对应的所有value用一种特殊的格式拼接到一个字符串里去,这样,一个key就只有一条数据了;之后,对一个key的所有value进行处理时,只需要进行map操作即可,无需再进行任何的shuffle操作。通过上述方式就避免了执行shuffle操作,也就不可能会发生任何的数据倾斜问题。
对于Hive表中数据的操作,不一定是拼接成一个字符串,也可以是直接对key的每一条数据进行累计计算。
要区分开,处理的数据量大和数据倾斜的区别。
② 缩小key粒度(增大数据倾斜可能性,降低每个task的数据量)
key的数量增加,可能使数据倾斜更严重。
③ 增大key粒度(减小数据倾斜可能性,增大每个task的数据量)
如果没有办法对每个key聚合出来一条数据,在特定场景下,可以考虑扩大key的聚合粒度。
例如,目前有10万条用户数据,当前key的粒度是(省,城市,区,日期),现在我们考虑扩大粒度,将key的粒度扩大为(省,城市,日期),这样的话,key的数量会减少,key之间的数据量差异也有可能会减少,由此可以减轻数据倾斜的现象和问题。(此方法只针对特定类型的数据有效,当应用场景不适宜时,会加重数据倾斜)
如果在Spark作业中允许丢弃某些数据,那么可以考虑将可能导致数据倾斜的key进行过滤,滤除可能导致数据倾斜的key对应的数据,这样,在Spark作业中就不会发生数据倾斜了。
当方案一和方案二对于数据倾斜的处理没有很好的效果时,可以考虑提高shuffle过程中的reduce端并行度,reduce端并行度的提高就增加了reduce端task的数量,那么每个task分配到的数据量就会相应减少,由此缓解数据倾斜问题。
①reduce端并行度的设置
在大部分的shuffle算子中,都可以传入一个并行度的设置参数,比如reduceByKey(500),这个参数会决定shuffle过程中reduce端的并行度,在进行shuffle操作的时候,就会对应着创建指定数量的reduce task。对于Spark SQL中的shuffle类语句,比如group by、join等,需要设置一个参数,即spark.sql.shuffle.partitions,该参数代表了shuffle read task的并行度,该值默认是200,对于很多场景来说都有点过小。
增加shuffle read task的数量,可以让原本分配给一个task的多个key分配给多个task,从而让每个task处理比原来更少的数据。举例来说,如果原本有5个key,每个key对应10条数据,这5个key都是分配给一个task的,那么这个task就要处理50条数据。而增加了shuffle read task以后,每个task就分配到一个key,即每个task就处理10条数据,那么自然每个task的执行时间都会变短了。
②reduce端并行度设置存在的缺陷
提高reduce端并行度并没有从根本上改变数据倾斜的本质和问题(方案一和方案二从根本上避免了数据倾斜的发生),只是尽可能地去缓解和减轻shuffle reduce task的数据压力,以及数据倾斜的问题,适用于有较多key对应的数据量都比较大的情况。
该方案通常无法彻底解决数据倾斜,因为如果出现一些极端情况,比如某个key对应的数据量有100万,那么无论你的task数量增加到多少,这个对应着100万数据的key肯定还是会分配到一个task中去处理,因此注定还是会发生数据倾斜的。所以这种方案只能说是在发现数据倾斜时尝试使用的第一种手段,尝试去用嘴简单的方法缓解数据倾斜而已,或者是和其他方案结合起来使用。
在理想情况下,reduce端并行度提升后,会在一定程度上减轻数据倾斜的问题,甚至基本消除数据倾斜;但是,在一些情况下,只会让原来由于数据倾斜而运行缓慢的task运行速度稍有提升,或者避免了某些task的OOM问题,但是,仍然运行缓慢,此时,要及时放弃方案三,开始尝试后面的方案。
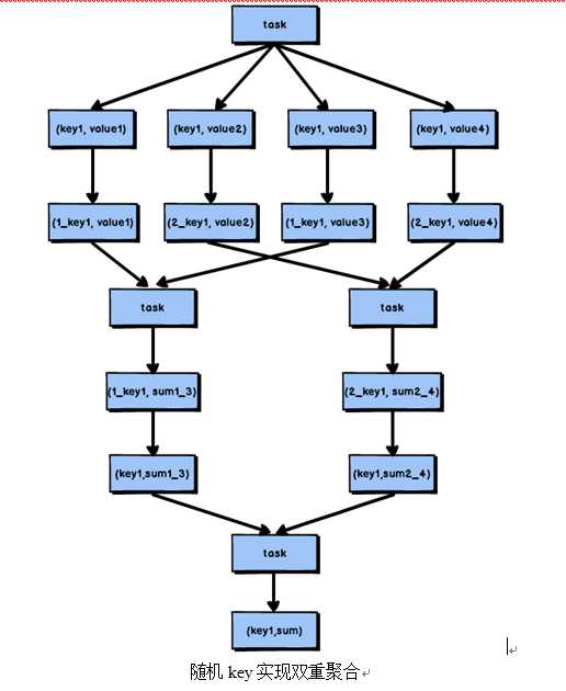
当使用了类似于groupByKey、reduceByKey这样的算子时,可以考虑使用随机key实现双重聚合,如图所示:

首先,通过map算子给每个数据的key添加随机数前缀,对key进行打散,将原先一样的key变成不一样的key,然后进行第一次聚合,这样就可以让原本被一个task处理的数据分散到多个task上去做局部聚合;随后,去除掉每个key的前缀,再次进行聚合。
此方法对于由groupByKey、reduceByKey这类算子造成的数据倾斜由比较好的效果,仅仅适用于聚合类的shuffle操作,适用范围相对较窄。如果是join类的shuffle操作,还得用其他的解决方案。
此方法也是前几种方案没有比较好的效果时要尝试的解决方案。
正常情况下,join操作都会执行shuffle过程,并且执行的是reduce join,也就是先将所有相同的key和对应的value汇聚到一个reduce task中,然后再进行join。普通join的过程如下图所示:

普通的join是会走shuffle过程的,而一旦shuffle,就相当于会将相同key的数据拉取到一个shuffle read task中再进行join,此时就是reduce join。但是如果一个RDD是比较小的,则可以采用广播小RDD全量数据+map算子来实现与join同样的效果,也就是map join,此时就不会发生shuffle操作,也就不会发生数据倾斜。
(注意,RDD是并不能进行广播的,只能将RDD内部的数据通过collect拉取到Driver内存然后再进行广播)
不使用join算子进行连接操作,而使用Broadcast变量与map类算子实现join操作,进而完全规避掉shuffle类的操作,彻底避免数据倾斜的发生和出现。将较小RDD中的数据直接通过collect算子拉取到Driver端的内存中来,然后对其创建一个Broadcast变量;接着对另外一个RDD执行map类算子,在算子函数内,从Broadcast变量中获取较小RDD的全量数据,与当前RDD的每一条数据按照连接key进行比对,如果连接key相同的话,那么就将两个RDD的数据用你需要的方式连接起来。
根据上述思路,根本不会发生shuffle操作,从根本上杜绝了join操作可能导致的数据倾斜问题。
当join操作有数据倾斜问题并且其中一个RDD的数据量较小时,可以优先考虑这种方式,效果非常好。map join的过程如图

不适用的场景分析:
由于Spark的广播变量是在每个Executor中保存一个副本,如果两个RDD数据量都比较大,那么如果将一个数据量比较大的RDD做成广播变量,那么很有可能会造成内存溢出。
在Spark中,如果某个RDD只有一个key,那么在shuffle过程中会默认将此key对应的数据打散,由不同的reduce端task进行处理。
当由单个key导致数据倾斜时,可有将发生数据倾斜的key单独提取出来,组成一个RDD,然后用这个原本会导致倾斜的key组成的RDD根其他RDD单独join,此时,根据Spark的运行机制,此RDD中的数据会在shuffle阶段被分散到多个task中去进行join操作。倾斜key单独join的流程如图

1. 适用场景分析:
对于RDD中的数据,可以将其转换为一个中间表,或者是直接使用countByKey()的方式,看一个这个RDD中各个key对应的数据量,此时如果你发现整个RDD就一个key的数据量特别多,那么就可以考虑使用这种方法。
当数据量非常大时,可以考虑使用sample采样获取10%的数据,然后分析这10%的数据中哪个key可能会导致数据倾斜,然后将这个key对应的数据单独提取出来。
2. 不适用场景分析:
如果一个RDD中导致数据倾斜的key很多,那么此方案不适用。
如果在进行join操作时,RDD中有大量的key导致数据倾斜,那么进行分拆key也没什么意义,此时就只能使用最后一种方案来解决问题了,对于join操作,我们可以考虑对其中一个RDD数据进行扩容,另一个RDD进行稀释后再join。
我们会将原先一样的key通过附加随机前缀变成不一样的key,然后就可以将这些处理后的“不同key”分散到多个task中去处理,而不是让一个task处理大量的相同key。这一种方案是针对有大量倾斜key的情况,没法将部分key拆分出来进行单独处理,需要对整个RDD进行数据扩容,对内存资源要求很高。
1. 核心思想:
选择一个RDD,使用flatMap进行扩容,对每条数据的key添加数值前缀(1~N的数值),将一条数据映射为多条数据;(扩容)
选择另外一个RDD,进行map映射操作,每条数据的key都打上一个随机数作为前缀(1~N的随机数);(稀释)
将两个处理后的RDD,进行join操作。

局限性:
如果两个RDD都很大,那么将RDD进行N倍的扩容显然行不通;
使用扩容的方式只能缓解数据倾斜,不能彻底解决数据倾斜问题。
使用方案七对方案六进一步优化分析:
当RDD中有几个key导致数据倾斜时,方案六不再适用,而方案七又非常消耗资源,此时可以引入方案七的思想完善方案六:
1. 对包含少数几个数据量过大的key的那个RDD,通过sample算子采样出一份样本来,然后统计一下每个key的数量,计算出来数据量最大的是哪几个key。
2. 然后将这几个key对应的数据从原来的RDD中拆分出来,形成一个单独的RDD,并给每个key都打上n以内的随机数作为前缀,而不会导致倾斜的大部分key形成另外一个RDD。
3. 接着将需要join的另一个RDD,也过滤出来那几个倾斜key对应的数据并形成一个单独的RDD,将每条数据膨胀成n条数据,这n条数据都按顺序附加一个0~n的前缀,不会导致倾斜的大部分key也形成另外一个RDD。
4. 再将附加了随机前缀的独立RDD与另一个膨胀n倍的独立RDD进行join,此时就可以将原先相同的key打散成n份,分散到多个task中去进行join了。
5. 而另外两个普通的RDD就照常join即可。
6. 最后将两次join的结果使用union算子合并起来即可,就是最终的join结果。
在Shuffle过程,reduce端task并不是等到map端task将其数据全部写入磁盘后再去拉取,而是map端写一点数据,reduce端task就会拉取一小部分数据,然后立即进行后面的聚合、算子函数的使用等操作。
reduce端task能够拉取多少数据,由reduce拉取数据的缓冲区buffer来决定,因为拉取过来的数据都是先放在buffer中,然后再进行后续的处理,buffer的默认大小为48MB。
reduce端task会一边拉取一边计算,不一定每次都会拉满48MB的数据,可能大多数时候拉取一部分数据就处理掉了。
虽然说增大reduce端缓冲区大小可以减少拉取次数,提升Shuffle性能,但是有时map端的数据量非常大,写出的速度非常快,此时reduce端的所有task在拉取的时候,有可能全部达到自己缓冲的最大极限值,即48MB,此时,再加上reduce端执行的聚合函数的代码,可能会创建大量的对象,这可难会导致内存溢出,即OOM。
如果一旦出现reduce端内存溢出的问题,我们可以考虑减小reduce端拉取数据缓冲区的大小,例如减少为12MB。
在实际生产环境中是出现过这种问题的,这是典型的以性能换执行的原理。reduce端拉取数据的缓冲区减小,不容易导致OOM,但是相应的,reudce端的拉取次数增加,造成更多的网络传输开销,造成性能的下降。
注意,要保证任务能够运行,再考虑性能的优化。
在Spark作业中,有时会出现shuffle file not found的错误,这是非常常见的一个报错,有时出现这种错误以后,选择重新执行一遍,就不再报出这种错误。
出现上述问题可能的原因是Shuffle操作中,后面stage的task想要去上一个stage的task所在的Executor拉取数据,结果对方正在执行GC,执行GC会导致Executor内所有的工作现场全部停止,比如BlockManager、基于netty的网络通信等,这就会导致后面的task拉取数据拉取了半天都没有拉取到,就会报出shuffle file not found的错误,而第二次再次执行就不会再出现这种错误。
可以通过调整reduce端拉取数据重试次数和reduce端拉取数据时间间隔这两个参数来对Shuffle性能进行调整,增大参数值,使得reduce端拉取数据的重试次数增加,并且每次失败后等待的时间间隔加长。
代码清单4-1 JVM GC导致的shuffle文件拉取失败
val conf = new SparkConf() .set("spark.shuffle.io.maxRetries", "60") .set("spark.shuffle.io.retryWait", "60s")
当Spark作业在运行过程中报错,而且报错信息中含有Serializable等类似词汇,那么可能是序列化问题导致的报错。
序列化问题要注意以下三点:
在一些算子函数里,需要我们有一个返回值,但是在一些情况下我们不希望有返回值,此时我们如果直接返回NULL,会报错,例如Scala.Math(NULL)异常。
如果你遇到某些情况,不希望有返回值,那么可以通过下述方式解决:
2. 在通过算子获取到了一个RDD之后,可以对这个RDD执行filter操作,进行数据过滤,将数值为-1的数据给过滤掉;
3. 在使用完filter算子后,继续调用coalesce算子进行优化。
YARN-client模式的运行原理如下图

在YARN-client模式下,Driver启动在本地机器上,而Driver负责所有的任务调度,需要与YARN集群上的多个Executor进行频繁的通信。
假设有100个Executor, 1000个task,那么每个Executor分配到10个task,之后,Driver要频繁地跟Executor上运行的1000个task进行通信,通信数据非常多,并且通信品类特别高。这就导致有可能在Spark任务运行过程中,由于频繁大量的网络通讯,本地机器的网卡流量会激增。
注意,YARN-client模式只会在测试环境中使用,而之所以使用YARN-client模式,是由于可以看到详细全面的log信息,通过查看log,可以锁定程序中存在的问题,避免在生产环境下发生故障。
在生产环境下,使用的一定是YARN-cluster模式。在YARN-cluster模式下,就不会造成本地机器网卡流量激增问题,如果YARN-cluster模式下存在网络通信的问题,需要运维团队进行解决。
YARN-cluster模式的运行原理如下图

当Spark作业中包含SparkSQL的内容时,可能会碰到YARN-client模式下可以运行,但是YARN-cluster模式下无法提交运行(报出OOM错误)的情况。
YARN-client模式下,Driver是运行在本地机器上的,Spark使用的JVM的PermGen的配置,是本地机器上的spark-class文件,JVM永久代的大小是128MB,这个是没有问题的,但是在YARN-cluster模式下,Driver运行在YARN集群的某个节点上,使用的是没有经过配置的默认设置,PermGen永久代大小为82MB。
SparkSQL的内部要进行很复杂的SQL的语义解析、语法树转换等等,非常复杂,如果sql语句本身就非常复杂,那么很有可能会导致性能的损耗和内存的占用,特别是对PermGen的占用会比较大。
所以,此时如果PermGen的占用好过了82MB,但是又小于128MB,就会出现YARN-client模式下可以运行,YARN-cluster模式下无法运行的情况。
解决上述问题的方法时增加PermGen的容量,需要在spark-submit脚本中对相关参数进行设置,设置方法如代码清单所示。
--conf spark.driver.extraJavaOptions="-XX:PermSize=128M -XX:MaxPermSize=256M"
通过上述方法就设置了Driver永久代的大小,默认为128MB,最大256MB,这样就可以避免上面所说的问题。
当SparkSQL的sql语句有成百上千的or关键字时,就可能会出现Driver端的JVM栈内存溢出。
JVM栈内存溢出基本上就是由于调用的方法层级过多,产生了大量的,非常深的,超出了JVM栈深度限制的递归。(我们猜测SparkSQL有大量or语句的时候,在解析SQL时,例如转换为语法树或者进行执行计划的生成的时候,对于or的处理是递归,or非常多时,会发生大量的递归)
此时,建议将一条sql语句拆分为多条sql语句来执行,每条sql语句尽量保证100个以内的子句。根据实际的生产环境试验,一条sql语句的or关键字控制在100个以内,通常不会导致JVM栈内存溢出。
Spark持久化在大部分情况下是没有问题的,但是有时数据可能会丢失,如果数据一旦丢失,就需要对丢失的数据重新进行计算,计算完后再缓存和使用,为了避免数据的丢失,可以选择对这个RDD进行checkpoint,也就是将数据持久化一份到容错的文件系统上(比如HDFS)。
一个RDD缓存并checkpoint后,如果一旦发现缓存丢失,就会优先查看checkpoint数据存不存在,如果有,就会使用checkpoint数据,而不用重新计算。也即是说,checkpoint可以视为cache的保障机制,如果cache失败,就使用checkpoint的数据。
使用checkpoint的优点在于提高了Spark作业的可靠性,一旦缓存出现问题,不需要重新计算数据,缺点在于,checkpoint时需要将数据写入HDFS等文件系统,对性能的消耗较大。
原文:https://www.cnblogs.com/shengyang17/p/10743627.html