● 定义结构体类型struct date,它含有年、月、日3个成员;
● 定义struct date类型的变量,并从键盘输入初值
● 利用循环语句,计算天数
● 利用分支语句,判断闰年
● 定义候选人struct person结构体,含有姓名、得票数两个成员;
● 定义struct person结构体数组,人数自定,初始得票数为0
● 利用循环输入候选人名字,该人员票数加0
● 输入的候选人不是规定候选人时,相当于废票,不累计
● 定义结构体类型,其他成员有编号、姓名、职业和班级(或职务)
●定义该结构体类型的数组,可有若干数组元素
●利用循环语句输入每条记录的数据,若该记录的职业为“s”,则该记录是学生的,输入该学生的班级;若该记录的职业为“t”,则该记录是教师的,输入该教师的职务
●根据记录的职业来判断,使用哪个printf()语句输出记录
● 定义结构体类型,其成员有人员编号(地址)
●定义该结构体类型的数组,可有n个数组元素
●n个人围成一圈,可以考虑用结构体数组元素中的“下一成员编号”来实现,但是最后一个元素的“下一人员编号”指向第一个
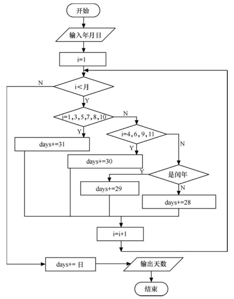
1.问题的简单描述:试利用结构体类型描述年、月、日,输入一个日期,统计日期是本年度第多少天。
2.实验流程图,代码,效果图:

#include<stdio.h> main() { struct date { int year, month,day; }a; int i; int days;days=0; printf("请输入年月日:"); scanf("%d%d%d",&a.year,&a.month,&a.day); for(i=1;i<a.month;i++) { if(i==1||i==3||i==5||i==7||i==8||i==10)days+=31; else if(i==4||i==6||i==9||i==11)days+=30; else if((a.year%4==0&&a.year%100!=0)||a.year%400==0) days+=29; else days+=28; } days+=a.day; printf("%d年%d月%d日是该年的第%d天",a.year,a.month,a.day,days); }

3.分析:对于天数的计算是用循环结构计算前面足月的天数,循环外再加上不足月的天数,并且在加不足月天数的时候记得定义days=0,不然的话,加天数的时候要减去一;我之前就是没定义days=0,所以一直出来是87天。
1.问题的简单描述:在选举中,假设有6位候选人,有10个人参加投票(只能对一位候选人投票),用结构体数组统计各候选人的得票数。
2.实验流程图,代码,效果图:

#include<stdio.h> #include<string.h> struct person { char name[20]; int count; } a[6]={"zhang",0,"li",0,"wang",0,"zhao",0,"liu",0,"zhu",0}; main() { int i,j; char abc[20]; for(i=1;i<=10;i++) { printf("输入候选人名字:\n"); scanf("%s",&abc); for(j=0;j<6;j++) if(strcmp(abc,a[j].name)==0) a[j].count+=1; } for(j=0;j<6;j++) printf(" %s %d \n",a[j].name,a[j].count); }

3.分析:我纠结了很久怎么表示第j位候选人名字与输入名字相同时候的表达,后面看书上提示说用strcmp对abc和输入的name进行比较;然后注意下票数加一就是用上面定义了的结构体。
1.问题的简单描述:编写程序填写表格。从键盘输入学生和教师的信息,若是学生,则班级/职务栏填入班级;若是教师,则班级/职务栏填入职称。
2.实验流程图,代码,效果图:

#include<stdio.h> #include<stdlib.h> struct { int number; char name [30]; char job; union{ int classes; char position[10]; }category; }person[2]; main() { int i; for(i=0;i<2;i++) { printf("输入某人的编号,姓名,职业:\n"); scanf("%d%s%s",&person[i].number,&person[i].name,&person[i].job); if(person[i].job==‘s‘) { printf("输入班级:\n"); scanf("%d",&person[i].category.classes); } else if(person[i].job==‘t‘) { printf("输入教师职称:\n"); scanf("%s",&person[i].category.position); } else { printf("input error!"); abort(); } } printf("\n"); printf("编号\t\t姓名\t\t职业\t\t班级/职务\n"); for(i=0;i<2;i++) { if(person[i].job==‘s‘) printf("%d\t\t%s\t\t%c\t\t%d\n",person[i].number,person[i].name,person[i].job,person[i].category.classes); else printf("%d\t\t%s\t\t%c\t\t%s\n",person[i].number,person[i].name,person[i].job,person[i].category.position); } }

3.分析:刚开始的时候,我输出结果老是不对;我按照书上打的定义name的时候是个指针,输出的时候就什么都没有,要将它定义成数组,才能得出正确答案,就是把*name改成name【10】。
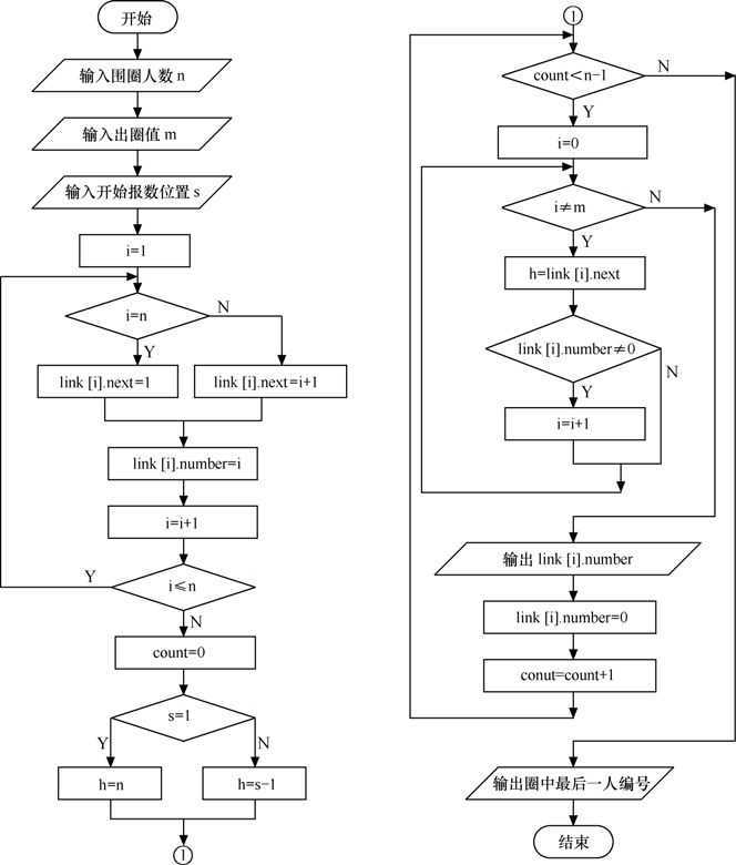
1.问题的简单描述:n个人围成一圈,从第s个人开始按顺时钟1,2,3.....,m的顺序报数,数到m的人出圈,然后从出圈的下一个人开始重复此过程,输入所有出圈人的顺序。n,s,m从键盘输入。
2.实验流程图,代码,效果图:

#include<stdio.h> #define N 10 struct child { int no; int next; }; struct child link[N]; main() { int i,n,m,s,count,h; printf("输入围圈人数,出圈报数,开始报数位置:"); scanf("%d%d%d",&n,&m,&s); for(i=1;i<=n;i++) { if(i==n) link[i].next=1; else link[i].next=i+1; link[i].no=i; } count=0; if(s==1)h=n;else h=s-1; printf("出圈顺序为:"); while(count<n-1) { i=0; while(i!=m) { h=link[h].next; if(link[h].no) i++; } printf("%d, ",link[h].no); link[h].no=0; count++; } for(i=1;i<=n;i++) { if(link[i].no!=0) printf("%d",link[i].no); } }

3.分析:最后一个如果你只看书上的填空就很简单,然后我卡住的地方是在要输出最后留在圈子人数的时候,刚开始的时候用的是count,后面发现输出的结果不对,弄了很久才知道要用link【i】.no。
这次实验课才两节课,加上我对于结构体还不是很熟悉,两节课才做了三题,并且第三题还没时间改;然后知道了比较要用strcmp进行比较,并且书上虽然给了大部分的代码,就比如第三个实验里面的*name,一开始,真的没发现,但就是输出不了结果,也不会报错,自己也要多去看,不要过分依赖书上的;还是输出的时候注意下格式,我在投票的那题里面一开始输出s还是用的%d,就是这种错误还是比较低级的。
原文:https://www.cnblogs.com/backy2/p/11110007.html