我们将为您提供电路图介绍,并告诉您如何使用我们的电路图软件创建电路图。

什么是电路图?
电路图(又名基本图,电气图或电子原理图)是电路的可视化。 它显示了电路中组件之间的流量和关系。 电路图还可视化导线的物理布置以及在不同电子系统中连接它们的组件。

电路图的目的
电路图是作为电路设计的蓝图而创建的。 电路图提供了电路中所有组件的物理排列以及它们之间的导线关系的图形表示。 技术人员创建电路图作为实现电路设计或通信的指南。
了解电路图
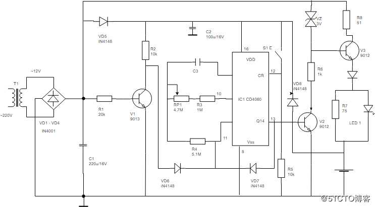
电路图是图形可视化电路。 它提供了一个示意图,显示了电路中元件之间的关系。 上图显示了一个电路图,为您提供有关电路图符号外观的想法。
如何绘制电路图?
从主菜单中选择Diagram> New。
在New Diagram窗口中,选择Circuit Diagram并单击Next。

选择现有电路图模板,或选择空白以从头开始创建。 点击下一步。
输入图表名称,然后单击“确定”。
将所需的电路图符号从调色板拖放到画布上。 用适当的连接线连接它们。

完成后,您可以将图表导出为图像(JPG,PNG,PDF,SVG等)并与您的朋友或同事共享(项目>导出>活动图表作为图像...)。
本文到此结束,感谢你的阅读~
更多精彩内容,欢迎关注后续教程~
原文:https://blog.51cto.com/14499080/2432716