根据jvm的分区,对象分配在堆内存中,可以用下图表示:
Hotspot虚拟机的对象头包括两部分信息,第一部分用于储存对象自身的运行时数据,如哈希码,GC分代年龄,锁状态标志,锁指针等,这部分数据在32bit和64bit的虚拟机中大小分别为32bit和64bit,官方称它为"Mark word",考虑到虚拟机的空间效率,Mark Word被设计成一个非固定的数据结构以便在极小的空间中存储尽量多的信息,它会根据对象的状态复用自己的存储空间,详细情况如下图:
对象头的另外一部分是类型指针,即对象指向它的类元数据的指针,如果对象访问定位方式是句柄访问,那么该部分没有,如果是直接访问,该部分保留。句柄访问方式如下图:
直接访问如下图:
通常所说的对象的内置锁,是对象头Mark Word中的重量级锁指针指向的monitor对象,该对象是在HotSpot底层C++语言编写的(openjdk里面看),简单看一下代码:
//结构体如下 ObjectMonitor::ObjectMonitor() { _header = NULL; _count = 0; _waiters = 0, _recursions = 0; //线程的重入次数 _object = NULL; _owner = NULL; //标识拥有该monitor的线程 _WaitSet = NULL; //等待线程组成的双向循环链表,_WaitSet是第一个节点 _WaitSetLock = 0 ; _Responsible = NULL ; _succ = NULL ; _cxq = NULL ; //多线程竞争锁进入时的单向链表 FreeNext = NULL ; _EntryList = NULL ; //_owner从该双向循环链表中唤醒线程结点,_EntryList是第一个节点 _SpinFreq = 0 ; _SpinClock = 0 ; OwnerIsThread = 0 ; }
ObjectMonitor队列之间的关系转换可以用下图表示:
既然提到了_waitSet和_EntryList(_cxq队列后面会说),那就看一下底层的wait和notify方法
wait方法的实现过程:
//1.调用ObjectSynchronizer::wait方法 void ObjectSynchronizer::wait(Handle obj, jlong millis, TRAPS) { /*省略 */ //2.获得Object的monitor对象(即内置锁) ObjectMonitor* monitor = ObjectSynchronizer::inflate(THREAD, obj()); DTRACE_MONITOR_WAIT_PROBE(monitor, obj(), THREAD, millis); //3.调用monitor的wait方法 monitor->wait(millis, true, THREAD); /*省略*/ } //4.在wait方法中调用addWaiter方法 inline void ObjectMonitor::AddWaiter(ObjectWaiter* node) { /*省略*/ if (_WaitSet == NULL) { //_WaitSet为null,就初始化_waitSet _WaitSet = node; node->_prev = node; node->_next = node; } else { //否则就尾插 ObjectWaiter* head = _WaitSet ; ObjectWaiter* tail = head->_prev; assert(tail->_next == head, "invariant check"); tail->_next = node; head->_prev = node; node->_next = head; node->_prev = tail; } } //5.然后在ObjectMonitor::exit释放锁,接着 thread_ParkEvent->park 也就是wait
总结:通过object获得内置锁(objectMonitor),通过内置锁将Thread封装成OjectWaiter对象,然后addWaiter将它插入以_waitSet为首结点的等待线程链表中去,最后释放锁。
notify方法的底层实现
//1.调用ObjectSynchronizer::notify方法 void ObjectSynchronizer::notify(Handle obj, TRAPS) { /*省略*/ //2.调用ObjectSynchronizer::inflate方法 ObjectSynchronizer::inflate(THREAD, obj())->notify(THREAD); } //3.通过inflate方法得到ObjectMonitor对象 ObjectMonitor * ATTR ObjectSynchronizer::inflate (Thread * Self, oop object) { /*省略*/ if (mark->has_monitor()) { ObjectMonitor * inf = mark->monitor() ; assert (inf->header()->is_neutral(), "invariant"); assert (inf->object() == object, "invariant") ; assert (ObjectSynchronizer::verify_objmon_isinpool(inf), "monitor is inva;lid"); return inf } /*省略*/ } //4.调用ObjectMonitor的notify方法 void ObjectMonitor::notify(TRAPS) { /*省略*/ //5.调用DequeueWaiter方法移出_waiterSet第一个结点 ObjectWaiter * iterator = DequeueWaiter() ; //6.后面省略是将上面DequeueWaiter尾插入_EntrySet的操作 /**省略*/ }
总结:通过object获得内置锁(objectMonitor),调用内置锁的notify方法,通过_waitset结点移出等待链表中的首结点,将它置于_EntrySet中去,等待获取锁。注意:notifyAll根据policy不同可能移入_EntryList或者_cxq队列中,此处不详谈。
在了解对象头和ObjectMonitor后,接下来我们结合分析synchronzied的底层实现。
通过下列简介的代码来分析:
public class test{ public void testSyn(){ synchronized(this){ } } }
javac编译,javap -verbose反编译,结果如下:
/** * ... **/ public void testSyn(); descriptor: ()V flags: ACC_PUBLIC Code: stack=2, locals=3, args_size=1 0: aload_0 1: dup 2: astore_1 3: monitorenter //申请获得对象的内置锁 4: aload_1 5: monitorexit //释放对象内置锁 6: goto 14 9: astore_2 10: aload_1 11: monitorexit //释放对象内置锁 12: aload_2 13: athrow 14: return
此处我们只讨论了重量级锁(ObjectMonitor)的获取情况,其他锁的获取放在后面synchronzied的优化中进行说明。源码如下:
void ATTR ObjectMonitor::enter(TRAPS) { Thread * const Self = THREAD ; void * cur ; //通过CAS操作尝试把monitor的_owner字段设置为当前线程 cur = Atomic::cmpxchg_ptr (Self, &_owner, NULL) ; //获取锁失败 if (cur == NULL) { assert (_recursions == 0 , "invariant") ; assert (_owner == Self, "invariant") ; return ; } //如果之前的_owner指向该THREAD,那么该线程是重入,_recursions++ if (cur == Self) { _recursions ++ ; return ; } //如果当前线程是第一次进入该monitor,设置_recursions为1,_owner为当前线程 if (Self->is_lock_owned ((address)cur)) { assert (_recursions == 0, "internal state error"); _recursions = 1 ; //_recursions标记为1 _owner = Self ; //设置owner OwnerIsThread = 1 ; return ; } /** *此处省略锁的自旋优化等操作,统一放在后面synchronzied优化中说 **/
总结:
还是从简洁的代码来分析:
public class test{ public synchronized void testSyn(){ } }
javac编译,javap -verbose反编译,结果如下:
/** * ... **/ public synchronized void testSyn(); descriptor: ()V flags: ACC_PUBLIC, ACC_SYNCHRONIZED Code: stack=0, locals=1, args_size=1 0: return LineNumberTable: line 3: 0
结果和synchronized修饰代码块的情况不同,仔细比较会发现多了ACC_SYNCHRONIZED这个标识,test.java通过javac编译形成的test.class文件,在该文件中包含了testSyn方法的方法表,其中ACC_SYNCHRONIZED标志位是1,当线程执行方法的时候会检查该标志位,如果为1,就自动的在该方法前后添加monitorenter和monitorexit指令,可以称为monitor指令的隐式调用。
上面所介绍的通过synchronzied实现同步用到了对象的内置锁(ObjectMonitor),而在ObjectMonitor的函数调用中会涉及到Mutex lock等特权指令,那么这个时候就存在操作系统用户态和核心态的转换,这种切换会消耗大量的系统资源,因为用户态与内核态都有各自专用的内存空间,专用的寄存器等,用户态切换至内核态需要传递给许多变量、参数给内核,内核也需要保护好用户态在切换时的一些寄存器值、变量等,这也是为什么早期的synchronized效率低的原因。在jdk1.6之后,从jvm层面做了很大的优化,下面主要介绍做了哪些优化。
在了解了synchronized重量级锁效率特别低之后,jdk自然做了一些优化,出现了偏向锁,轻量级锁,重量级锁,自旋等优化,我们应该改正monitorenter指令就是获取对象重量级锁的错误认识,很显然,优化之后,锁的获取判断次序是偏向锁->轻量级锁->重量级锁。
源码如下:
//偏向锁入口 void ObjectSynchronizer::fast_enter(Handle obj, BasicLock* lock, bool attempt_rebias, TRAPS) { //UseBiasedLocking判断是否开启偏向锁 if (UseBiasedLocking) { if (!SafepointSynchronize::is_at_safepoint()) { //获取偏向锁的函数调用 BiasedLocking::Condition cond = BiasedLocking::revoke_and_rebias(obj, attempt_rebias, THREAD); if (cond == BiasedLocking::BIAS_REVOKED_AND_REBIASED) { return; } } else { assert(!attempt_rebias, "can not rebias toward VM thread"); BiasedLocking::revoke_at_safepoint(obj); } } //不能偏向,就获取轻量级锁 slow_enter (obj, lock, THREAD) ; }
BiasedLocking::revoke_and_rebias调用过程如下流程图:
偏向锁的撤销过程如下:
轻量级锁获取源码:
//轻量级锁入口 void ObjectSynchronizer::slow_enter(Handle obj, BasicLock* lock, TRAPS) { markOop mark = obj->mark(); //获得Mark Word assert(!mark->has_bias_pattern(), "should not see bias pattern here"); //是否无锁不可偏向,标志001 if (mark->is_neutral()) { //图A步骤1 lock->set_displaced_header(mark); //图A步骤2 if (mark == (markOop) Atomic::cmpxchg_ptr(lock, obj()->mark_addr(), mark)) { TEVENT (slow_enter: release stacklock) ; return ; } // Fall through to inflate() ... } else if (mark->has_locker() && THREAD->is_lock_owned((address)mark->locker())) { //如果Mark Word指向本地栈帧,线程重入 assert(lock != mark->locker(), "must not re-lock the same lock"); assert(lock != (BasicLock*)obj->mark(), "don‘t relock with same BasicLock"); lock->set_displaced_header(NULL);//header设置为null return; } lock->set_displace d_header(markOopDesc::unused_mark()); //轻量级锁膨胀,膨胀完成之后尝试获取重量级锁 ObjectSynchronizer::inflate(THREAD, obj())->enter(THREAD); }
轻量级锁获取流程如下:

轻量级锁撤销源码:
void ObjectSynchronizer::fast_exit(oop object, BasicLock* lock, TRAPS) { assert(!object->mark()->has_bias_pattern(), "should not see bias pattern here"); markOop dhw = lock->displaced_header(); markOop mark ; if (dhw == NULL) {//如果header为null,说明这是线程重入的栈帧,直接返回,不用回写 mark = object->mark() ; assert (!mark->is_neutral(), "invariant") ; if (mark->has_locker() && mark != markOopDesc::INFLATING()) { assert(THREAD->is_lock_owned((address)mark->locker()), "invariant") ; } if (mark->has_monitor()) { ObjectMonitor * m = mark->monitor() ; } return ; } mark = object->mark() ; if (mark == (markOop) lock) { assert (dhw->is_neutral(), "invariant") ; //CAS将Mark Word内容写回 if ((markOop) Atomic::cmpxchg_ptr (dhw, object->mark_addr(), mark) == mark) { TEVENT (fast_exit: release stacklock) ; return; } } //CAS操作失败,轻量级锁膨胀,为什么在撤销锁的时候会有失败的可能? ObjectSynchronizer::inflate(THREAD, object)->exit (THREAD) ; }
轻量级锁撤销流程如下:
源代码:
ObjectMonitor * ATTR ObjectSynchronizer::inflate (Thread * Self, oop object) { assert (Universe::verify_in_progress() || !SafepointSynchronize::is_at_safepoint(), "invariant") ; for (;;) { // 为后面的continue操作提供自旋 const markOop mark = object->mark() ; //获得Mark Word结构 assert (!mark->has_bias_pattern(), "invariant") ; //Mark Word可能有以下几种状态: // * Inflated(膨胀完成) - just return // * Stack-locked(轻量级锁) - coerce it to inflated // * INFLATING(膨胀中) - busy wait for conversion to complete // * Neutral(无锁) - aggressively inflate the object. // * BIASED(偏向锁) - Illegal. We should never see this if (mark->has_monitor()) {//判断是否是重量级锁 ObjectMonitor * inf = mark->monitor() ; assert (inf->header()->is_neutral(), "invariant"); assert (inf->object() == object, "invariant") ; assert (ObjectSynchronizer::verify_objmon_isinpool(inf), "monitor is invalid"); //Mark->has_monitor()为true,说明已经是重量级锁了,膨胀过程已经完成,返回 return inf ; } if (mark == markOopDesc::INFLATING()) { //判断是否在膨胀 TEVENT (Inflate: spin while INFLATING) ; ReadStableMark(object) ; continue ; //如果正在膨胀,自旋等待膨胀完成 } if (mark->has_locker()) { //如果当前是轻量级锁 ObjectMonitor * m = omAlloc (Self) ;//返回一个对象的内置ObjectMonitor对象 m->Recycle(); m->_Responsible = NULL ; m->OwnerIsThread = 0 ; m->_recursions = 0 ; m->_SpinDuration = ObjectMonitor::Knob_SpinLimit ;//设置自旋获取重量级锁的次数 //CAS操作标识Mark Word正在膨胀 markOop cmp = (markOop) Atomic::cmpxchg_ptr (markOopDesc::INFLATING(), object->mark_addr(), mark) ; if (cmp != mark) { omRelease (Self, m, true) ; continue ; //如果上述CAS操作失败,自旋等待膨胀完成 } m->set_header(dmw) ; m->set_owner(mark->locker());//设置ObjectMonitor的_owner为拥有对象轻量级锁的线程,而不是当前正在inflate的线程 m->set_object(object); /** *省略了部分代码 **/ return m ; } } }
轻量级锁膨胀流程图:
现在来回答下之前提出的问题:为什么在撤销轻量级锁的时候会有失败的可能?
假设thread1拥有了轻量级锁,Mark Word指向thread1栈帧,thread2请求锁的时候,就会膨胀初始化ObjectMonitor对象,将Mark Word更新为指向ObjectMonitor的指针,那么在thread1退出的时候,CAS操作会失败,因为Mark Word不再指向thread1的栈帧,这个时候thread1自旋等待infalte完毕,执行重量级锁的退出操作
重量级锁的获取入口:
void ATTR ObjectMonitor::enter(TRAPS) { Thread * const Self = THREAD ; void * cur ; cur = Atomic::cmpxchg_ptr (Self, &_owner, NULL) ; if (cur == NULL) { assert (_recursions == 0 , "invariant") ; assert (_owner == Self, "invariant") ; return ; } if (cur == Self) { _recursions ++ ; return ; } if (Self->is_lock_owned ((address)cur)) { assert (_recursions == 0, "internal state error"); _recursions = 1 ; // Commute owner from a thread-specific on-stack BasicLockObject address to // a full-fledged "Thread *". _owner = Self ; OwnerIsThread = 1 ; return ; } /** *上述部分在前面已经分析过,不再累述 **/ Self->_Stalled = intptr_t(this) ; //TrySpin是一个自旋获取锁的操作,此处就不列出源码了 if (Knob_SpinEarly && TrySpin (Self) > 0) { Self->_Stalled = 0 ; return ; } /* *省略部分代码 */ for (;;) { EnterI (THREAD) ; /** *省略了部分代码 **/ } }
进入EnterI (TRAPS)方法(这段代码个人觉得很有意思):
void ATTR ObjectMonitor::EnterI (TRAPS) { Thread * Self = THREAD ; if (TryLock (Self) > 0) { //这下不自旋了,我就默默的TryLock一下 return ; } DeferredInitialize () ; //此处又有自旋获取锁的操作 if (TrySpin (Self) > 0) { return ; } /** *到此,自旋终于全失败了,要入队挂起了 **/ ObjectWaiter node(Self) ; //将Thread封装成ObjectWaiter结点 Self->_ParkEvent->reset() ; node._prev = (ObjectWaiter *) 0xBAD ; node.TState = ObjectWaiter::TS_CXQ ; ObjectWaiter * nxt ; for (;;) { //循环,保证将node插入队列 node._next = nxt = _cxq ;//将node插入到_cxq队列的首部 //CAS修改_cxq指向node if (Atomic::cmpxchg_ptr (&node, &_cxq, nxt) == nxt) break ; if (TryLock (Self) > 0) {//我再默默的TryLock一下,真的是不想挂起呀! return ; } } if ((SyncFlags & 16) == 0 && nxt == NULL && _EntryList == NULL) { // Try to assume the role of responsible thread for the monitor. // CONSIDER: ST vs CAS vs { if (Responsible==null) Responsible=Self } Atomic::cmpxchg_ptr (Self, &_Responsible, NULL) ; } TEVENT (Inflated enter - Contention) ; int nWakeups = 0 ; int RecheckInterval = 1 ; for (;;) { if (TryLock (Self) > 0) break ;//临死之前,我再TryLock下 if ((SyncFlags & 2) && _Responsible == NULL) { Atomic::cmpxchg_ptr (Self, &_Responsible, NULL) ; } if (_Responsible == Self || (SyncFlags & 1)) { TEVENT (Inflated enter - park TIMED) ; Self->_ParkEvent->park ((jlong) RecheckInterval) ; RecheckInterval *= 8 ; if (RecheckInterval > 1000) RecheckInterval = 1000 ; } else { TEVENT (Inflated enter - park UNTIMED) ; Self->_ParkEvent->park() ; //终于挂起了 } if (TryLock(Self) > 0) break ; /** *后面代码省略 **/ }
try了那么多次lock,接下来看下TryLock:
int ObjectMonitor::TryLock (Thread * Self) { for (;;) { void * own = _owner ; if (own != NULL) return 0 ;//如果有线程还拥有着重量级锁,退出 //CAS操作将_owner修改为当前线程,操作成功return>0 if (Atomic::cmpxchg_ptr (Self, &_owner, NULL) == NULL) { return 1 ; } //CAS更新失败return<0 if (true) return -1 ; } }
重量级锁获取入口流程图:
重量级锁的出口:
void ATTR ObjectMonitor::exit(TRAPS) { Thread * Self = THREAD ; if (THREAD != _owner) { if (THREAD->is_lock_owned((address) _owner)) { _owner = THREAD ; _recursions = 0 ; OwnerIsThread = 1 ; } else { TEVENT (Exit - Throw IMSX) ; if (false) { THROW(vmSymbols::java_lang_IllegalMonitorStateException()); } return; } } if (_recursions != 0) { _recursions--; // 如果_recursions次数不为0.自减 TEVENT (Inflated exit - recursive) ; return ; } if ((SyncFlags & 4) == 0) { _Responsible = NULL ; } for (;;) { if (Knob_ExitPolicy == 0) { OrderAccess::release_store_ptr (&_owner, NULL) ; // drop the lock OrderAccess::storeload() ; if ((intptr_t(_EntryList)|intptr_t(_cxq)) == 0 || _succ != NULL) { TEVENT (Inflated exit - simple egress) ; return ; } TEVENT (Inflated exit - complex egress) ; if (Atomic::cmpxchg_ptr (THREAD, &_owner, NULL) != NULL) { return ; } TEVENT (Exit - Reacquired) ; } else { if ((intptr_t(_EntryList)|intptr_t(_cxq)) == 0 || _succ != NULL) { OrderAccess::release_store_ptr (&_owner, NULL) ; OrderAccess::storeload() ; if (_cxq == NULL || _succ != NULL) { TEVENT (Inflated exit - simple egress) ; return ; } if (Atomic::cmpxchg_ptr (THREAD, &_owner, NULL) != NULL) { TEVENT (Inflated exit - reacquired succeeded) ; return ; } TEVENT (Inflated exit - reacquired failed) ; } else { TEVENT (Inflated exit - complex egress) ; } } ObjectWaiter * w = NULL ; int QMode = Knob_QMode ; if (QMode == 2 && _cxq != NULL) { /** *模式2:cxq队列的优先权大于EntryList,直接从cxq队列中取出一个线程结点,准备唤醒 **/ w = _cxq ; ExitEpilog (Self, w) ; return ; } if (QMode == 3 && _cxq != NULL) { /** *模式3:将cxq队列插入到_EntryList尾部 **/ w = _cxq ; for (;;) { //CAS操作取出cxq队列首结点 ObjectWaiter * u = (ObjectWaiter *) Atomic::cmpxchg_ptr (NULL, &_cxq, w) ; if (u == w) break ; w = u ; //更新w,自旋 } ObjectWaiter * q = NULL ; ObjectWaiter * p ; for (p = w ; p != NULL ; p = p->_next) { guarantee (p->TState == ObjectWaiter::TS_CXQ, "Invariant") ; p->TState = ObjectWaiter::TS_ENTER ; //改变ObjectWaiter状态 //下面两句为cxq队列反向构造一条链,即将cxq变成双向链表 p->_prev = q ; q = p ; } ObjectWaiter * Tail ; //获得_EntryList尾结点 for (Tail = _EntryList ; Tail != NULL && Tail->_next != NULL ; Tail = Tail->_next) ; if (Tail == NULL) { _EntryList = w ;//_EntryList为空,_EntryList=w } else { //将w插入_EntryList队列尾部 Tail->_next = w ; w->_prev = Tail ; } } if (QMode == 4 && _cxq != NULL) { /** *模式四:将cxq队列插入到_EntryList头部 **/ w = _cxq ; for (;;) { ObjectWaiter * u = (ObjectWaiter *) Atomic::cmpxchg_ptr (NULL, &_cxq, w) ; if (u == w) break ; w = u ; } ObjectWaiter * q = NULL ; ObjectWaiter * p ; for (p = w ; p != NULL ; p = p->_next) { guarantee (p->TState == ObjectWaiter::TS_CXQ, "Invariant") ; p->TState = ObjectWaiter::TS_ENTER ; p->_prev = q ; q = p ; } if (_EntryList != NULL) { //q为cxq队列最后一个结点 q->_next = _EntryList ; _EntryList->_prev = q ; } _EntryList = w ; } w = _EntryList ; if (w != NULL) { ExitEpilog (Self, w) ;//从_EntryList中唤醒线程 return ; } w = _cxq ; if (w == NULL) continue ; //如果_cxq和_EntryList队列都为空,自旋 for (;;) { //自旋再获得cxq首结点 ObjectWaiter * u = (ObjectWaiter *) Atomic::cmpxchg_ptr (NULL, &_cxq, w) ; if (u == w) break ; w = u ; } /** *下面执行的是:cxq不为空,_EntryList为空的情况 **/ if (QMode == 1) {//结合前面的代码,如果QMode == 1,_EntryList不为空,直接从_EntryList中唤醒线程 // QMode == 1 : drain cxq to EntryList, reversing order // We also reverse the order of the list. ObjectWaiter * s = NULL ; ObjectWaiter * t = w ; ObjectWaiter * u = NULL ; while (t != NULL) { guarantee (t->TState == ObjectWaiter::TS_CXQ, "invariant") ; t->TState = ObjectWaiter::TS_ENTER ; //下面的操作是双向链表的倒置 u = t->_next ; t->_prev = u ; t->_next = s ; s = t; t = u ; } _EntryList = s ;//_EntryList为倒置后的cxq队列 } else { // QMode == 0 or QMode == 2 _EntryList = w ; ObjectWaiter * q = NULL ; ObjectWaiter * p ; for (p = w ; p != NULL ; p = p->_next) { guarantee (p->TState == ObjectWaiter::TS_CXQ, "Invariant") ; p->TState = ObjectWaiter::TS_ENTER ; //构造成双向的 p->_prev = q ; q = p ; } } if (_succ != NULL) continue; w = _EntryList ; if (w != NULL) { ExitEpilog (Self, w) ; //从_EntryList中唤醒线程 return ; } } }
ExitEpilog用来唤醒线程,代码如下:
void ObjectMonitor::ExitEpilog (Thread * Self, ObjectWaiter * Wakee) { assert (_owner == Self, "invariant") ; _succ = Knob_SuccEnabled ? Wakee->_thread : NULL ; ParkEvent * Trigger = Wakee->_event ; Wakee = NULL ; OrderAccess::release_store_ptr (&_owner, NULL) ; OrderAccess::fence() ; if (SafepointSynchronize::do_call_back()) { TEVENT (unpark before SAFEPOINT) ; } DTRACE_MONITOR_PROBE(contended__exit, this, object(), Self); Trigger->unpark() ; //唤醒线程 // Maintain stats and report events to JVMTI if (ObjectMonitor::_sync_Parks != NULL) { ObjectMonitor::_sync_Parks->inc() ; } }
重量级锁出口流程图:
通过对源码的分析,发现多处存在自旋和tryLock操作,那么这些操作好不好,如果tryLock过少,大部分线程都会挂起,因为在拥有对象锁的线程释放锁后不能及时感知,导致用户态和核心态状态转换较多,效率低下,极限思维就是:没有自旋,所有线程挂起,如果tryLock过多,存在两个问题:1. 即使自旋避免了挂起,但是自旋的代价超过了挂起,得不偿失,那我还不如不要自旋了。 2. 如果自旋仍然不能避免大部分挂起的话,那就是又自旋又挂起,效率太低。极限思维就是:无限自旋,白白浪费了cpu资源,所以在代码中每个自旋和tryLock的插入应该都是经过测试后决定的。
还是先看一下简洁的代码
public class test { public String test(String s1,String s2) { return s1+s2; } }
javac javap后:
public class test { public test(); Code: 0: aload_0 1: invokespecial #1 // Method java/lang/Object."<init>":()V 4: return public java.lang.String test(java.lang.String, java.lang.String); Code: 0: new #2 // class java/lang/StringBuilder 3: dup 4: invokespecial #3 // Method java/lang/StringBuilder."<init>":()V 7: aload_1 8: invokevirtual #4 // Method java/lang/StringBuilder.append:(Ljava/lang/String;)Ljava/lang/StringBuilder; 11: aload_2 12: invokevirtual #4 // Method java/lang/StringBuilder.append:(Ljava/lang/String;)Ljava/lang/StringBuilder; 15: invokevirtual #5 // Method java/lang/StringBuilder.toString:()Ljava/lang/String; 18: areturn }
上述字节码等价成java代码为:
public class test { public String test(String s1,String s2) { StringBuilder sb = new StringBuilder(); sb.append(s1); sb.append(s2); return sb.toString(); } }
sb的append方法是同步的,但是sb是在方法内部,每个运行的线程都会实例化一个StringBuilder对象,在私有栈持有该对象引用(其他线程无法得到),也就是说sb不存在多线程访问,那么在jvm运行期间,即时编译器就会将锁消除
将前面的代码稍微变一下:
public class test { StringBuilder sb = new StringBuilder(); public String test(String s1,String s2) { sb.append(s1); sb.append(s2); return sb.toString(); } }
首先可以确定的是这段代码不能锁消除优化,因为sb是类的实例变量,会被多线程访问,存在线程安全问题,那么访问test方法的时候就会对sb对象,加锁,解锁,加锁,解锁,很显然这一过程将会大大降低效率,因此在即时编译的时候会进行锁粗化,在sb.appends(s1)之前加锁,在sb.append(s2)执行完后释放锁。
引入偏向锁的目的:在只有单线程执行情况下,尽量减少不必要的轻量级锁执行路径,轻量级锁的获取及释放依赖多次CAS原子指令,而偏向锁只依赖一次CAS原子指令置换ThreadID,之后只要判断线程ID为当前线程即可,偏向锁使用了一种等到竞争出现才释放锁的机制,消除偏向锁的开销还是蛮大的。如果同步资源或代码一直都是多线程访问的,那么消除偏向锁这一步骤对你来说就是多余的,可以通过-XX:-UseBiasedLocking=false来关闭
引入轻量级锁的目的:在多线程交替执行同步块的情况下,尽量避免重量级锁引起的性能消耗(用户态和核心态转换),但是如果多个线程在同一时刻进入临界区,会导致轻量级锁膨胀升级重量级锁,所以轻量级锁的出现并非是要替代重量级锁
重入:对于不同级别的锁都有重入策略,偏向锁:单线程独占,重入只用检查threadId等于该线程;轻量级锁:重入将栈帧中lock record的header设置为null,重入退出,只用弹出栈帧,直到最后一个重入退出CAS写回数据释放锁;重量级锁:重入_recursions++,重入退出_recursions--,_recursions=0时释放锁
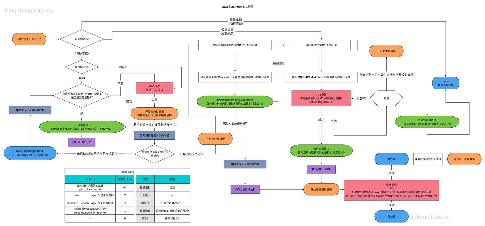
最后放一张摘自网上的一张大图:
原文:https://www.cnblogs.com/tangdd6/p/11475686.html