1、什么是类加载器?

2、加载方式
ClassLoader类加载器,主要的作用是将class文件加载到jvm虚拟机中。jvm启动的时候,并不是一次性加载所有的类,而是根据需要动态去加载类,主要分为隐式加载和显示加载。
隐式加载:程序代码中不通过调用ClassLoader来加载需要的类,而是通过JVM类自动加载需要的类到内存中。例如,当我们在类中继承或者引用某个类的时候,
JVM在解析当前这个类的时,发现引用的类不在内存中,那么就会自动将这些类加载到内存中。
显示加载:代码中通过Class.forName(),this.getClass.getClassLoader.LoadClass(),自定义类加载器中的findClass()方法等。
显示加载的时候,当我们获取到class对象之后,需要调用class对象的new instans()生成实例。
3、类加载器的种类及作用
(1)BootStrap ClassLoader:主要加载%JRE_HOME%\lib下的rt.jar、resources.jar、charsets.jar和class等。可以通System.getProperty("sun.boot.class.path")
(2)Extention ClassLoader:主要加载目录%JRE_HOME%\lib\ext目录下的jar包和class文件。也可以通过System.out.println(System.getProperty("java.ext.dirs"))查看加载类文件的路径。
(3)AppClassLoader:主要加载当前应用下的classpath路径下的类。之前我们在环境变量中配置的classpath就是指定AppClassLoader的类加载路径。
(4)用户自定义类加载器
4、继承关系

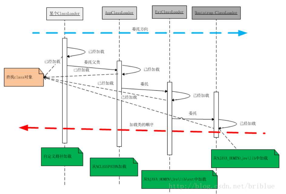
5、双亲委派机制
例如:当jvm要加载Test.class的时候,
(1)首先会到自定义加载器中查找,看是否已经加载过,如果已经加载过,则返回字节码。
(2)如果自定义加载器没有加载过,则询问上一层加载器(即AppClassLoader)是否已经加载过Test.class。
(3)如果没有加载过,则询问上一层加载器(ExtClassLoader)是否已经加载过。
(4)如果没有加载过,则继续询问上一层加载(BoopStrap ClassLoader)是否已经加载过。
(5)如果BoopStrap ClassLoader依然没有加载过,则到自己指定类加载路径下("sun.boot.class.path")查看是否有Test.class字节码,有则返回,没有通
知下一层加载器ExtClassLoader到自己指定的类加载路径下(java.ext.dirs)查看。
(6)依次类推,最后到自定义类加载器指定的路径还没有找到Test.class字节码,则抛出异常ClassNotFoundException。如下图:

7、自定义loaderclass
(1)新建一个java文件,保存在相应的目录。


(2)用cmd命令进入到world类的上级目录,运行javac命令,生成.class文件。

(3)创建自己定义的classload类。
//继承ClassLoader类,重写findclass方法。 public class MyClassloader extends ClassLoader { private String path; private String classloaderName; public MyClassloader(String path,String classloaderName){ this.path = path; this.classloaderName = classloaderName; } //用于寻找类文件 @Override public Class findClass(String name){ byte[] b =loadClassData(name); return defineClass(name,b,0,b.length); } public byte[] loadClassData(String name) { name = path + name + ".class"; InputStream in = null; ByteArrayOutputStream out = null; try { in = new FileInputStream(new File(name)); out = new ByteArrayOutputStream(); int i = 0; while ((i = in.read()) != -1){ out.write(i); } } catch (Exception e) { e.printStackTrace(); }finally { try { out.close(); in.close(); } catch (IOException e) { e.printStackTrace(); } } return out.toByteArray(); } }
(4)创建测试类,测试结果。
public class ClassLoderCheck { public static void main(String[] args) throws IllegalAccessException, InstantiationException, ClassNotFoundException { MyClassloader classloader = new MyClassloader("D:/jvm/", "myclasscloderz"); Class c = classloader.loadClass("World"); System.out.println(c.getClassLoader()); System.out.println(c.getClassLoader().getParent()); System.out.println(c.getClassLoader().getParent().getParent()); c.newInstance(); } }
运行结果为:

自定义类加载器的作用:jvm自带的三个加载器只能加载指定路径下的类字节码。如果某个情况下,我们需要加载应用程序之外的类文件呢?比如本地D盘下的,或者去加载网络上的某个类文件,这种情况就可以使用自定义加载器了。
参考网址:cnblogs.com/gdpuzxs/p/7044963.html
原文:https://www.cnblogs.com/shenwen/p/11589549.html