首页 > 其他 > 详细

MTSC2019-深圳站 议题征集

时间:2019-10-12 22:32:43      阅读:163      评论:0      收藏:0      [点我收藏+]

议题截止时间 11月初

议题投递地址 topic@testerhome.com

 

技术分享图片
 

 

臣一路走来,没有敌人,看见的都是朋友和师长

—司马懿

关于中国移动互联网测试大会

MTSC 大会(中国移动互联网测试大会)由国内测试社区 TesterHome 主办,始于 2015 年,已成功举办 5 届,从最初的 300 多人到 2019年的 2000 人,MTSC 测试开发大会已经成功塑造了“落地、务实、有深度”的内容风格和良好口碑,得到测试开发者、互联网一线企业乃至国家工信部的认可和大力支持。

今年12月14日,大会将会在深圳为测试行业奉上一场技术盛宴。

  • 大会定位:专注互联网测试技术的分享会,关注互联网质量的有识(志)之士的聚会。
  • 参会群体:测试工程师 研发工程师 测试经理 研发经理 测试总监 研发总监 架构师 CTO
  • 大会看点:本次大会主题涉及自动化技术、持续集成、性能专项、安全攻防等一系列测试领域,以及当下互联网够新够热够实用的测试技术交流分享。
  • 大会档期:2019年 12月14日,预计20-30个议题。
  • 大会地址:待定

征集议题范围

 

技术分享图片
 

 

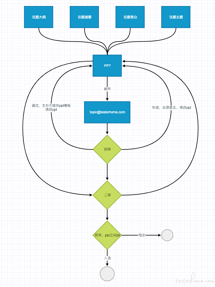
议题征集流程

  1. 最多3轮初审
  2. 最多3轮二审
  3. 最多3轮终审
  4. 出品人推荐,可以直接绿色通道,到终审。

 

技术分享图片
 

 

成为分享讲师的收益

  1. 锻炼演讲能力,增强个人品牌
    1. 会是一回事,说又是另外一回事。很多人 在某个领域深挖,但是却说不出来,尤其是技术人。参加大会,成为讲师,是个非常不错的机会,让你在千人会场表达自己的观点,show出自己的深度,打造自己的品牌。
  2. 获得和业内专家面对面交流的机会,博采众长, 他山之石可以攻玉。
    1. 鲜有机会能把全国测试行业的精英齐聚一堂,可以畅快的交谈,加微信
    2. 听取别人的分享,知道自己的不足
  3. 提升公司品牌,给自己的团队增加吸引力
    1. 我们鼓励在议题 ppt 内放置公司的logo,提高公司知名度
    2. 允许让受众知悉自己团队的技术规划,可以更好地吸引人才,利于招聘
  4. 获取免费的大会门票和资料
    1. 每位讲师都会赠送1张大会门票
    2. 大会后续可能的ppt和视频都会第一时间给到讲师

MTSC2019-深圳站 议题征集

原文:https://www.cnblogs.com/oscarxie/p/11664008.html

(0)
(0)
   
举报
评论 一句话评论(0
关于我们 - 联系我们 - 留言反馈 - 联系我们:wmxa8@hotmail.com
© 2014 bubuko.com 版权所有
打开技术之扣,分享程序人生!