Flume是Cloudera提供的一个高可用的,高可靠的,分布式的海量日志采集、聚合和传输的系统。Flume基于流式架构,灵活简单。


下面我们来详细介绍一下Flume架构中的组件。
Agent是一个JVM进程,它以事件的形式将数据从源头送至目的,是Flume数据传输的基本单元。
Agent主要有3个部分组成,Source、Channel、Sink。
Source是负责接收数据到Flume Agent的组件。Source组件可以处理各种类型、各种格式的日志数据,包括avro、thrift、exec、jms、spooling directory、netcat、sequence generator、syslog、http、legacy。
Channel是位于Source和Sink之间的缓冲区。因此,Channel允许Source和Sink运作在不同的速率上。Channel是线程安全的,可以同时处理几个Source的写入操作和几个Sink的读取操作。
Flume自带两种Channel:Memory Channel和File Channel。
Memory Channel是内存中的队列。Memory Channel在不需要关心数据丢失的情景下适用。如果需要关心数据丢失,那么Memory Channel就不应该使用,因为程序死亡、机器宕机或者重启都会导致数据丢失。
File Channel将所有事件写到磁盘。因此在程序关闭或机器宕机的情况下不会丢失数据。
Sink不断地轮询Channel中的事件且批量地移除它们,并将这些事件批量写入到存储或索引系统、或者被发送到另一个Flume Agent。
Sink是完全事务性的。在从Channel批量删除数据之前,每个Sink用Channel启动一个事务。批量事件一旦成功写出到存储系统或下一个Flume Agent,Sink就利用Channel提交事务。事务一旦被提交,该Channel从自己的内部缓冲区删除事件。
Sink组件目的地包括hdfs、logger、avro、thrift、ipc、file、null、HBase、solr、自定义。
传输单元,Flume数据传输的基本单元,以事件的形式将数据从源头送至目的地。
Flume的拓扑结构如图1-3、1-4、1-5和1-6所示:

图1-3 Flume Agent连接

图1-4 单source,多channel、sink

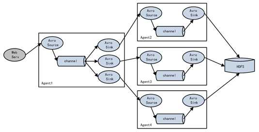
图1-5 Flume负载均衡

图1-6 Flume Agent聚合

1) Flume官网地址
2)文档查看地址
http://flume.apache.org/FlumeUserGuide.html
3)下载地址
http://archive.apache.org/dist/flume/
1)将apache-flume-1.7.0-bin.tar.gz上传到linux的/opt/software目录下
2)解压apache-flume-1.7.0-bin.tar.gz到/opt/module/目录下
[atguigu@hadoop102 software]$ tar -zxf apache-flume-1.7.0-bin.tar.gz -C /opt/module/
3)修改apache-flume-1.7.0-bin的名称为flume
[atguigu@hadoop102 module]$ mv apache-flume-1.7.0-bin flume
4) 将flume/conf下的flume-env.sh.template文件修改为flume-env.sh,并配置flume-env.sh文件
[atguigu@hadoop102 conf]$ mv flume-env.sh.template flume-env.sh
[atguigu@hadoop102 conf]$ vi flume-env.sh
export JAVA_HOME=/opt/module/jdk1.8.0_144
1)案例需求:首先,Flume监控本机44444端口,然后通过telnet工具向本机44444端口发送消息,最后Flume将监听的数据实时显示在控制台。
2)需求分析:

3)实现步骤:
1.安装telnet工具
将rpm软件包(xinetd-2.3.14-40.el6.x86_64.rpm、telnet-0.17-48.el6.x86_64.rpm和telnet-server-0.17-48.el6.x86_64.rpm)拷入/opt/software文件夹下面。执行RPM软件包安装命令:
[atguigu@hadoop102 software]$ sudo rpm -ivh xinetd-2.3.14-40.el6.x86_64.rpm [atguigu@hadoop102 software]$ sudo rpm -ivh telnet-0.17-48.el6.x86_64.rpm [atguigu@hadoop102 software]$ sudo rpm -ivh telnet-server-0.17-48.el6.x86_64.rpm
2.判断44444端口是否被占用
[atguigu@hadoop102 flume-telnet]$ sudo netstat -tunlp | grep 44444
功能描述:netstat命令是一个监控TCP/IP网络的非常有用的工具,它可以显示路由表、实际的网络连接以及每一个网络接口设备的状态信息。
基本语法:netstat [选项]
选项参数:
-t或--tcp:显示TCP传输协议的连线状况;
-u或--udp:显示UDP传输协议的连线状况;
-n或--numeric:直接使用ip地址,而不通过域名服务器;
-l或--listening:显示监控中的服务器的Socket;
-p或--programs:显示正在使用Socket的程序识别码和程序名称;
3.创建Flume Agent配置文件flume-telnet-logger.conf
在flume目录下创建job文件夹并进入job文件夹。
[atguigu@hadoop102 flume]$ mkdir job
[atguigu@hadoop102 flume]$ cd job/
在job文件夹下创建Flume Agent配置文件flume-telnet-logger.conf。
[atguigu@hadoop102 job]$ touch flume-telnet-logger.conf
在flume-telnet-logger.conf文件中添加如下内容。
[atguigu@hadoop102 job]$ vim flume-telnet-logger.conf
添加内容如下:
# Name the components on this agent a1.sources = r1 a1.sinks = k1 a1.channels = c1 # Describe/configure the source a1.sources.r1.type = netcat a1.sources.r1.bind = localhost a1.sources.r1.port = 44444 # Describe the sink a1.sinks.k1.type = logger # Use a channel which buffers events in memory a1.channels.c1.type = memory a1.channels.c1.capacity = 1000 a1.channels.c1.transactionCapacity = 100 # Bind the source and sink to the channel a1.sources.r1.channels = c1 a1.sinks.k1.channel = c1
注:配置文件来源于官方手册http://flume.apache.org/FlumeUserGuide.html

4. 先开启flume监听端口
[atguigu@hadoop102 flume]$ bin/flume-ng agent --conf conf/ --name a1 --conf-file job/flume-telnet-logger.conf -Dflume.root.logger=INFO,console
参数说明:
--conf conf/ :表示配置文件存储在conf/目录
--name a1 :表示给agent起名为a1
--conf-file job/flume-telnet.conf :flume本次启动读取的配置文件是在job文件夹下的flume-telnet.conf文件。
-Dflume.root.logger==INFO,console :-D表示flume运行时动态修改flume.root.logger参数属性值,并将控制台日志打印级别设置为INFO级别。日志级别包括:log、info、warn、error。
5.使用telnet工具向本机的44444端口发送内容
[atguigu@hadoop102 ~]$ telnet localhost 44444

6.在Flume监听页面观察接收数据情况

1)案例需求:实时监控Hive日志,并上传到HDFS中
2)需求分析:

3)实现步骤:
1.Flume要想将数据输出到HDFS,必须持有Hadoop相关jar包
将commons-configuration-1.6.jar、
hadoop-auth-2.7.2.jar、
hadoop-common-2.7.2.jar、
hadoop-hdfs-2.7.2.jar、
commons-io-2.4.jar、
htrace-core-3.1.0-incubating.jar
拷贝到/opt/module/flume/lib文件夹下。
2.创建flume-file-hdfs.conf文件
创建文件
[atguigu@hadoop102 job]$ touch flume-file-hdfs.conf
注:要想读取Linux系统中的文件,就得按照Linux命令的规则执行命令。由于Hive日志在Linux系统中所以读取文件的类型选择:exec即execute执行的意思。表示执行Linux命令来读取文件。
[atguigu@hadoop102 job]$ vim flume-file-hdfs.conf
添加如下内容
# Name the components on this agent
a2.sources = r2
a2.sinks = k2
a2.channels = c2
# Describe/configure the source
a2.sources.r2.type = exec
a2.sources.r2.command = tail -F /opt/module/hive/logs/hive.log
a2.sources.r2.shell = /bin/bash -c
# Describe the sink
a2.sinks.k2.type = hdfs
a2.sinks.k2.hdfs.path = hdfs://hadoop102:9000/flume/%Y%m%d/%H
#上传文件的前缀
a2.sinks.k2.hdfs.filePrefix = logs-
#是否按照时间滚动文件夹
a2.sinks.k2.hdfs.round = true
#多少时间单位创建一个新的文件夹
a2.sinks.k2.hdfs.roundValue = 1
#重新定义时间单位
a2.sinks.k2.hdfs.roundUnit = hour
#是否使用本地时间戳
a2.sinks.k2.hdfs.useLocalTimeStamp = true
#积攒多少个Event才flush到HDFS一次
a2.sinks.k2.hdfs.batchSize = 1000
#设置文件类型,可支持压缩
a2.sinks.k2.hdfs.fileType = DataStream
#多久生成一个新的文件
a2.sinks.k2.hdfs.rollInterval = 600
#设置每个文件的滚动大小
a2.sinks.k2.hdfs.rollSize = 134217700
#文件的滚动与Event数量无关
a2.sinks.k2.hdfs.rollCount = 0
#最小冗余数
a2.sinks.k2.hdfs.minBlockReplicas = 1
# Use a channel which buffers events in memory
a2.channels.c2.type = memory
a2.channels.c2.capacity = 1000
a2.channels.c2.transactionCapacity = 100
# Bind the source and sink to the channel
a2.sources.r2.channels = c2
a2.sinks.k2.channel = c2

3.执行监控配置
[atguigu@hadoop102 flume]$ bin/flume-ng agent --conf conf/ --name a2 --conf-file job/flume-file-hdfs.conf
4.开启Hadoop和Hive并操作Hive产生日志
[atguigu@hadoop102 hadoop-2.7.2]$ sbin/start-dfs.sh [atguigu@hadoop103 hadoop-2.7.2]$ sbin/start-yarn.sh [atguigu@hadoop102 hive]$ bin/hive hive (default)>
5.在HDFS上查看文件。

1)案例需求:使用Flume监听整个目录的文件
2)需求分析:

3)实现步骤:
1.创建配置文件flume-dir-hdfs.conf
创建一个文件
[atguigu@hadoop102 job]$ touch flume-dir-hdfs.conf
打开文件
[atguigu@hadoop102 job]$ vim flume-dir-hdfs.conf
添加如下内容
a3.sources = r3 a3.sinks = k3 a3.channels = c3 # Describe/configure the source a3.sources.r3.type = spooldir a3.sources.r3.spoolDir = /opt/module/flume/upload a3.sources.r3.fileSuffix = .COMPLETED a3.sources.r3.fileHeader = true #忽略所有以.tmp结尾的文件,不上传 a3.sources.r3.ignorePattern = ([^ ]*\.tmp) # Describe the sink a3.sinks.k3.type = hdfs a3.sinks.k3.hdfs.path = hdfs://hadoop102:9000/flume/upload/%Y%m%d/%H #上传文件的前缀 a3.sinks.k3.hdfs.filePrefix = upload- #是否按照时间滚动文件夹 a3.sinks.k3.hdfs.round = true #多少时间单位创建一个新的文件夹 a3.sinks.k3.hdfs.roundValue = 1 #重新定义时间单位 a3.sinks.k3.hdfs.roundUnit = hour #是否使用本地时间戳 a3.sinks.k3.hdfs.useLocalTimeStamp = true #积攒多少个Event才flush到HDFS一次 a3.sinks.k3.hdfs.batchSize = 100 #设置文件类型,可支持压缩 a3.sinks.k3.hdfs.fileType = DataStream #多久生成一个新的文件 a3.sinks.k3.hdfs.rollInterval = 600 #设置每个文件的滚动大小大概是128M a3.sinks.k3.hdfs.rollSize = 134217700 #文件的滚动与Event数量无关 a3.sinks.k3.hdfs.rollCount = 0 #最小冗余数 a3.sinks.k3.hdfs.minBlockReplicas = 1 # Use a channel which buffers events in memory a3.channels.c3.type = memory a3.channels.c3.capacity = 1000 a3.channels.c3.transactionCapacity = 100 # Bind the source and sink to the channel a3.sources.r3.channels = c3 a3.sinks.k3.channel = c3

2. 启动监控文件夹命令
[atguigu@hadoop102 flume]$ bin/flume-ng agent --conf conf/ --name a3 --conf-file job/flume-dir-hdfs.conf
说明: 在使用Spooling Directory Source时
1) 不要在监控目录中创建并持续修改文件
2) 上传完成的文件会以.COMPLETED结尾
3) 被监控文件夹每500毫秒扫描一次文件变动
3. 向upload文件夹中添加文件
在/opt/module/flume目录下创建upload文件夹
[atguigu@hadoop102 flume]$ mkdir upload
向upload文件夹中添加文件
[atguigu@hadoop102 upload]$ touch atguigu.txt [atguigu@hadoop102 upload]$ touch atguigu.tmp [atguigu@hadoop102 upload]$ touch atguigu.log
4. 查看HDFS上的数据

5. 等待1s,再次查询upload文件夹
[atguigu@hadoop102 upload]$ ll 总用量 0 -rw-rw-r--. 1 atguigu atguigu 0 5月 20 22:31 atguigu.log.COMPLETED -rw-rw-r--. 1 atguigu atguigu 0 5月 20 22:31 atguigu.tmp -rw-rw-r--. 1 atguigu atguigu 0 5月 20 22:31 atguigu.txt.COMPLETED

1)案例需求:使用Flume-1监控文件变动,Flume-1将变动内容传递给Flume-2,Flume-2负责存储到HDFS。同时Flume-1将变动内容传递给Flume-3,Flume-3负责输出到Local FileSystem。

3)实现步骤:
0.准备工作
在/opt/module/flume/job目录下创建group1文件夹
[atguigu@hadoop102 job]$ cd group1/
在/opt/module/datas/目录下创建flume3文件夹
[atguigu@hadoop102 datas]$ mkdir flume3
1.创建flume-file-flume.conf
配置1个接收日志文件的source和两个channel、两个sink,分别输送给flume-flume-hdfs和flume-flume-dir。
创建配置文件并打开
[atguigu@hadoop102 group1]$ touch flume-file-flume.conf
[atguigu@hadoop102 group1]$ vim flume-file-flume.conf
添加如下内容
# Name the components on this agent a1.sources = r1 a1.sinks = k1 k2 a1.channels = c1 c2 # 将数据流复制给所有channel a1.sources.r1.selector.type = replicating # Describe/configure the source a1.sources.r1.type = exec a1.sources.r1.command = tail -F /opt/module/hive/logs/hive.log a1.sources.r1.shell = /bin/bash -c # Describe the sink a1.sinks.k1.type = avro a1.sinks.k1.hostname = hadoop102 a1.sinks.k1.port = 4141 a1.sinks.k2.type = avro a1.sinks.k2.hostname = hadoop102 a1.sinks.k2.port = 4142 # Describe the channel a1.channels.c1.type = memory a1.channels.c1.capacity = 1000 a1.channels.c1.transactionCapacity = 100 a1.channels.c2.type = memory a1.channels.c2.capacity = 1000 a1.channels.c2.transactionCapacity = 100 # Bind the source and sink to the channel a1.sources.r1.channels = c1 c2 a1.sinks.k1.channel = c1 a1.sinks.k2.channel = c2
注:Avro是由Hadoop创始人Doug Cutting创建的一种语言无关的数据序列化和RPC框架。
注:RPC(Remote Procedure Call)—远程过程调用,它是一种通过网络从远程计算机程序上请求服务,而不需要了解底层网络技术的协议。
2.创建flume-flume-hdfs.conf
配置上级Flume输出的Source,输出是到HDFS的Sink。
创建配置文件并打开
[atguigu@hadoop102 group1]$ touch flume-flume-hdfs.conf [atguigu@hadoop102 group1]$ vim flume-flume-hdfs.conf
添加如下内容
# Name the components on this agent a2.sources = r1 a2.sinks = k1 a2.channels = c1 # Describe/configure the source a2.sources.r1.type = avro a2.sources.r1.bind = hadoop102 a2.sources.r1.port = 4141 # Describe the sink a2.sinks.k1.type = hdfs a2.sinks.k1.hdfs.path = hdfs://hadoop102:9000/flume2/%Y%m%d/%H #上传文件的前缀 a2.sinks.k1.hdfs.filePrefix = flume2- #是否按照时间滚动文件夹 a2.sinks.k1.hdfs.round = true #多少时间单位创建一个新的文件夹 a2.sinks.k1.hdfs.roundValue = 1 #重新定义时间单位 a2.sinks.k1.hdfs.roundUnit = hour #是否使用本地时间戳 a2.sinks.k1.hdfs.useLocalTimeStamp = true #积攒多少个Event才flush到HDFS一次 a2.sinks.k1.hdfs.batchSize = 100 #设置文件类型,可支持压缩 a2.sinks.k1.hdfs.fileType = DataStream #多久生成一个新的文件 a2.sinks.k1.hdfs.rollInterval = 600 #设置每个文件的滚动大小大概是128M a2.sinks.k1.hdfs.rollSize = 134217700 #文件的滚动与Event数量无关 a2.sinks.k1.hdfs.rollCount = 0 #最小冗余数 a2.sinks.k1.hdfs.minBlockReplicas = 1 # Describe the channel a2.channels.c1.type = memory a2.channels.c1.capacity = 1000 a2.channels.c1.transactionCapacity = 100 # Bind the source and sink to the channel a2.sources.r1.channels = c1 a2.sinks.k1.channel = c1
3.创建flume-flume-dir.conf
配置上级Flume输出的Source,输出是到本地目录的Sink。
创建配置文件并打开
[atguigu@hadoop102 group1]$ touch flume-flume-dir.conf
[atguigu@hadoop102 group1]$ vim flume-flume-dir.conf
添加如下内容
# Name the components on this agent a3.sources = r1 a3.sinks = k1 a3.channels = c2 # Describe/configure the source a3.sources.r1.type = avro a3.sources.r1.bind = hadoop102 a3.sources.r1.port = 4142 # Describe the sink a3.sinks.k1.type = file_roll a3.sinks.k1.sink.directory = /opt/module/datas/flume3 # Describe the channel a3.channels.c2.type = memory a3.channels.c2.capacity = 1000 a3.channels.c2.transactionCapacity = 100 # Bind the source and sink to the channel a3.sources.r1.channels = c2 a3.sinks.k1.channel = c2
提示:输出的本地目录必须是已经存在的目录,如果该目录不存在,并不会创建新的目录。
4.执行配置文件
分别开启对应配置文件:flume-flume-dir,flume-flume-hdfs,flume-file-flume。
[atguigu@hadoop102 flume]$ bin/flume-ng agent --conf conf/ --name a3 --conf-file job/group1/flume-flume-dir.conf [atguigu@hadoop102 flume]$ bin/flume-ng agent --conf conf/ --name a2 --conf-file job/group1/flume-flume-hdfs.conf [atguigu@hadoop102 flume]$ bin/flume-ng agent --conf conf/ --name a1 --conf-file job/group1/flume-file-flume.conf
5.启动Hadoop和Hive
[atguigu@hadoop102 hadoop-2.7.2]$ sbin/start-dfs.sh
[atguigu@hadoop103 hadoop-2.7.2]$ sbin/start-yarn.sh
[atguigu@hadoop102 hive]$ bin/hive
hive (default)>
6.检查HDFS上数据
7检查/opt/module/datas/flume3目录中数据
[atguigu@hadoop102 flume3]$ ll 总用量 8 -rw-rw-r--. 1 atguigu atguigu 5942 5月 22 00:09 1526918887550-3

1)案例需求:使用Flume-1监控文件变动,Flume-1将变动内容传递给Flume-2,Flume-2负责存储到HDFS。同时Flume-1将变动内容传递给Flume-3,Flume-3也负责存储到HDFS
2)需求分析:

3)实现步骤:
0.准备工作
在/opt/module/flume/job目录下创建group2文件夹
[atguigu@hadoop102 job]$ cd group2/
1.创建flume-netcat-flume.conf
配置1个接收日志文件的source和1个channel、两个sink,分别输送给flume-flume-console1和flume-flume-console2。
创建配置文件并打开
[atguigu@hadoop102 group2]$ touch flume-netcat-flume.conf
[atguigu@hadoop102 group2]$ vim flume-netcat-flume.conf
添加如下内容
# Name the components on this agent a1.sources = r1 a1.channels = c1 a1.sinkgroups = g1 a1.sinks = k1 k2 # Describe/configure the source a1.sources.r1.type = netcat a1.sources.r1.bind = localhost a1.sources.r1.port = 44444 a1.sinkgroups.g1.processor.type = load_balance a1.sinkgroups.g1.processor.backoff = true a1.sinkgroups.g1.processor.selector = round_robin a1.sinkgroups.g1.processor.selector.maxTimeOut=10000 # Describe the sink a1.sinks.k1.type = avro a1.sinks.k1.hostname = hadoop102 a1.sinks.k1.port = 4141 a1.sinks.k2.type = avro a1.sinks.k2.hostname = hadoop102 a1.sinks.k2.port = 4142 # Describe the channel a1.channels.c1.type = memory a1.channels.c1.capacity = 1000 a1.channels.c1.transactionCapacity = 100 # Bind the source and sink to the channel a1.sources.r1.channels = c1 a1.sinkgroups.g1.sinks = k1 k2 a1.sinks.k1.channel = c1 a1.sinks.k2.channel = c1
注:Avro是由Hadoop创始人Doug Cutting创建的一种语言无关的数据序列化和RPC框架。
注:RPC(Remote Procedure Call)—远程过程调用,它是一种通过网络从远程计算机程序上请求服务,而不需要了解底层网络技术的协议。
2.创建flume-flume-console1.conf
配置上级Flume输出的Source,输出是到本地控制台。
创建配置文件并打开
[atguigu@hadoop102 group2]$ touch flume-flume-console1.conf
[atguigu@hadoop102 group2]$ vim flume-flume-console1.conf
添加如下内容
# Name the components on this agent a2.sources = r1 a2.sinks = k1 a2.channels = c1 # Describe/configure the source a2.sources.r1.type = avro a2.sources.r1.bind = hadoop102 a2.sources.r1.port = 4141 # Describe the sink a2.sinks.k1.type = logger # Describe the channel a2.channels.c1.type = memory a2.channels.c1.capacity = 1000 a2.channels.c1.transactionCapacity = 100 # Bind the source and sink to the channel a2.sources.r1.channels = c1 a2.sinks.k1.channel = c1
3.创建flume-flume-console2.conf
配置上级Flume输出的Source,输出是到本地控制台。
创建配置文件并打开
[atguigu@hadoop102 group2]$ touch flume-flume-console2.conf
[atguigu@hadoop102 group2]$ vim flume-flume-console2.conf
添加如下内容
# Name the components on this agent a3.sources = r1 a3.sinks = k1 a3.channels = c2 # Describe/configure the source a3.sources.r1.type = avro a3.sources.r1.bind = hadoop102 a3.sources.r1.port = 4142 # Describe the sink a3.sinks.k1.type = logger # Describe the channel a3.channels.c2.type = memory a3.channels.c2.capacity = 1000 a3.channels.c2.transactionCapacity = 100 # Bind the source and sink to the channel a3.sources.r1.channels = c2 a3.sinks.k1.channel = c2
4.执行配置文件
分别开启对应配置文件:flume-flume-console2,flume-flume-console1,flume-netcat-flume。
[atguigu@hadoop102 flume]$ bin/flume-ng agent --conf conf/ --name a3 --conf-file job/group2/flume-flume-console2.conf -Dflume.root.logger=INFO,console [atguigu@hadoop102 flume]$ bin/flume-ng agent --conf conf/ --name a2 --conf-file job/group2/flume-flume-console1.conf -Dflume.root.logger=INFO,console [atguigu@hadoop102 flume]$ bin/flume-ng agent --conf conf/ --name a1 --conf-file job/group2/flume-netcat-flume.conf
5. 使用telnet工具向本机的44444端口发送内容
$ telnet localhost 44444
6. 查看Flume2及Flume3的控制台打印日志
多Source汇总数据到单Flume如图7-4所示。

1) 案例需求:
hadoop103上的Flume-1监控文件/opt/module/group.log,
hadoop102上的Flume-2监控某一个端口的数据流,
Flume-1与Flume-2将数据发送给hadoop104上的Flume-3,Flume-3将最终数据打印到控制台。

3)实现步骤:
0.准备工作
分发Flume
[atguigu@hadoop102 module]$ xsync flume
在hadoop102、hadoop103以及hadoop104的/opt/module/flume/job目录下创建一个group3文件夹。
[atguigu@hadoop102 job]$ mkdir group3
[atguigu@hadoop103 job]$ mkdir group3
[atguigu@hadoop104 job]$ mkdir group3
1.创建flume1-logger-flume.conf
配置Source用于监控hive.log文件,配置Sink输出数据到下一级Flume。
在hadoop103上创建配置文件并打开
[atguigu@hadoop103 group3]$ touch flume1-logger-flume.conf
[atguigu@hadoop103 group3]$ vim flume1-logger-flume.conf
添加如下内容
# Name the components on this agent a1.sources = r1 a1.sinks = k1 a1.channels = c1 # Describe/configure the source a1.sources.r1.type = exec a1.sources.r1.command = tail -F /opt/module/group.log a1.sources.r1.shell = /bin/bash -c # Describe the sink a1.sinks.k1.type = avro a1.sinks.k1.hostname = hadoop104 a1.sinks.k1.port = 4141 # Describe the channel a1.channels.c1.type = memory a1.channels.c1.capacity = 1000 a1.channels.c1.transactionCapacity = 100 # Bind the source and sink to the channel a1.sources.r1.channels = c1 a1.sinks.k1.channel = c1
2.创建flume2-netcat-flume.conf
配置Source监控端口44444数据流,配置Sink数据到下一级Flume:
在hadoop102上创建配置文件并打开
[atguigu@hadoop102 group3]$ touch flume2-netcat-flume.conf
[atguigu@hadoop102 group3]$ vim flume2-netcat-flume.conf
添加如下内容
# Name the components on this agent a2.sources = r1 a2.sinks = k1 a2.channels = c1 # Describe/configure the source a2.sources.r1.type = netcat a2.sources.r1.bind = hadoop102 a2.sources.r1.port = 44444 # Describe the sink a2.sinks.k1.type = avro a2.sinks.k1.hostname = hadoop104 a2.sinks.k1.port = 4141 # Use a channel which buffers events in memory a2.channels.c1.type = memory a2.channels.c1.capacity = 1000 a2.channels.c1.transactionCapacity = 100 # Bind the source and sink to the channel a2.sources.r1.channels = c1 a2.sinks.k1.channel = c1
3.创建flume3-flume-logger.conf
配置source用于接收flume1与flume2发送过来的数据流,最终合并后sink到控制台。
在hadoop104上创建配置文件并打开
[atguigu@hadoop104 group3]$ touch flume3-flume-logger.conf
[atguigu@hadoop104 group3]$ vim flume3-flume-logger.conf
添加如下内容
# Name the components on this agent a3.sources = r1 a3.sinks = k1 a3.channels = c1 # Describe/configure the source a3.sources.r1.type = avro a3.sources.r1.bind = hadoop104 a3.sources.r1.port = 4141 # Describe the sink # Describe the sink a3.sinks.k1.type = logger # Describe the channel a3.channels.c1.type = memory a3.channels.c1.capacity = 1000 a3.channels.c1.transactionCapacity = 100 # Bind the source and sink to the channel a3.sources.r1.channels = c1 a3.sinks.k1.channel = c1
4.执行配置文件
分别开启对应配置文件:flume3-flume-logger.conf,flume2-netcat-flume.conf,flume1-logger-flume.conf。
[atguigu@hadoop104 flume]$ bin/flume-ng agent --conf conf/ --name a3 --conf-file job/group3/flume3-flume-logger.conf -Dflume.root.logger=INFO,console [atguigu@hadoop102 flume]$ bin/flume-ng agent --conf conf/ --name a2 --conf-file job/group3/flume2-netcat-flume.conf [atguigu@hadoop103 flume]$ bin/flume-ng agent --conf conf/ --name a1 --conf-file job/group3/flume1-logger-flume.conf
5.在hadoop103上向/opt/module目录下的group.log追加内容
[atguigu@hadoop103 module]$ echo ‘hello‘ > group.log
6.在hadoop102上向44444端口发送数据
[atguigu@hadoop102 flume]$ telnet hadoop102 44444
7.检查hadoop104上数据
原文:https://www.cnblogs.com/tesla-turing/p/11668116.html