文献名:Fast and accurate bacterial species identification in urine specimens using LC-MS/MS mass spectrometry and machine learning(利用质谱技术和机器学习模型在尿液样本中快速准确地进行菌种鉴定)
doi: 10.1074/mcp.TIR119.001559
期刊名:Mol Cell Proteomics
作者:Florence Roux-Dalvai
通讯作者:Arnaud Droit
单位:
一、 概述:
本研究主要目的是利用现有的技术对临床尿液样本中的特定细菌进行快速准确的鉴定。研究采用了新的策略来找到每个细菌对应的LC-MC/MC肽段标签。首先是通过DIA的方法得到每种细菌的特征肽段,利用机器学习分类预测,挑选出每个物种特有的肽段标签。然后,采用靶向蛋白质组的方法,利用这些标签肽段对未知样本进行菌种的鉴定。利用这种方法,可以在4小时内对尿路感染的15种致病菌进行快速准确的鉴定。
二、 研究背景:
在临床上,准确地鉴定致病菌对患者的治疗和用药具有非常重要的指导意义,针对致病菌采取合适的治疗方案可以防止抗生素的滥用。因此,如何快速地鉴定致病菌至关重要。基因型的方法,例如16S和宏基因组测序,可以用于对复杂样本的致病菌鉴定。16S测序一般可以在24小时内完成快速鉴定。但由于16S基因序列在物种间的保守性高,导致该方法的鉴别分辨率较低,只能局限在属的水平。宏基因组测序虽然可以做到菌株水平的区分,但它需要较高的预算和时间成本,不适合于临床的快速鉴定。质谱技术可以在较短的时间内对单菌进行鉴定,目前也已经应用到临床研究中。但是细菌的质谱鉴定存在以下几个问题:1)需要对细菌进行分离纯化培养;2)由于样本量少,低丰度的细菌可能难以鉴定到;3)目前的鉴定方法无法给出致病菌的定量信息。针对这些问题,临床质谱细菌鉴定技术做了一些改进。本研究采用Nano LC-MS/MS方法,结合DIA采集模式以及机器学习模型,对尿液样本中的致病菌进行鉴定,确定每种菌特异的标志肽段。然后利用这些标志肽段在组成未知的尿液样本中进行靶向蛋白质组学鉴定致病菌。通过这种方法,共建立了15种尿道感染致病菌的肽段标志物。这15种致病菌覆盖了84%以上的尿道感染病例,是最常见的几种致病菌。利用这些标志物,可以在4小时之内实现对尿液样本的快速鉴定,根据肽段标志物的种类和丰度判断其致病菌的类型。
三、 实验设计:
本研究主要分两个阶段,训练阶段和鉴定阶段。在训练阶段,首先是对15种菌进行DDA鉴定,得到每种菌的谱图库,然后对包含该菌的尿液进行DIA分析,利用构建好的谱图库来匹配DIA结果。DIA样本中包括15种菌的尿液样本,每种菌存在两种浓度差异,9个高浓度重复和3个低浓度重复,共180个样本。此外还存在10个空白对照。通过肽段强度信息以及二级谱图信息等对肽段进行进一步过滤,最终得到4319条候选肽段。然后将这些肽段合并,采用机器学习分类模型,利用这些肽段作为feature来区分不同致病菌数据集,最终筛选出82条具有区分度的肽段。第二部分是致病菌的鉴定。将82条肽段的母离子与子离子信息收集构建离子对,用于对未知样本的靶向蛋白质组学分析。通过对目标肽段的鉴定和定量结果模式来判断未知样本中存在哪种致病菌。

四、研究成果:
热图展示了82个肽段标志物在15种细菌中的分布情况。每种菌均有6个生物重复。可以看出,不同菌株存在不同的肽段标志物强度信息。因此,通过这些肽段以及其强度信息,可以在复杂样本中准确的鉴定出某个致病菌株的存在与否。


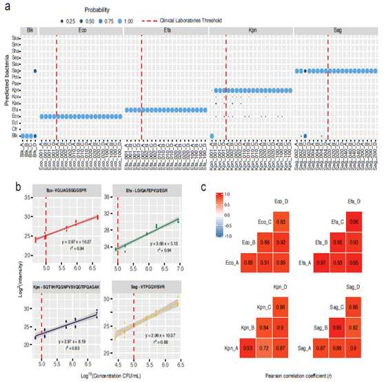
图a展示了对于4种常见的致病菌,结合肽段标志物的PRM预测结果。结果表明,在不同的浓度下,利用已有的肽段标志物都能很好地鉴定出4种目标菌株。可以看出,即使致病菌浓度在临床的检测线以下,每个菌株仍能被鉴定出来。图b表明,每个菌株的肽段标志物的丰度是与该菌丰度呈显著正相关的,可以结合肽段标志物的定量信息来判断致病菌浓度。图c说明4个生物样本之间致病菌丰度是显著相关的,生物重复性高。
五、文章亮点:
本文结合了DIA与机器学习的方法来寻找致病菌的标志肽段,实现了对复杂样本中特定物种的快速鉴定。其方法的巧妙结合为今后的研究提供了更加丰富的科研思路。而且具有很好的应用前景,推进了临床质谱的应用价值。
阅读人:闫克强
原文:https://www.cnblogs.com/ilifeiscience/p/11712235.html