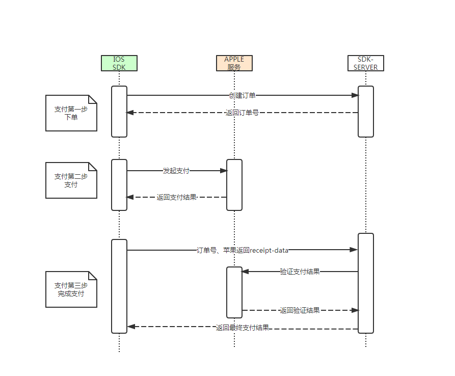
最近公司iOS发布了新版本,被拒,原因就是没有添加内购,并被严重警告,为此,不得已要加上iOS内购功能,以下就是我为了iOS内购所写的后台代码,首先看下支付的时序图吧:

简单说下,时序图的意思吧:
第一步: 客户端请求java服务器,在数据创建一个订单号,返回给客户端;
第二步: 客户端请求支付,apple返回结果值receipt-data;
第三步: 客户端拿着返回的receipt-data给java服务端,java服务端去apple服务器验证是否正确之类的,最后返回给客户端验证结果。
下面是我的java后台代码:
首先在自己服务器创建一条订单记录,这个完全是根据自己这边的业务需求去写就好了,不需要说很多,记得把你这边生成的订单号返回给前端,不然后面没有办法拿到唯一标识,因为苹果那边必须要走到最后一步才能拿到流水号,因此,我们这边需要创建订单号,当做唯一标识,传给前端,唉,其实,这样也是会有问题的,因为有可能会被搞。
下面是我们的服务器拿到前端给的receipt-data去苹果服务器验证的代码:
后端的验证代码:
public ResultVO iPayNotify(HttpServletRequest request, String productId, String receipt, String orderNo) {
int userId = JWTUtil.getUserIdFromHeader(request);
String verifyResult = IosVerifyUtil.buyAppVerify(receipt, 1); //1.先线上测试 发送平台验证
if (verifyResult == null) { // 苹果服务器没有返回验证结果
return ResultVOUtil.error(ResultEnum.ORDER_NOT_EX);
} else { // 苹果验证有返回结果
JSONObject job = JSONObject.parseObject(verifyResult);
String states = job.getString("status");
if ("21007".equals(states)) { //是沙盒环境,应沙盒测试,否则执行下面
verifyResult = IosVerifyUtil.buyAppVerify(receipt, 0); //2.再沙盒测试 发送平台验证
job = JSONObject.parseObject(verifyResult);
states = job.getString("status");
}
if (states.equals("0")) { // 前端所提供的收据是有效的 验证成功
String r_receipt = job.getString("receipt");
JSONObject returnJson = JSONObject.parseObject(r_receipt);
String in_app = returnJson.getString("in_app");
JSONArray jsonArray = JSONArray.parseArray(in_app);
for (int i = 0; i < jsonArray.size(); i++) {
if (productId.equals(jsonArray.getJSONObject(i).get("product_id") == null ? null : jsonArray.getJSONObject(i).get("product_id").toString())) {
Map<String, Object> paraMap = new HashMap<>();
String transaction_id = jsonArray.getJSONObject(i).get("transaction_id") == null ? null : jsonArray.getJSONObject(i).get("transaction_id").toString();
SysOrder order = sysOrderService.getOrderInfoBySeq(transaction_id);
if (!StringUtils.isEmpty(order) && order.getUserId() != userId) {
return ResultVOUtil.error(ResultEnum.APPID_ALREADY_BINDING_USER);
}
paraMap.put("userId", userId);
paraMap.put("orderNo", orderNo);
SysOrder sysOrder = sysOrderService.getOrderInfoByOrderNo(paraMap);
if (StringUtils.isEmpty(sysOrder)) {
return ResultVOUtil.error(ResultEnum.ORDER_NOT_EX);
}
sysOrder.setPaySeq(transaction_id);
sysOrder.setPayStatus(PayStatusEnum.PAID.getCode());
paraMap.clear();
//更改用户的优惠券状态
paraMap.put("userId", sysOrder.getUserId());
paraMap.put("id", sysOrder.getGoodsId());
Goods goods = goodsService.getGoodsInfo(paraMap);
// paraMap.put("userId", userId);
paraMap.put("type", goods.getType());
List<CouponVO> couponList = couponService.getCouponListByGoodsType(paraMap);
if (!couponList.isEmpty()) {
couponService.updateCouponByMap(couponList, sysOrder.getId());
}
sysOrder.setUpdateTime(new Date());
sysOrderService.saveOrUpdate(sysOrder, sysOrder.getId());
//可以做你们自己业务的一些操作吧,这边就给出伪代码了
}
}
} else {
return ResultVOUtil.error(ResultEnum.RECEIPT_DATA_ERROR);
}
}
return ResultVOUtil.success();
}
其中用到的工具类IosVerifyUtil :
package com.zhima.utils;
import java.io.BufferedOutputStream;
import java.io.BufferedReader;
import java.io.InputStream;
import java.io.InputStreamReader;
import java.net.URL;
import java.security.cert.CertificateException;
import java.security.cert.X509Certificate;
import java.util.Locale;
import javax.net.ssl.HostnameVerifier;
import javax.net.ssl.HttpsURLConnection;
import javax.net.ssl.SSLContext;
import javax.net.ssl.SSLSession;
import javax.net.ssl.TrustManager;
import javax.net.ssl.X509TrustManager;
/**
* 苹果IAP内购验证工具类
* @ClassName: IosVerify
* @Description:Apple Pay
*/
public class IosVerifyUtil {
private static class TrustAnyTrustManager implements X509TrustManager {
public void checkClientTrusted(X509Certificate[] chain, String authType) throws CertificateException {
}
public void checkServerTrusted(X509Certificate[] chain, String authType) throws CertificateException {
}
public X509Certificate[] getAcceptedIssuers() {
return new X509Certificate[] {};
}
}
private static class TrustAnyHostnameVerifier implements HostnameVerifier {
public boolean verify(String hostname, SSLSession session) {
return true;
}
}
private static final String url_sandbox = "https://sandbox.itunes.apple.com/verifyReceipt";
private static final String url_verify = "https://buy.itunes.apple.com/verifyReceipt";
/**
* 苹果服务器验证
*
* @param receipt
* 账单
* @url 要验证的地址
* @return null 或返回结果 沙盒 https://sandbox.itunes.apple.com/verifyReceipt
*
*/
public static String buyAppVerify(String receipt,int type) {
//环境判断 线上/开发环境用不同的请求链接
String url = "";
if(type==0){
url = url_sandbox; //沙盒测试
}else{
url = url_verify; //线上测试
}
//String url = EnvUtils.isOnline() ?url_verify : url_sandbox;
try {
SSLContext sc = SSLContext.getInstance("SSL");
sc.init(null, new TrustManager[] { new TrustAnyTrustManager() }, new java.security.SecureRandom());
URL console = new URL(url);
HttpsURLConnection conn = (HttpsURLConnection) console.openConnection();
conn.setSSLSocketFactory(sc.getSocketFactory());
conn.setHostnameVerifier(new TrustAnyHostnameVerifier());
conn.setRequestMethod("POST");
// conn.setRequestProperty("content-type", "text/json");
conn.setRequestProperty("Content-Type","application/json");
conn.setRequestProperty("Proxy-Connection", "Keep-Alive");
conn.setDoInput(true);
conn.setDoOutput(true);
BufferedOutputStream hurlBufOus = new BufferedOutputStream(conn.getOutputStream());
String str = String.format(Locale.CHINA, "{\"receipt-data\":\"" + receipt + "\"}");//拼成固定的格式传给平台
hurlBufOus.write(str.getBytes());
hurlBufOus.flush();
InputStream is = conn.getInputStream();
BufferedReader reader = new BufferedReader(new InputStreamReader(is));
String line = null;
StringBuffer sb = new StringBuffer();
while ((line = reader.readLine()) != null) {
sb.append(line);
}
return sb.toString();
} catch (Exception ex) {
System.out.println("苹果服务器异常");
ex.printStackTrace();
}
return null;
}
/**
* 用BASE64加密
*
* @param str
* @return
*/
public static String getBASE64(String str) {
byte[] b = str.getBytes();
String s = null;
if (b != null) {
s = new sun.misc.BASE64Encoder().encode(b);
}
return s;
}
}
以上,就是我这次为iOS写的java后台,其中有考虑不全的地方,如果各位大佬有好的想法或者看法建议,可以留言一起讨论一下。
原文:https://www.cnblogs.com/lazydays/p/12078006.html