B+树和二叉树、平衡二叉树一样都是经典的数据结构。
B+树由B树和索引顺序访问方法(ISAM,这就是MyISAM引擎最初参考的数据结构)演化而来,实际中已经没有使用B树的情况了。
B+树是为磁盘或其他直接存储辅助设备设计的一种平衡查找时。
B+树中,所有记录节点都是按键值的大小顺序存放在同一层的叶子节点上,由各叶子节点指针进行连接。
如下:其高度为2,每页存放4条记录,扇出(fan out)为5。所有记录都在叶子节点上,并且是顺序存放的。

B+树的插入必须保证插入后叶子节点中的记录依然排序,同时需要考虑插入到B+树的三种情况,每种情况都会导致不同的插入算法。如下所示:

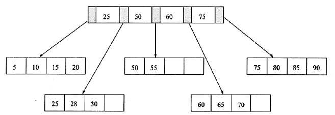
1、如下图这颗B+树,若用户插入28这个值,发现当前叶子页leafPage和IndexPage索引页都没有满,直接插入就行。

图(1)

图(2)
2、从上图接着插入70这个键值,这时原来的leafPage已经满了,但是IndexPage还没有。这时插入leafPage后的情况为50、55、60、65、70,并根据中间值60来拆分叶子节点,可得下图。

图(3)
为了保持平衡对于新插入的键值可能需要做大量的拆分页(split)操作。因为B+树结构主要用于磁盘,也拆分意味着磁盘操作,所以应该在可能的情况下尽量减小页的拆分操作。因此B+树会提出平衡二叉树的旋转(Rotation)功能。
旋转发生在leafPage已满,但是其左右兄弟节点没有满的情况下。这时B+树不会急于去拆分页操作,而是将记录移到所在页的兄弟页节点上,通常情况下,左兄弟会被首先检查用来做旋转操作。若如此,插入70应该左旋为:

图(4)
3、最后插入95,这时复合第三种情况,即leafPage和IndexPage都满了,这时需要做两次拆分

图(5)
B+树使用填充因子(fill factor)来控制树的删除变化,50%是填充因子可设的最小值。
B+树的删除操作同样必须保证删除后叶子节点中的记录依然排序,同插入一样,B+树删除操作同样需要考虑以下三种情况:

1、根据图(5)的B+树来进行删除。首先删除键值为70的记录:

接着删除键值为25的记录,但是该值还是IndexPage中的值,因此在删除LeafPage中的25后,还应将25的右兄弟节点28更新到PageIndex中,如图:

最后删除60这个键值。删除LeafPage中键值为60的记录后,Fill Factor小于50%,这时需要做合并操作,同样,在删除IndexPage中相关记录后需要做IndexPage的合并操作。

原文:https://www.cnblogs.com/zh718594493/p/12208878.html