immudb 轻量级高速的不可变数据库,我们可以用来进行敏感数据的追踪(数据不可变)
特性
- 不可变,可以添加,但是不能修改以及删除
- 数据是加密的,类似区块链系统
- 使用简单 包含了各类语言的实现
- 开源,可以基于cloud 以及独立部署
immudb可以运行在linux,freebsd,windows,macos,docker,k8s
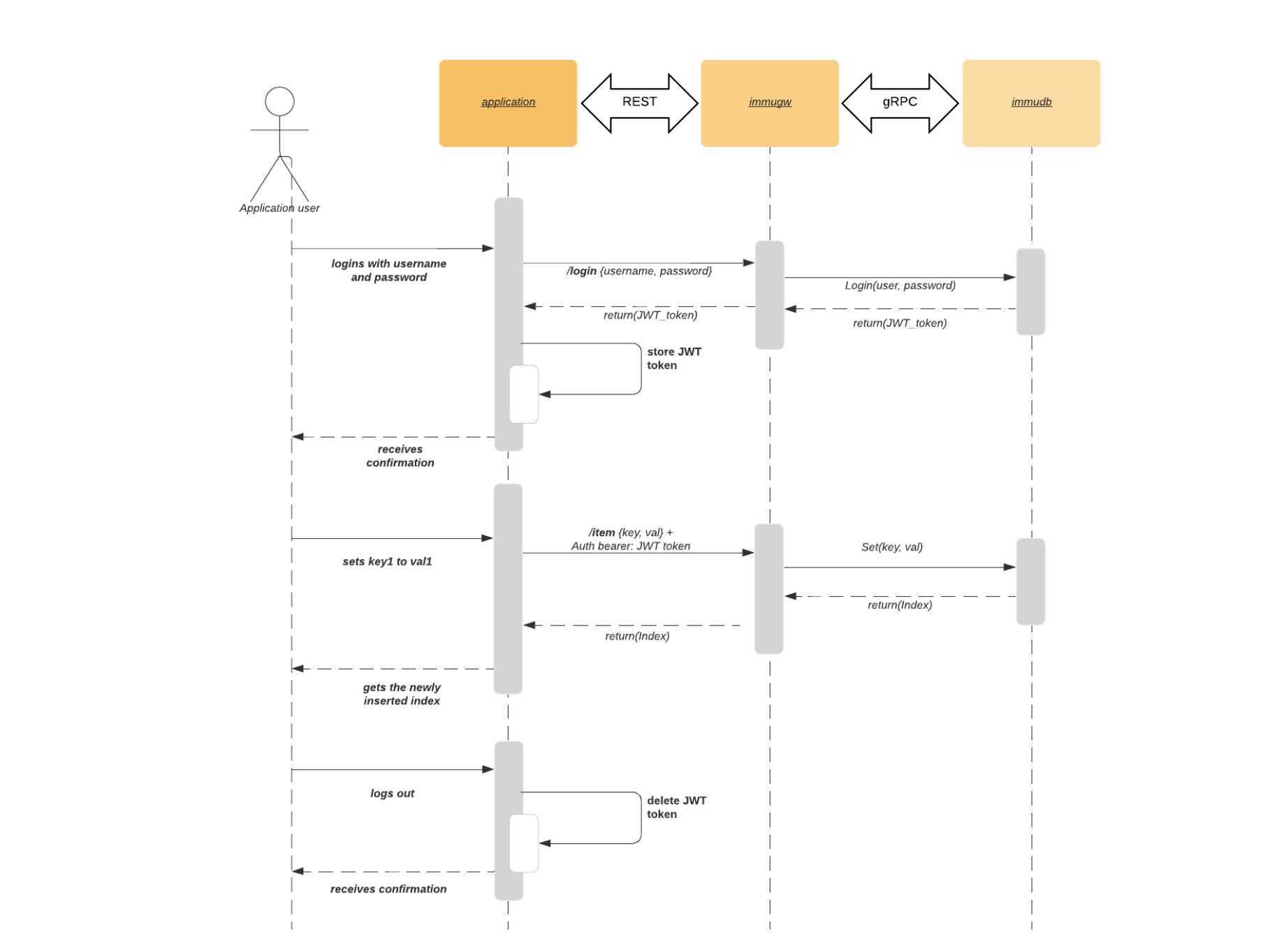
一张来自官方的图
整体就是介绍特性的

immudb 的组件
- immudb 监听在3322 的服务器进程提供了grpc接口
- immugw 智能rest proxy 提供rest 服务(暴露immudb的功能到应用)
- immuadmin cli admin方便管理immudb以及immugw
- immuclient cli 主要操作immudb,进行数据的读取以及写入
immudb 工作原理



参考资料
https://github.com/codenotary/immudb
https://www.codenotary.io/
immudb 轻量级高速的不可变数据库
原文:https://www.cnblogs.com/rongfengliang/p/12954788.html