spring主要用于对bean对象的管理
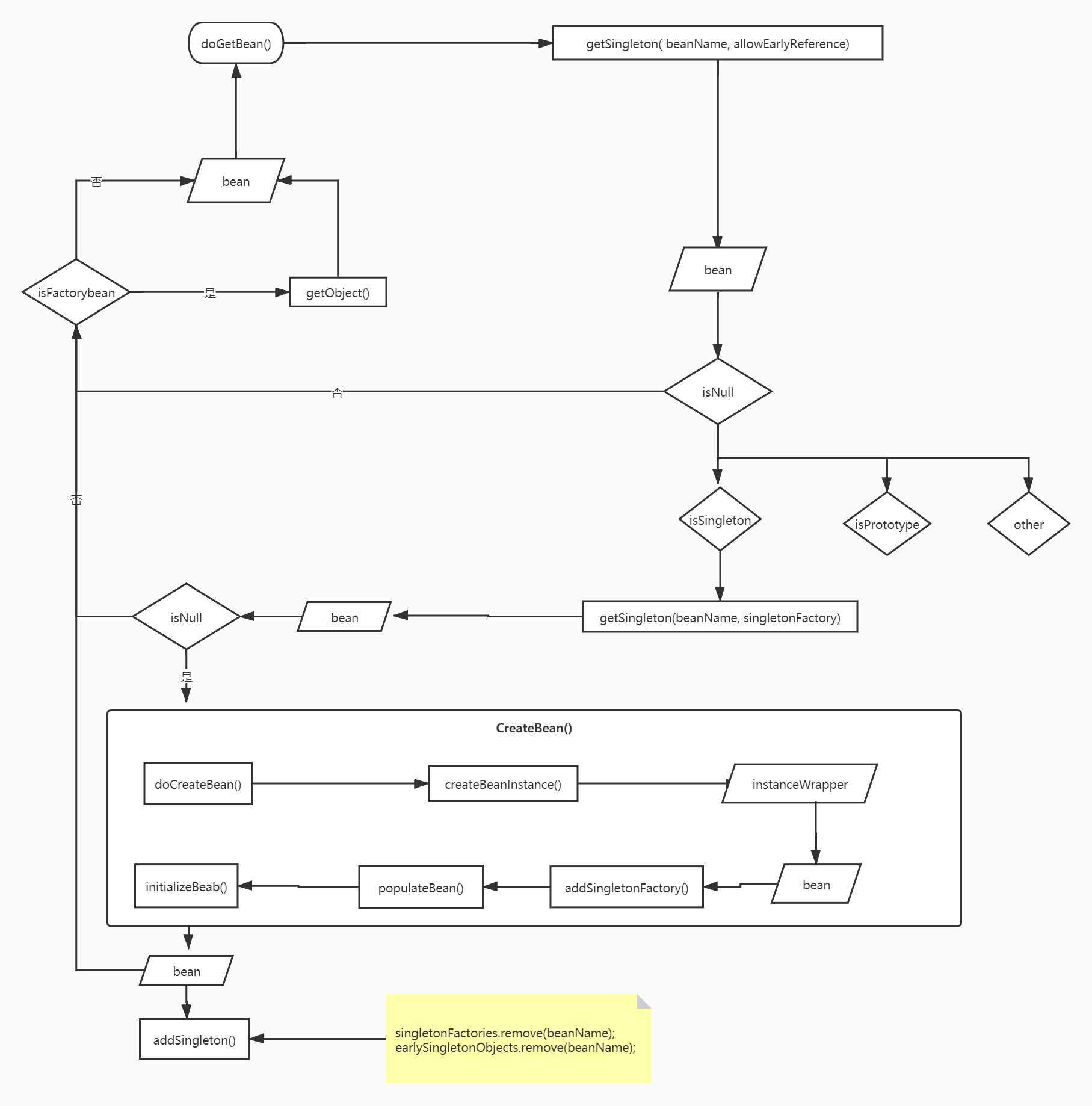
bean创建流程图

Bean的生命周期

1 执行构造方法
2 执行实现一堆的Aware接口
3 执行BeanPostProcesor的before接口
4 执行定义的init-method方法
5 执行BeanPostProcessor的after方法
6 调用DisposableBean方法
7 调用distory方法
创建Bean
doGetBean=>getSingleton()->singletonFactory.getObject()=>createBean()->doCreateBean()=>bean实例=》BeanWrapper实例=》addSingletonFactory(beanName,Bean实例)=》populateBean()
BeanWrapper
对bean的属性的设置都是通过BeanWrapper来操作,这样的好处是方便扩展,很多的验证 判断都在这个类里做的了
Aop
由AspectJAwareAdvisorAutoProxyCreator的BeanPostProcessor创建代理,在代理中根据方法获取拦截器(MethodInterceptor) ,遍历执行拦截器 (是一个递归的过程)
事物
首先事物是基于AOP的 只是在执行方法的时候wl会获取一个关于事物的拦截器(TransactionInterceptor)
父子容器
主要通过ContextLoaderListener监听器来实现,在该监听器中中会创建一个XmlWebApplicationContext类型的父IOC容器,并该对象存放在servletContext的"org.springframework.web.context.WebApplicationContext.ROOT"属性中
在DispatchServlet中会创建XmlWebApplicationContext IOC容器,然后根据"org.springframework.web.context.WebApplicationContext.ROOT"获取servletContext中父IOC容器 并将改值设置为子容器的父容器。
SpringMVC实现父子容器步骤:
1 配置ContextLoaderListener监听器
2 监听器创建XmlWebApplicationContext父IOC容器,并且其存放在servletContext中
3 DispatchServlet创建XmlWebApplicationContext子容器
4 从servletContext中获取父IOC容器,设置为子容器的父容器
原文:https://www.cnblogs.com/Tony100/p/13163162.html