条纹相机的脉冲信号
扫描电极之间的红点表示。
不同到达时间的加速光电子。上面的比下面的来得早一个。
扫描电压以条纹模式施加在扫描电极上,而不扫描在聚焦模式下施加电压。
条纹相机的特征。
(a) 光电阴极量子效率的测量
在没有输入光学元件的条纹管中。橙色和红色代表带宽,分别用于SR-FLIM和70 Tfps主动成像。
(b) 空间电荷感应像
在不同的入射光强度下传播。扩散表示为传感器像素数。
插图:在四个选定灯光下,条纹相机在聚焦模式下拍摄的二维图像强度。

(c) 条纹相机的响应曲线。
活动尖照明区超短光脉冲的特性系统。
(a)-(d)原始飞秒脉冲和(e)-(h)之后的FROG测量传播整个尖点成像部分。(a) 和(e),找回FROG的踪迹。(b) 和(f),在时域上重建脉冲强度和相位。(c) 和(g),计算光学频率差与时间。(d) 和(h),将(c)和(g)中的光频转换为波长。在(c)和(d)中,黑色短虚线表示没有。在(g)和(h)中,黑色长虚线表示具有完全线性脉冲。(i)用于拉伸脉冲特性的强度自相关器的示意图。BS,50/50(R/T)非偏光板分束器(Thorlabs,EBS1);CL,50 mm焦距准直透镜Thorlabs,LBF254-050-A);FL,100毫米焦距聚焦透镜(Thorlabs,LA1050);M,反射镜;NDF,中性密度滤光片(Thorlabs,NE05A),用于均衡强度;PD,光电二极管(Thorlabs,DET36A);SPF,短通滤波器(Thorlabs,FESH0600)。光延迟线是由精密线性级(PI,PLS-85)控制。插图:SFG光束照片(中间)BBO之后的两个基本光束。(j) 48fs高斯形状脉冲的强度自相关测量。


可调谐带通滤波器系统表征光谱中的有源尖峰系统领域。
(a) 系统示意图。CL,100 mm焦距准直透镜(Thorlabs,LA1509);FL,100 mm焦距聚焦透镜(Thorlabs,LA1050);G,1200 lp mm-1反思的衍射光栅(Thorlabs,GR25-1208);M,镜子;PH,50μM直径针孔(Thorlabs,P50C)。
(b) 光栅旋转时测量的透射光谱。

主动尖点系统成像截面的特征。(a) 和(b)分散性
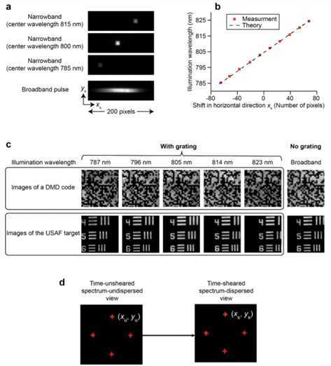
主动尖点系统的特征。
(a) 条纹相机在聚焦模式下拍摄的图像当物体被过滤的窄带脉冲(前三行)照亮时宽带脉冲(最底层)。
(b) 窄带照明的波长与水平图像从实验(红色方块)和理论(黑色虚线)的偏移。
(c) 拍摄的图像由条纹相机在五个光照波长下的活动尖端,由可调谐的带通滤波器。
(d) 图像失真校准。

用于70 Tfps成像的脉冲序列发生器。
(a) 双光束分配器设置示意图。
(b)90/10(R/T)分束器产生的五个可用子脉冲的归一化强度(Thorlabs,BSX11R)和70/30(R/T)分束器(Thorlabs,BST11R)。
(c) 标准化
两个90/10(R/T)分束器(Thorlabs,BSX11R)。这两种配置用于图2和图3所示的实验, 分别是。实验中使用了绘制为实心条的子脉冲,而那些显示为空心钢筋被丢弃。

用玻璃棒拉伸的脉冲的特征。(a) 和(b)条纹采集的图像焦距模式(a)下的相机,无衍射光栅和(b)。
(c)-(e)由当(c)无杆,(d)95毫米杆和(e)270毫米杆时,条纹相机处于10 THz条纹模式使用。黄色虚线描绘了70 Tfps成像实验中使用的带宽。绿线是玻璃棒线性时间的理论估计。
(f) 以及(g) 黑色实线是对95毫米长(f)脉冲的自动相关测量杆和(g)270 mm长的杆。黑色长虚线是高斯脉冲近似,基于自相关信号的FWHMs。谱仪分辨宽带光谱在基于线性啁啾将波长转换为时间后,以红色短虚线绘制。

原文:https://www.cnblogs.com/wujianming-110117/p/13194442.html