给你一个链表的头节点 head ,旋转链表,将链表每个节点向右移动 k 个位置。
示例1:

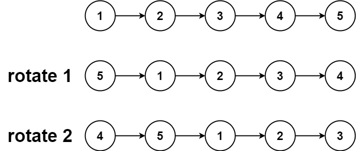
输入:head = [1,2,3,4,5], k = 2
输出:[4,5,1,2,3]
示例2:

输入:head = [0,1,2], k = 4
输出:[2,0,1]
提示:
链表中节点的数目在范围 [0, 500] 内
-100 <= Node.val <= 100
0 <= k <= 2 * 10^9
思路
由于 $ 0 \le k \le 2 * 10^9$ ,k较大,因此需要先求出链表总长度,k = len - k % len 求出偏移值,连接链表头部和尾部,切断偏移值处即可。
AC代码
# Definition for singly-linked list.
# class ListNode:
# def __init__(self, val=0, next=None):
# self.val = val
# self.next = next
class Solution:
def rotateRight(self, head: ListNode, k: int) -> ListNode:
if head == None:
return
len = 1
p = head
while p:
if p.next == None:
p.next = head
break
p = p.next
len += 1
k = len - k % len
p = head
while k != 1:
p = p.next
k -= 1
q = p.next
p.next = None
return q
【python】Leetcode每日一题-删除排序链表中的重复元素
原文:https://www.cnblogs.com/krnl-dpr/p/14585489.html