首页 > 编程语言 > 详细

Java集合框架类图

时间:2021-05-19 23:46:02      阅读:30      评论:0      收藏:0      [点我收藏+]

Java集合框架类图

技术分享图片

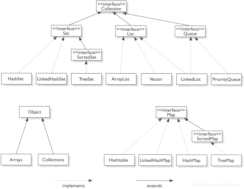
一、Collections

Set:TreeSet、HashSet、LinkedHashSet

List:ArrayList、LinkedList、Vector

Queue:LinkedList、PriorityQueue

技术分享图片

二、Map

Map:HashMap、HashTable、TreeMap、LinkedHashMap

技术分享图片

参考文档:https://www.kanzhun.com/jiaocheng/246637.html

Java集合框架类图

原文:https://www.cnblogs.com/151it/p/14786552.html

(0)
(0)
   
举报
评论 一句话评论(0
关于我们 - 联系我们 - 留言反馈 - 联系我们:wmxa8@hotmail.com
© 2014 bubuko.com 版权所有
打开技术之扣,分享程序人生!