1 引言... 4
1.1 产品简介... 4
1.2 编写目的... 4
1.3 参考文档... 4
1.4 限制条件... 5
2 测试概要... 5
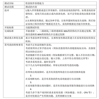
2.1 测试目标... 5
2.2 测试范围... 5
2.3 测试资源... 6
2.3.1 测试人力资源... 6
2.3.2 测试环境... 6
2.3.3 BUG管理工具... 6
3 测试规范... 7
3.1 测试接收标准... 7
3.2 BUG规范... 7
4 测试策略... 9
4.1 测试流程及工作量估算... 9
4.2 测试种类... 10
4.2.1 功能测试... 11
4.2.2 容错性测试... 12
4.2.3 易用性测试... 13
4.2.4 UI(界面)测试... 13
4.2.5 接口测试... 14
4.2.6 系统测试... 14
4.2.7 兼容性测试... 15
4.2.8 性能测试... 15
4.2.9 安装卸载测试... 17
5 发布标准... 17
5.1 测试输出文档... 17
5.2 测试完成标准... 18
5.3 产品发布标准... 18
6 测试风险... 18
根据产品情况自行填写
此文档根据项目需求文档,制定测试策略、评估测试风险,确定所需的资源,并对测试的工作量进行估计,进行人员和进度安排,并且列出测试项目的可交付元素。
本文档预期读者对象主要为项目经理、产品、开发、测试等。

本测试计划受限于开发人员提交测试的内容和时间。根据开发人员提交模块的实际情况,本计划会做出相应修改。
通过测试,达到以下目标:
列出测试最终需要交付的功能模块列表


在测试过程中发现的缺陷及可用性问题,使用禅道来进行 bug 管理。

测试人员提交缺陷记录时,应清晰、准确地描述缺陷发生的条件和步骤,并
设置缺陷的严重等级如下:



本次测试计划对系统进行以下类型的测试,针对不同的测试类型分别进行规划和设计,包括测试方法和标准等。测试类型罗列如下:

功能测试应侧重于所有可直接追踪到用例或业务功能和业务规则的测试需求。这种测试的目标是核实数据的接收、处理和检索是否正确,以及业务规则的实施是否恰当。此类测试基于黑盒技术,该技术通过图形用户界面(GUI)与应用程序进行交互,并对交互的输出或结果进行分析,以此来核实应用程序及其内部进程。

容错性测试主要检查系统的容错能力,检查软件在异常条件下自身是否具有防护性的措施或者某种灾难性恢复手段。

易用性测试是指用户使用软件时是否感觉方便,比如是否最多点击鼠标三次就可以达到用户的目的。易用性测试应当集中体现在界面美观、功能实用、处理有效几个方面。

用户界面(UI)测试主要用于核实用户与软件之间的交互。UI测试的目标是确保用户界面会通过测试对象的功能来为用户提供相应的访问或浏览功能。另外,UI测试还可确保UI中的对象按照预期的方式运行,并符合公司或行业的标准。

接口测试是测试系统组件间接口的一种测试。接口测试主要用于检测外部系统与系统之间以及内部各个子系统之间的交互点。测试的重点是要检查数据的交换,传递和控制管理过程,以及系统间的相互逻辑依赖关系等。
接口测试也属于功能测试,测试流程是首先根据接口文档编写测试用例(用例编写可以按照功能测试的规则来编写,例如等价类划分,边界值等设计方法),然后执行测试,查看不同的参数请求,判断接口的返回数据是否达到预期,可能需要转换接口数据格式,常见为json格式,并且需根据需求支持一种或多种接口请求方式(例如GET请求、POST请求等),请求协议为http或https等。

系统测试主要目的为检测系统是否达到需求对业务流程及数据流的处理是否符合标准,检测系统对业务流处理是否存在逻辑不严谨及错误,检测需求是否存在不合理的标准及要求。此阶段测试是基于功能测试完成的情况下。

兼容性测试主要检验被测试软件在特定的硬件平台上、不同的应用软件之间、不同的操作系统平台上、不同的网络等环境中是否能够很友好的运行测试。

性能测试是通过自动化的测试工具模拟多种正常、峰值以及异常负载条件来对系统的各项性能指标进行测试。性能测试是为了验证软件系统是否能够达到用户提出的性能指标,同时发现软件系统中存在的性能瓶颈,优化软件,最后起到优化系统的目的。性能测试一般包括以下几种类型:

安装卸载测试是为了确保该软件在正常情况和异常情况的不同条件下(例如,进行首次安装、升级、完整的或自定义的安装,卸载重安装等)都能成功进行安装,异常情况包括磁盘空间不足、缺少目录创建权限等,核实软件在安装后可立即正常运行,核实软件可以正常进行卸载。

本次测试完成后的提交物:
本次测试过程中,计划测试完成的标准如下:
本次测试过程中,计划产品发布上线的标准如下:
本次测试过程中,可能出现的风险如下:
原文:https://www.cnblogs.com/taozhen/p/14781057.html