UML的概念和模型可以分成以下几个概念域:静态结构、动态行为、实现构造、模型组织、扩展机制
|
主要的域 |
视图 |
图 |
主要概念 |
|
静 态 结 构 |
静态视图 |
类图 |
类、关联、泛化、依赖关系、实现、接口 |
|
用例视图 |
用例图 |
用例、参与者、关联、扩展、包括、用例泛化 |
|
|
实现视图 |
构件图 |
构件、接口、依赖关系、实现 |
|
|
部署视图 |
部署图 |
节点、构件、依赖关系、位置 |
|
|
动 态 |
状态视图 |
状态图 |
状态、事件、转换、动作、 |
|
行 |
活动视图 |
活动图 |
状态、活动、完成转换、分叉、结合 |
|
为 |
交互视图 |
顺序图 |
交互、对象、消息、激活 |
|
|
|
协作图 |
协作、交互、协作角色、消息 |
|
模型管理 |
模型管理视图 |
类图 |
包、子系统、模型 |
|
扩展机制 |
所有 |
所有 |
约束、构造型、标记值 |
1、 类元
类元是模型中的离散概念,拥有身份、状态、行为和关系。有几种类元包括类、接口和数据类型。
其他几种类元是行为概念、环境事物、执行结构的具体化。这些类元中包括用例、参与者、构件、节点和子系统。
图列出了几种类元和它们的功能。元模型术语类元中包括了所有这些概念。
|
类元 |
功能 |
表示法 |
|
参与者 |
系统的外部用户 |
|
|
类 |
类代表了被建模的应用领域中的离散概念。 最重要的特性是多重性 |
|
|
状态类 |
局限于某个给定状态的类 |
|
|
类元角色 |
在合作中局限于某个使用的类元 |
|
|
构件 |
系统的一个物理组成单元 |
|
|
|
|
|
|
接口 |
刻划行为特征的操作命名集.
|
|
|
节点 |
计算资源 |
|
|
信号 |
对象间的异步通信 |
|
|
子系统 |
作为且有规范、实现和身份的单元的包 |
|
|
用例 |
与外界代理交互中的实体行为说明 |
|
2、类元之间关系
类元之间的关系有关联、泛化、各种形式的依赖关系,包括实现关系和使用关系。
关系的种类
|
关系 |
功能 |
表示法 |
|
关联 |
类实例之间连接的描述 |
|
|
依赖 |
两个模型元素间的关系 |
|
|
泛化 |
更概括的描述和更具体的种类间的关系,适用于继承 |
|
|
实现 |
说明和实现间的关系 |
|
|
聚集 |
聚集对象由部分对象组成。也就是整体与部分关联。 |
|
|
组合 |
一种特殊的聚集. |
|
图举例:






当用例视图在外部用户前出现时,它捕获到系统、子系统或类的行为。
它将系统功能划分成对参与者(即系统的理想用户)有用的需求。
而交互功能部分被称作用例。
用例使用系统与一个或多个参与者之间的一系列消息来描述系统中的交互作用。
参与者可以是人,也可以是外部计算机系统和外部进程。
用例之间的关系:关联、扩展、泛化、包含。
|
关系 |
功能 |
表示法 |
|
关联 |
参与者与其参与执行的用例之间的通信途径 |
|
|
扩展 |
在基础用例上插入基础用例不能说明的扩展部分 |
|
|
泛化 |
用例之间的一般和特殊关系,其中特殊用例继承了一般用例的特性并增加了新的特性 |
|
|
包含 |
在基础用例上插入附加的行为,并且具有明确的描述 |
|
图举例:
用例图


交互视图描述了执行系统功能的各个角色之间相互传递消息的顺序关系。
类元是对在系统内交互关系中起特定作用的一个对象的描述,这使它区别于同类的其他对象。
交互视图显示了跨越多个对象的系统控制流程。
交互视图可用两种图来表示:顺序图和协作图,它们各有不同的侧重点。


状态视图是一个类对象所可能经历的所有历程的模型图。
状态图由对象的各个状态和连接这些状态的转换组成。
状态图是对单个对象的“放大”,它说明对象所经历的状态变化。
强调单个对象内状态的变化。

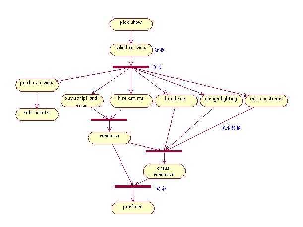
活动图是状态图的一个变体,用来描述执行算法的工作流程中涉及的活动。
活动状态代表了一个活动:一个工作流步骤或一个操作的执行。活动图描述了一组顺序的或并发的活动。活动视图用活动图来体现。活动图很像流程图,它显示出工作步骤,判定点和分支。可用于表达一个对象的操作和一个业务过程。

物理视图对应用自身的实现结构建模,例如系统的构件组织和建立在运行节点上的配置。
这类视图提供了将系统中的类映射成物理构件和节点的机制。物理视图有两种:构件图和部署视图。
构件图


模型管理视图对模型自身组织建模。
一系列由模型元素(如类、状态机和用例)构成的包组成了模型。
一个包(package)可能包含其他的包,因此,整个模型实际上可看成一个根包,它间接包含了模型中的所有内容。
包是操作模型内容、存取控制和配置控制的基本单元。
每一个模型元素包含于包中或包含于其他模型元素中。

原文:http://www.cnblogs.com/lcw/p/4073712.html