目录
1. Virtual Machine Introduce 2. Vmware Image File Format 3. VHD File Format 4. Convert VHD File Into VMDK 5. Run Virtual PC virtual machine in VMware Workstation
1. Virtual Machine Introduce
A virtual machine (VM) shares physical hardware resources with other users but isolates the operating system or application to avoid changing the end-user experience.
A virtual machine (VM) is an operating system OS or application environment that is installed on software which imitates dedicated hardware. The end user has the same experience on a virtual machine as they would have on dedicated hardware.
Vm diff from Physic Machine
1. Non-virtualized computers they load and execute hundreds or thousands of individual files, including operating-system kernel files, device drivers, application components and data files. 2. Virtualization abstracts the software from the underlying hardware and puts all the constituent data for a given virtual machine (VM) in a single disk file. The disk file is essentially a complete and independent virtual machine.
Relevant Link:
http://searchservervirtualization.techtarget.com/definition/virtual-machine http://whatis.techtarget.com/fileformat/VMDK-Virtual-Machine-Disk-file-for-VMware-virtual-machines
2. Vmware Image File Format
1. .vmx: 虚拟机名称.vmx 存储虚拟机设置的主要配置文件。如果虚拟机是使用之前版本的 Workstation 在 Linux 主机上创建的,这类文件的扩展名可能为 .cfg 2. .log: 虚拟机名称.log or vmware.log 主要日志文件。如果您需要排除某个问题,可以参考该文件。该文件与 .vmx 文件存储在同一个目录中 3. .nvram: 虚拟机名称.nvram or nvram NVRAM 文件,用于存储虚拟机 BIOS 的状态。该文件与 .vmx 文件存储在同一个目录中 4. .vmdk 1) 虚拟机名称.vmdk 虚拟磁盘文件,用于存储虚拟机硬盘驱动器的内容。这些文件与 .vmx 文件存储在同一个目录中 一个虚拟磁盘由一个或多个虚拟磁盘文件构成。虚拟机设置显示集中第一个文件的名称。该文件包含指向集中其他文件的指针。 如果您指定在创建虚拟磁盘时分配所有的磁盘空间,这些文件一开始就会是最大大小,之后也不会再增长。文件中几乎所有的内容都是虚拟机数据。有一小部分文件会分配用于虚拟机开销 如果虚拟机直接连接到物理磁盘,虚拟磁盘文件将存储有关虚拟机可访问分区的信息 2) 虚拟机名称-s###.vmdk 如果指定文件大小可以增加,文件名的文件编号部分将包含一个 s,例如 Windows 7-s001.vmdk。 如果您指定将虚拟磁盘拆分为 2 GB 大小的文件,文件数量取决于虚拟磁盘的大小。随着数据被添加到虚拟磁盘,每个文件最大可以扩至 2 GB 3) 虚拟机名称-f###.vmdk 如果在创建磁盘时分配了磁盘空间,文件名中将包含一个 f,例如 Windows 7-f001.vmdk 4) 虚拟机名称-磁盘-###.vmdk 如果虚拟机有一个或多个快照,则会有一些重做日志文件。这些文件存储虚拟机运行期间对虚拟磁盘所做的更改。### 表示 Workstation 为避免文件名重复而添加的唯一后缀 5. vmem 1) uuid.vmem 虚拟机分页文件,用于在主机文件系统上备份客户机主内存。该文件只在虚拟机运行或发生故障时存在。它存储在工作目录中。 2) 快照名称及编号.vmem 已开启虚拟机的每个快照都有一个关联的 .vmem 文件,该文件保存为快照的一部分,包含客户机操作系统的主内存 6. .vmsd: 虚拟机名称.vmsd 用于集中存储快照相关信息和元数据的文件。它存储在工作目录中 7. .vmsn: 虚拟机名称.Snapshot.vmsn 快照状态文件,用于存储拍摄快照时虚拟机的运行状态。它存储在工作目录中 8. .vmss: 虚拟机名称.vmss 挂起状态文件,用于存储挂起虚拟机的状态。它存储在工作目录中 9. 其他文件(如锁定文件)也可能存储在虚拟机目录中。某些文件只在虚拟机运行期间出现
Relevant Link:
http://pubs.vmware.com/workstation-10/index.jsp?topic=%2Fcom.vmware.ws.using.doc%2FGUID-A968EF50-BA25-450A-9D1F-F8A9DEE640E7.html https://www.vmware.com/support/ws5/doc/ws_learning_files_in_a_vm.htm
3. VHD File Format
The Virtual Hard Disk (VHD) format is a publicly-available image format specification that allows encapsulation of the hard disk into an individual file for use by the operating system as a virtual disk in all the same ways physical hard disks are used. These virtual disks are capable of hosting native file systems (NTFS, FAT, exFAT, and UDFS) while supporting standard disk and file operations. VHD API support allows management of the virtual disks. Virtual disks created with the VHD API can function as boot disks.
VHD files are used in
1. Hyper-V 2. Windows 7 && Windows Server 2008 3. Virtual Server 4. Windows Virtual PC
These products use the VHD API to contain the Windows operating system image utilized by a virtual machine as its system boot disk.

summary
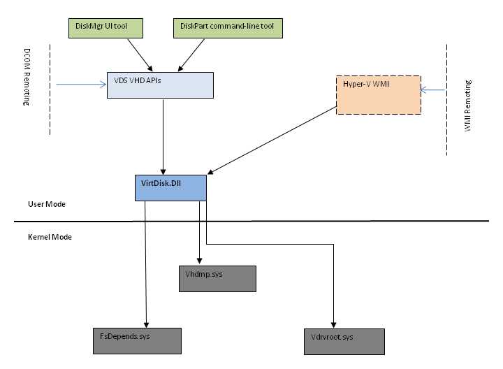
1. User Mode Native Windows APIs: 1) VirtDisk.dll: Common library for VHD management APIs. 2. User Mode Domain: specific Management Wrappers 1) VDS VHD APIs: VDS Object Model wrappers for the VHD Windows APIs. 3. Kernel Mode Drivers: 1) VDrvRoot.sys: Root virtual drive enumerator. 2) FsDepends.sys: Nested volume dependency management. 3) Vhdmp.sys: VHD parser and dependency property provider.
Relevant Link:
http://msdn.microsoft.com/ZH-CN/library/windows/desktop/dd323654(v=vs.85).aspx
4. Convert VHD File Into VMDK
Virtual PC uses its own virtual disk image format called Virtual Hard Disk (.vhd file extension) that stores file system, operating system data, users files and folders like on physical disk. VHD format is also used by Microsoft backup applications and Windows Server operating systems.
我们需要将这个VHD文件转换为Vmware兼容的格式,并加载到Vmware上
0x1: Download、Instanll Winima
http://www.winimage.com/download.htm Name: crsky Code: 1353A9B
0x2: Convert
Select: Convert Virtual Hard Disk image..

Select: Create Fixed Size Virtual Hard Disk
Select, Safe as: VMware VMDK (*vmdk), select target location and type the new (.vmdk) file name

转换完成
0x3: Create A VM With Converted VMDK File
我们已经完成了将CoreOS的VHD文件转换为VMDK文件,但是我们知道,这个VMDK是一个虚拟磁盘文件,并不是一个可以直接启动的虚拟机。在这个VMDK文件中,包括了Boot引导启动CoreOS的主程序
接下来可以新建一个VM,并挂载VMDK镜像文件
Relevant Link:
http://blog.vmpros.nl/2012/02/21/vmware-convert-vhd-to-vmdk-with-winimage/ http://www.file-extensions.org/article/run-virtual-pc-machines-in-vmware-workstation http://www.sqlpanda.com/2012/04/run-windows-2008r2-vhd-under-vmware.html
除此之外,也可以直接使用工具基于VHD创建一个新的VM
http://www.vmware.com/products/converter/?PID=6146957&PubCID=2470763
5. Run Virtual PC virtual machine in VMware Workstation
VMware也支持直接使用VHD文件启动
0x1: 设置Intel VT-x
如果你要挂载的VM镜像是64位的操作系统,我么需要将CPU的VT-x开关打开,在开机启动的BIOS中设置
http://www.jianhui.org/his-host-supports-intel-vt-x-but-intel-vt-x-is-disabled-issue.html
0x2: 创建64位的Linux 2.6.x操作系统
通过VMware Wizard创建一个不带操作系统ISO文件的VM,不采用ISO中的操作系统,而是采用我们挂载的虚拟硬盘中的操作系统进行引导
0x3: 将VHD文件挂载到新建的VM上
0x4: 运行
VM创建好,并挂载了VHD之后,就可以直接启动VMware了
Copyright (c) 2014 LittleHann All rights reserved
VMWare File Format Learning && Use VHD File To Boot VMWare
原文:http://www.cnblogs.com/LittleHann/p/4097132.html