目的
数据源视图是物理源数据库和分析维度与多维数据集之间的逻辑数据模型。在创建数据源视图时,需要在源数据库中指定包含创建维度和多维数据集所需要的数据表格和视图。BIDS与数据库连接,读取表格和视图定义,并在数据源视图中存储元数据。元数据是“关于数据的数据”:即表格和视图的名称、列名称、数据类型、主键列和外键关系等。
数据源视图允许您提供额外的元数据。如果需要转换数据,可以向表格中添加含有SQL表达式的命名计算。如果需要创建筛选、分组或从多个表中连接数据,可以创建被称作为命名查询(named query)的逻辑表,其中包括SQL选择语句,尽管源数据通常存储在打那个数据仓库或数据集市中,但有时需要访问的商业数据是存储在多个表中。我们可以对每个数据库创建数据源,然后将多个数据库中的表格添加到打那个数据源视图中,在数据源视图中添加逻辑外键关系,来说明来自不同数据库中的数据应该如何连接。
在创建维度和多维数据集市,首先要利用存储在数据源视图中的基本元数据,然后利用关系层次结构中的等级关系、排序次序、恰当的格式等信息来增强基本元数据,以便分析服务数据库成为了包含大量元数据的数据分析环境。
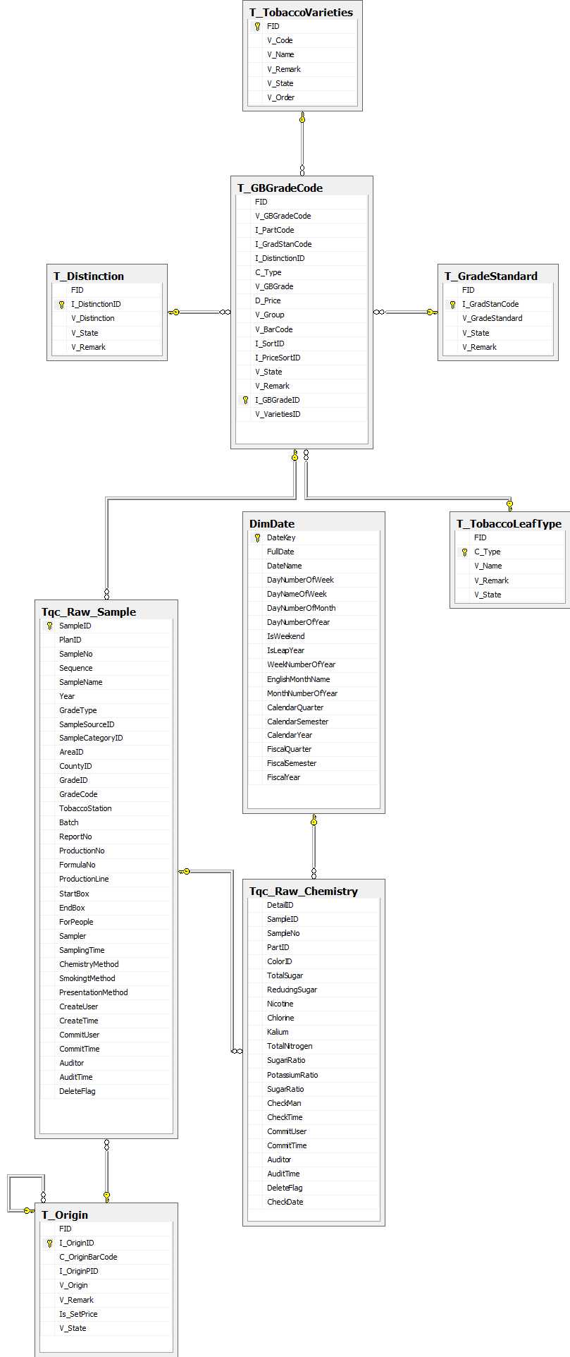
历年理化指标分析
dsvRawChemistry.dsv
相对应的物理模型:

原文:http://www.cnblogs.com/lonelyxmas/p/4136518.html