转自:http://www.cnblogs.com/jaredlam/archive/2011/11/08/2241089.html
学习AOP时,教材上面都说使用的是动态代理,可是在印象中代理模式一直都是控制访问什么的,怎么又动态增加行为了,动态增加行为不是装饰器模式吗?于是 找了很多资料,想弄清楚这两者之间到底有什么区别。结果发现这一篇英文文章讲的很清晰,就翻译一下,供参考。
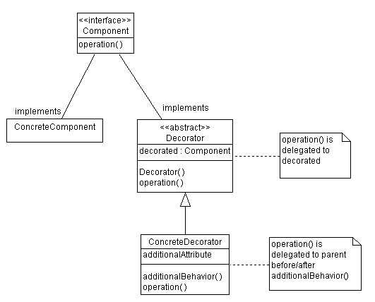
首先,让我们先看一下下面的这两个UML类图,他们分别描述了装饰器模式和代理模式的基本实现。


这两个图可能使我们产生困惑。这两个设计模式看起来很像。对装饰器模式来说,装饰者(decorator)和被装饰者(decoratee)都实现同一个 接口。对代理模式来说,代理类(proxy class)和真实处理的类(real class)都实现同一个接口。此外,不论我们使用哪一个模式,都可以很容易地在真实对象的方法前面或者后面加上自定义的方法。
然而,实际上,在装饰器模式和代理模式之间还是有很多差别的。装饰器模式关注于在一个对象上动态的添加方法,然而代理模式关注于控制对对象的访问。换句话 说,用代理模式,代理类(proxy class)可以对它的客户隐藏一个对象的具体信息。因此,当使用代理模式的时候,我们常常在一个代理类中创建一个对象的实例。并且,当我们使用装饰器模 式的时候,我们通常的做法是将原始对象作为一个参数传给装饰者的构造器。
我们可以用另外一句话来总结这些差别:使用代理模式,代理和真实对象之间的的关系通常在编译时就已经确定了,而装饰者能够在运行时递归地被构造。
//代理模式
public class Proxy implements Subject{
private Subject subject;
public Proxy(){
//关系在编译时确定
subject = new RealSubject();
}
public void doAction(){
….
subject.doAction();
….
}
}
//代理的客户
public class Client{
public static void main(String[] args){
//客户不知道代理委托了另一个对象
Subject subject = new Proxy();
…
}
}
//装饰器模式
public class Decorator implements Component{
private Component component;
public Decorator(Component component){
this.component = component
}
public void operation(){
….
component.operation();
….
}
}
//装饰器的客户
public class Client{
public static void main(String[] args){
//客户指定了装饰者需要装饰的是哪一个类
Component component = new Decorator(new ConcreteComponent());
…
}
}
原文:http://www.cnblogs.com/wjw334/p/4267767.html