什么是Application Cache
HTML5引入了应用程序缓存技术,意味着web应用可进行缓存,并在没有网络的情况下使用,通过创建cache manifest文件,可以轻松的创建离线应用。
Application Cache带来的三个优势是:
① 离线浏览
② 提升页面载入速度
③ 降低服务器压力
而且主要浏览器皆以支持Application Cache,就算不支持也不会对程序造成什么影响
离线存储技术
HTML5提出了两大离线存储技术:localstorage与Application Cache,两者各有应用场景;传统还有离线存储技术为Cookie。
经过实践我们任务localstorage应该存储一些非关键性ajax数据,做锦上添花的事情;
Application Cache用于存储静态资源,仍然是干锦上添花的事情;
而cookie只能保存一小段文本(4096字节);所以不能存储大数据,这是cookie与上述缓存技术的差异之一,而因为HTTP是无状态的,服务器为了区分请求是否来源于同一个服务器,需要一个标识字符串,而这个任务就是cookie完成的,这一段文本每次都会在服务器与浏览器之间传递,以验证用户的权限。
所以Application Cache的应用场景不一样,所以使用也不一致。
Application Cache简介
Application Cache的使用要做两方面的工作:
① 服务器端需要维护一个manifest清单
② 浏览器上只需要一个简单的设置即可
<html manifest="demo.appcache">
以例子做说明:
CACHE MANIFEST CACHE: # 需要缓存的列表 style1.css 1.jpg 01.js http://localhost/applicationcache/02.js http://localhost/applicationcache/zepto.js NETWORK: # 不需要缓存的 4.jpg FALLBACK: # 访问缓存失败后,备用访问的资源,第一个是访问源,第二个是替换文件*.html /offline.html 2.jpg/3.jpg
首先我这里报了一个错:
Application Cache Error event: Manifest fetch failed (404)
这个错误的原因是:manifest 文件需要配置正确的 MIME-type,即 "text/cache-manifest"。必须在 web 服务器上进行配置,不同的服务器不一样

\APPLICATIONCACHE 01.js 02.js 1.jpg 2.jpg 3.jpg 4.jpg demo.appcache index.html style1.css style2.css web.config zepto.js
这样一来便可以离线应用了,这个时候就算断网了,那些文件依旧能访问

这里有一点值得注意,比如这里不带/index.html他会将“applicationcache/”缓存,其实这个就是index.html
manifest 文件可分为三个部分:
CACHE MANIFEST - 在此标题下列出的文件将在首次下载后进行缓存
NETWORK - 在此标题下列出的文件需要与服务器的连接,且不会被缓存
FALLBACK - 在此标题下列出的文件规定当页面无法访问时的回退页面(比如 404 页面)

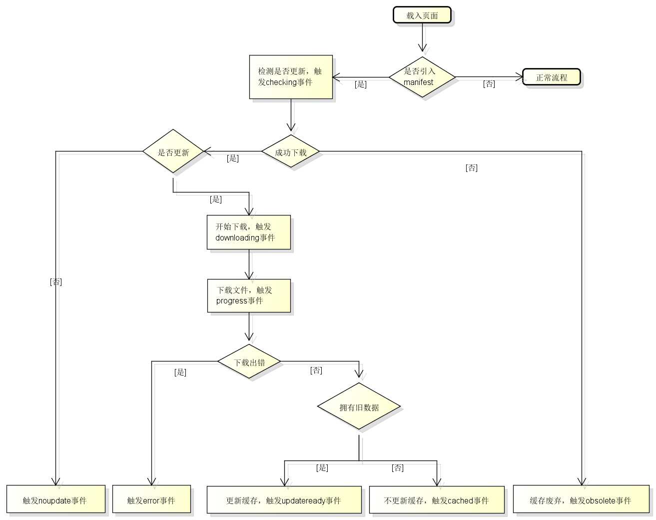
如图所示,HTML5定义了几个事件点,但是我们一般不会主动使用js去操作什么,大多数情况下,我们完全依赖浏览器的处理即可。
尺寸限制
Application Cache的尺寸限制统一在5M,我这里做一个测试:

如所示,两个css文件依旧超过了5M这个时候
Document was loaded from Application Cache with manifest http://localhost/applicationcache/demo.appcache index.html:1 Application Cache Checking event index.html:6 GET http://localhost/applicationcache/style2.css net::ERR_FAILED index.html:1 Application Cache NoUpdate event index.html:11 GET http://localhost/applicationcache/2.jpg net::ERR_FAILED index.html:12 GET http://localhost/applicationcache/3.jpg net::ERR_FAILED
如所示,style2已经不能缓存了,这个会造成什么问题呢?
比如我A频道维护了自己的Application Cache,B频道也维护了自己的,这个时候A频道如果使用达到了一个峰值,会导致B频道所有的缓存失效,所以:
建议Application Cache,存储公共资源,不要存储业务资源
一些问题
由更新机制来说,首次更新manifest时,因为页面加载已经开始甚至已经完成,缓存更新尚未完成,浏览器仍然会使用过期的资源;浏览器是当Application Cache有更新时,该次不会使用新资源,第二次才会使用。这个时候update事件中执行window.reload事件。
window.applicationCache.addEventListener("updateready", function(){
window.location.reload()
});
由上例可以知道,缓存的不只是显示定义的文件,比如上例中的applicationcache/时便会默认保存index.html为映射的数据,并且包含demo.appcache文件,很多时候会遇到一次文件更新线上老是不更新,这个时候随便在manifest配置文件中做一点修改即可更新。
比如我们将这里代码做一个改变:
<html manifest="demo.appcache"> => <html manifest="demo1.appcache">
这个时候如果不做demo.appcache的更新的话,缓存将不会更新,原因是index.html被缓存了,检测的仍然是原manifest清单
各个页面统一管理自己的manifest清单,意思是a页面配置了common.js,b页面也配置了common.js,意思是a页面更新后,b页面的manifest不更改的话,b页面依旧读取的是老版本的文件,这个有一定道理却也有一定浪费,需要公共页面做处理。
总结
从可用性与易用性来说,Application Cache是值得使用的,但是最好是做静态资源的缓存,真正要实现离线应用还得花更多的功夫呢!
参考:http://www.w3school.com.cn/html5/html_5_app_cache.asp
文中有何错误、不足请指出。
原文:http://www.cnblogs.com/yexiaochai/p/4271834.html