论1:电阻R11的作用

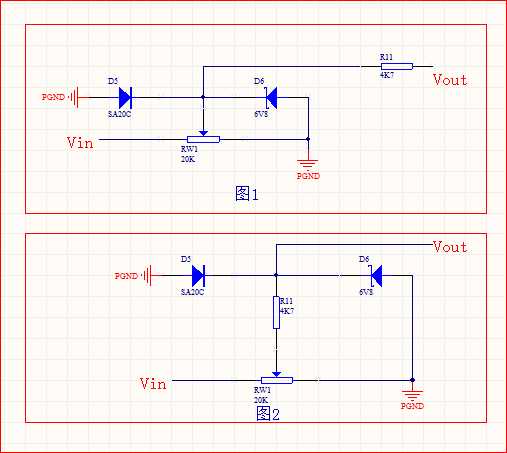
如图1是2014-3-11之前模拟量采集的部分硬件电路,图2是纠正后的正确电路。
D5是SA20CA,TVS双向二极管,有效防止外接电源的浪涌冲击情况,保护电路。 D6是稳压管6V8(1N4736 功率1W)
解释:图1会出现这样情况,当RW1滑倒最左边,Vin输入5V时,D6负极没达到二极管稳压值,D6相当于断开,输出Vout为5V;
当RW1滑倒最左边, Vin输入12V时,由于D6没有限流电阻直接烧坏D6,可能造成D6处短路,Vout为0V;
图2经过改动电阻R11的位置,就可以改变这种情况:
当RW1滑倒最左边,Vin输入5V时,D6负极没达到二极管稳压值,D6相当于断开,输出Vout为5V;
当RW1滑倒最左边,Vin输入12V时,与D6串联的还有一个限流电阻R11,D6不会烧坏,正常稳压状态,输出6.8V;
由此看来,图1中的R11电阻没有起到任何作用!图2中R11真正起到一个限流保护稳压管的作用!
论2:电路的运放倍数
1.若稳压管D6两端电压没到稳压值,则D6相当于断开,即条件Vout=(Vin/RW)*(RW-Rx)<6.8V,此时
缩小倍数为 A1=Vin/Vout=RW/(RW-RX)
2.若稳压管D6两端电压远超过稳压值(Vin/RW)*(RW-Rx)>>6.8V,则D6两端电压为6.8V,此时
缩小倍数为 A1=Vin/6.8V
如Vin=12V,那么A1=12/6.8=1.76
Vin=24V,那么A1=24/6.8=3.53
3.后续的电路(后续电路采用两个OP07构成的反向跟踪器,调节其对应的RW实现缩放比例的确定)继续缩小A2倍,那么总共缩小倍数为A=A1A2
论EFMS模拟量部分采集电路的修改,布布扣,bubuko.com
原文:http://www.cnblogs.com/liang2713020/p/3594049.html